• 文献检索
  • 文档翻译
  • 深度研究
  • 学术资讯
  • Suppr Zotero 插件Zotero 插件
  • 邀请有礼
  • 套餐&价格
  • 历史记录
应用&插件
Suppr Zotero 插件Zotero 插件浏览器插件Mac 客户端Windows 客户端微信小程序
定价
高级版会员购买积分包购买API积分包
服务
文献检索文档翻译深度研究API 文档MCP 服务
关于我们
关于 Suppr公司介绍联系我们用户协议隐私条款
关注我们

Suppr 超能文献

核心技术专利:CN118964589B侵权必究
粤ICP备2023148730 号-1Suppr @ 2026

文献检索

告别复杂PubMed语法,用中文像聊天一样搜索,搜遍4000万医学文献。AI智能推荐,让科研检索更轻松。

立即免费搜索

文件翻译

保留排版,准确专业,支持PDF/Word/PPT等文件格式,支持 12+语言互译。

免费翻译文档

深度研究

AI帮你快速写综述,25分钟生成高质量综述,智能提取关键信息,辅助科研写作。

立即免费体验

模拟窄谱与广谱抗生素在大肠杆菌菌血症经验性治疗中的应用。

Modelling the implementation of narrow versus broader spectrum antibiotics in the empiric treatment of E. coli bacteraemia.

机构信息

Section of Epidemiology, Department of Public Health, University of Copenhagen, Øster Farimagsgade 5, 1352, Copenhagen, Denmark.

MRC Centre for Global Infectious Disease Analysis, School of Public Health, Imperial College London, London, SW7 2AZ, UK.

出版信息

Sci Rep. 2024 Jul 23;14(1):16986. doi: 10.1038/s41598-024-66193-9.

DOI:10.1038/s41598-024-66193-9
PMID:39043719
原文链接:https://pmc.ncbi.nlm.nih.gov/articles/PMC11266692/
Abstract

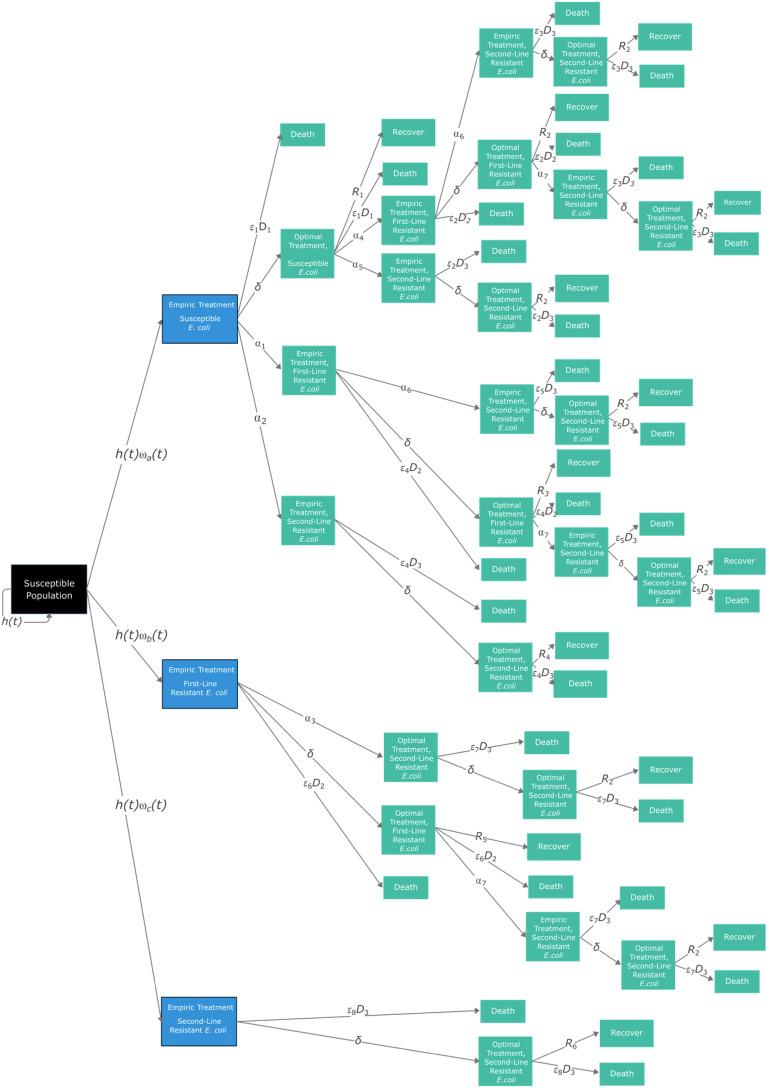
The implementation of new antimicrobial resistance stewardship programs is crucial in optimizing antibiotic use. However, prescription choices can be difficult during empiric therapy; clinicians must balance the survival benefits of broader spectrum antibiotics with associated increases in resistance. The aim of this study was to evaluate the overall feasibility of switching to narrow spectrum antibiotics during the empiric treatment of E. coli bacteraemia by quantifying changes in resistance rates, antibiotic usage, and mortality using a deterministic state-transition model. Three unique model scenarios (A, B, and C), each representing a progressively broader spectrum empiric treatment regimen, were used to compare outcomes at 5 years. We show that the empiric use of the narrowest spectrum (first-line) antibiotics can lead to reductions in resistance to second-line antibiotics and the use of third-line antibiotics, but they also lead to increases in resistance to first-line therapy and higher mortality. Crucially, we find that shortening the duration of empiric and overall treatment, as well as reducing the baseline mortality rate, are important for increasing the feasibility of switching to narrow spectrum antibiotics in the empiric treatment of E. coli bacteraemia. We provide a flexible model design to investigate optimal treatment approaches for other bacterial infections.

摘要

实施新的抗菌药物管理计划对于优化抗生素的使用至关重要。然而,在经验性治疗期间,处方选择可能较为困难;临床医生必须在广谱抗生素的生存获益与随之而来的耐药性增加之间取得平衡。本研究旨在通过使用确定性状态转换模型来量化耐药率、抗生素使用和死亡率的变化,评估在大肠杆菌菌血症经验性治疗期间切换为窄谱抗生素的总体可行性。我们使用三种独特的模型情景(A、B 和 C),每个情景都代表一种逐渐更广泛的经验性治疗方案,来比较 5 年内的结果。结果表明,经验性使用最窄谱(一线)抗生素可导致对二线和三线抗生素的耐药性降低,但也会导致一线治疗耐药性增加和死亡率升高。至关重要的是,我们发现缩短经验性和整体治疗的持续时间,以及降低基线死亡率,对于提高大肠杆菌菌血症经验性治疗中切换为窄谱抗生素的可行性至关重要。我们提供了一种灵活的模型设计,以研究其他细菌感染的最佳治疗方法。

https://cdn.ncbi.nlm.nih.gov/pmc/blobs/410d/11266692/a248d6887701/41598_2024_66193_Fig5_HTML.jpg
https://cdn.ncbi.nlm.nih.gov/pmc/blobs/410d/11266692/b697b28fe251/41598_2024_66193_Fig1_HTML.jpg
https://cdn.ncbi.nlm.nih.gov/pmc/blobs/410d/11266692/f03141bf2261/41598_2024_66193_Fig2_HTML.jpg
https://cdn.ncbi.nlm.nih.gov/pmc/blobs/410d/11266692/87a996ce8468/41598_2024_66193_Fig3_HTML.jpg
https://cdn.ncbi.nlm.nih.gov/pmc/blobs/410d/11266692/dbcbea7b4cd8/41598_2024_66193_Fig4_HTML.jpg
https://cdn.ncbi.nlm.nih.gov/pmc/blobs/410d/11266692/a248d6887701/41598_2024_66193_Fig5_HTML.jpg
https://cdn.ncbi.nlm.nih.gov/pmc/blobs/410d/11266692/b697b28fe251/41598_2024_66193_Fig1_HTML.jpg
https://cdn.ncbi.nlm.nih.gov/pmc/blobs/410d/11266692/f03141bf2261/41598_2024_66193_Fig2_HTML.jpg
https://cdn.ncbi.nlm.nih.gov/pmc/blobs/410d/11266692/87a996ce8468/41598_2024_66193_Fig3_HTML.jpg
https://cdn.ncbi.nlm.nih.gov/pmc/blobs/410d/11266692/dbcbea7b4cd8/41598_2024_66193_Fig4_HTML.jpg
https://cdn.ncbi.nlm.nih.gov/pmc/blobs/410d/11266692/a248d6887701/41598_2024_66193_Fig5_HTML.jpg

相似文献

1
Modelling the implementation of narrow versus broader spectrum antibiotics in the empiric treatment of E. coli bacteraemia.模拟窄谱与广谱抗生素在大肠杆菌菌血症经验性治疗中的应用。
Sci Rep. 2024 Jul 23;14(1):16986. doi: 10.1038/s41598-024-66193-9.
2
Effect of antibiotic stewardship interventions in primary care on antimicrobial resistance of Escherichia coli bacteraemia in England (2013-18): a quasi-experimental, ecological, data linkage study.在初级保健中实施抗生素管理干预对英格兰大肠埃希菌菌血症的抗菌药物耐药性的影响(2013-18 年):一项准实验、生态、数据链接研究。
Lancet Infect Dis. 2021 Dec;21(12):1689-1700. doi: 10.1016/S1473-3099(21)00069-4. Epub 2021 Aug 4.
3
Impact of antibiotic resistance and of adequate empirical antibiotic treatment in the prognosis of patients with Escherichia coli bacteraemia.抗生素耐药性及适当的经验性抗生素治疗对大肠杆菌菌血症患者预后的影响。
J Antimicrob Chemother. 2007 Oct;60(4):855-63. doi: 10.1093/jac/dkm279. Epub 2007 Jul 20.
4
Potential interventions for an antimicrobial stewardship bundle for Escherichia coli bacteraemia.用于治疗大肠埃希菌菌血症的抗菌药物管理组合包的潜在干预措施。
Int J Antimicrob Agents. 2021 Apr;57(4):106301. doi: 10.1016/j.ijantimicag.2021.106301. Epub 2021 Feb 12.
5
Impact of an antimicrobial stewardship program indicator on the appropriateness of the empiric antibiotic treatment of urinary source Escherichia coli bacteraemia.抗菌药物管理项目指标对尿源大肠埃希菌菌血症经验性抗生素治疗的适宜性的影响。
Int J Antimicrob Agents. 2024 Aug;64(2):107202. doi: 10.1016/j.ijantimicag.2024.107202. Epub 2024 May 18.
6
Clinical characteristics and outcome of critically ill patients with bacteremia caused by extended-spectrum β-lactamase-producing and non-producing Escherichia coli.产超广谱β-内酰胺酶和不产超广谱β-内酰胺酶的大肠埃希菌所致菌血症重症患者的临床特征及预后
J Infect Chemother. 2018 Nov;24(11):944-947. doi: 10.1016/j.jiac.2018.04.016. Epub 2018 May 24.
7
Influence of Antimicrobial Stewardship and Molecular Rapid Diagnostic Tests on Antimicrobial Prescribing for Extended-Spectrum Beta-Lactamase- and Carbapenemase-Producing Escherichia coli and Klebsiella pneumoniae in Bloodstream Infection.抗菌药物管理和分子快速诊断检测对血流感染中产超广谱β-内酰胺酶和碳青霉烯酶的大肠埃希菌和肺炎克雷伯菌的抗菌药物处方的影响。
Microbiol Spectr. 2021 Oct 31;9(2):e0046421. doi: 10.1128/Spectrum.00464-21. Epub 2021 Oct 27.
8
Comment on: Impact of antibiotic resistance and of adequate empirical antibiotic treatment in the prognosis of patients with Escherichia coli bacteraemia.评论:抗生素耐药性及适当的经验性抗生素治疗对大肠杆菌菌血症患者预后的影响
J Antimicrob Chemother. 2007 Dec;60(6):1402. doi: 10.1093/jac/dkm379. Epub 2007 Oct 3.
9
Antibiotic Exposure in the Community and Resistance Patterns of Escherichia coli Community-Acquired Bloodstream Infection.社区中抗生素暴露与大肠埃希菌社区获得性血流感染的耐药模式
Isr Med Assoc J. 2018 Jun;20(6):382-384.
10
Impact of empiric antimicrobial therapy on outcomes in patients with Escherichia coli and Klebsiella pneumoniae bacteremia: a cohort study.经验性抗菌治疗对大肠杆菌和肺炎克雷伯菌血症患者预后的影响:一项队列研究。
BMC Infect Dis. 2008 Sep 15;8:116. doi: 10.1186/1471-2334-8-116.

本文引用的文献

1
Infectious Diseases Society of America 2023 Guidance on the Treatment of Antimicrobial Resistant Gram-Negative Infections.美国传染病学会2023年抗微生物药物耐药革兰氏阴性菌感染治疗指南
Clin Infect Dis. 2023 Jul 18. doi: 10.1093/cid/ciad428.
2
Uses of mathematical modeling to estimate the impact of mass drug administration of antibiotics on antimicrobial resistance within and between communities.利用数学模型评估抗生素群体给药对社区内部及社区之间抗菌药物耐药性的影响。
Infect Dis Poverty. 2022 Jun 30;11(1):75. doi: 10.1186/s40249-022-00997-7.
3
Antibiotic treatment protocols revisited: the challenges of a conclusive assessment by mathematical modelling.
重新审视抗生素治疗方案:通过数学建模进行确定性评估的挑战。
J R Soc Interface. 2021 Aug;18(181):20210308. doi: 10.1098/rsif.2021.0308. Epub 2021 Aug 25.
4
An analysis of national action plans on antimicrobial resistance in Southeast Asia using a governance framework approach.使用治理框架方法对东南亚国家抗菌药物耐药性国家行动计划进行分析。
Lancet Reg Health West Pac. 2021 Jan 23;7:100084. doi: 10.1016/j.lanwpc.2020.100084. eCollection 2021 Feb.
5
Antimicrobial stewardship programmes in health-care facilities in low- and middle-income countries: a WHO practical toolkit.低收入和中等收入国家医疗机构的抗菌药物管理计划:世卫组织实用工具包
JAC Antimicrob Resist. 2019 Nov 12;1(3):dlz072. doi: 10.1093/jacamr/dlz072. eCollection 2019 Dec.
6
Mortality in Escherichia coli bloodstream infections: a multinational population-based cohort study.大肠杆菌血流感染的死亡率:一项基于多国人群的队列研究。
BMC Infect Dis. 2021 Jun 25;21(1):606. doi: 10.1186/s12879-021-06326-x.
7
Antimicrobial Stewardship: Fighting Antimicrobial Resistance and Protecting Global Public Health.抗菌药物管理:对抗抗菌药物耐药性并保护全球公共卫生。
Infect Drug Resist. 2020 Dec 29;13:4713-4738. doi: 10.2147/IDR.S290835. eCollection 2020.
8
Treatment timing shifts the benefits of short and long antibiotic treatment over infection.治疗时机改变了短期和长期抗生素治疗对感染的益处。
Evol Med Public Health. 2020 Nov 23;2020(1):249-263. doi: 10.1093/emph/eoaa033. eCollection 2020.
9
Benefits Derived from Full Laboratory Automation in Microbiology: a Tale of Four Laboratories.从微生物全实验室自动化中获得的益处:四个实验室的故事。
J Clin Microbiol. 2021 Feb 18;59(3). doi: 10.1128/JCM.01969-20.
10
Modern Tools for Rapid Diagnostics of Antimicrobial Resistance.用于快速诊断抗菌药物耐药性的现代工具
Front Cell Infect Microbiol. 2020 Jul 15;10:308. doi: 10.3389/fcimb.2020.00308. eCollection 2020.