• 文献检索
  • 文档翻译
  • 深度研究
  • 学术资讯
  • Suppr Zotero 插件Zotero 插件
  • 邀请有礼
  • 套餐&价格
  • 历史记录
应用&插件
Suppr Zotero 插件Zotero 插件浏览器插件Mac 客户端Windows 客户端微信小程序
定价
高级版会员购买积分包购买API积分包
服务
文献检索文档翻译深度研究API 文档MCP 服务
关于我们
关于 Suppr公司介绍联系我们用户协议隐私条款
关注我们

Suppr 超能文献

核心技术专利:CN118964589B侵权必究
粤ICP备2023148730 号-1Suppr @ 2026

文献检索

告别复杂PubMed语法,用中文像聊天一样搜索,搜遍4000万医学文献。AI智能推荐,让科研检索更轻松。

立即免费搜索

文件翻译

保留排版,准确专业,支持PDF/Word/PPT等文件格式,支持 12+语言互译。

免费翻译文档

深度研究

AI帮你快速写综述,25分钟生成高质量综述,智能提取关键信息,辅助科研写作。

立即免费体验

克罗地亚共和国脊髓性肌萎缩症新生儿筛查的一年试点研究结果

One-Year Pilot Study Results of Newborn Screening for Spinal Muscular Atrophy in the Republic of Croatia.

作者信息

Šimić Darija, Šarić Ana, Škaričić Ana, Lehman Ivan, Bunoza Branka, Rako Ivana, Fumić Ksenija

机构信息

Department of Laboratory Diagnostics, University Hospital Center Zagreb, 10000 Zagreb, Croatia.

Department of Pediatrics, University Hospital Center Zagreb, 10000 Zagreb, Croatia.

出版信息

Int J Neonatal Screen. 2024 Jul 16;10(3):50. doi: 10.3390/ijns10030050.

DOI:10.3390/ijns10030050
PMID:39051406
原文链接:https://pmc.ncbi.nlm.nih.gov/articles/PMC11270348/
Abstract

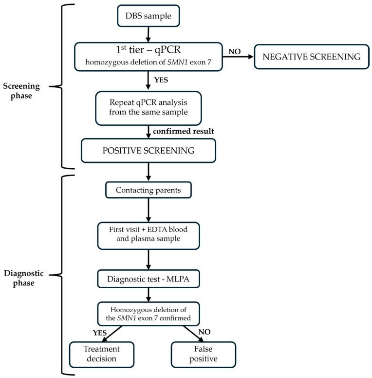
Spinal muscular atrophy (SMA) is a neuromuscular and neurodegenerative disease caused by the homozygous deletion of exon 7 in 95% of cases. The prognosis for SMA patients has improved with the development of disease-modifying therapies, all of which are available in Croatia. The best treatment outcomes occur when therapy is applied before symptoms appear, making newborn screening (NBS) for SMA a crucial factor. Since SMA NBS is the first genetic test performed in our laboratory, for successful implementation of the program, we had to overcome logistical and organizational issues. Herein, we present the results of the SMA NBS during the one-year pilot project in Croatia and verify the suitability of the Targeted qPCR SMA assay for SMA NBS. The pilot project started on 1 March 2023 in the Department for Laboratory Diagnostics of the University Hospital Center Zagreb. A total of 32,655 newborns were tested. Five SMA patients were detected, and their diagnoses were confirmed by the multiplex ligation-dependent probe amplification (MLPA) assay. There have been no false positive or false negative results, to our knowledge so far. The incidence of SMA determined during the pilot study is consistent with the SMA incidence data from other European countries.

摘要

脊髓性肌萎缩症(SMA)是一种神经肌肉和神经退行性疾病,95%的病例由第7外显子纯合缺失引起。随着疾病修饰疗法的发展,SMA患者的预后有所改善,所有这些疗法在克罗地亚都有。当在症状出现前进行治疗时,治疗效果最佳,这使得SMA新生儿筛查(NBS)成为一个关键因素。由于SMA NBS是我们实验室进行的第一项基因检测,为了成功实施该项目,我们必须克服后勤和组织方面的问题。在此,我们展示了克罗地亚为期一年的试点项目中SMA NBS的结果,并验证了靶向qPCR SMA检测法用于SMA NBS的适用性。该试点项目于2023年3月1日在萨格勒布大学医院中心实验室诊断科启动。共检测了32655名新生儿。检测到5名SMA患者,其诊断通过多重连接依赖探针扩增(MLPA)检测得到证实。据我们目前所知,没有出现假阳性或假阴性结果。试点研究期间确定的SMA发病率与其他欧洲国家的SMA发病率数据一致。

https://cdn.ncbi.nlm.nih.gov/pmc/blobs/d6e8/11270348/c7efa028fef0/IJNS-10-00050-g003.jpg
https://cdn.ncbi.nlm.nih.gov/pmc/blobs/d6e8/11270348/195a295accd3/IJNS-10-00050-g001.jpg
https://cdn.ncbi.nlm.nih.gov/pmc/blobs/d6e8/11270348/71de646674e2/IJNS-10-00050-g002.jpg
https://cdn.ncbi.nlm.nih.gov/pmc/blobs/d6e8/11270348/c7efa028fef0/IJNS-10-00050-g003.jpg
https://cdn.ncbi.nlm.nih.gov/pmc/blobs/d6e8/11270348/195a295accd3/IJNS-10-00050-g001.jpg
https://cdn.ncbi.nlm.nih.gov/pmc/blobs/d6e8/11270348/71de646674e2/IJNS-10-00050-g002.jpg
https://cdn.ncbi.nlm.nih.gov/pmc/blobs/d6e8/11270348/c7efa028fef0/IJNS-10-00050-g003.jpg

相似文献

1
One-Year Pilot Study Results of Newborn Screening for Spinal Muscular Atrophy in the Republic of Croatia.克罗地亚共和国脊髓性肌萎缩症新生儿筛查的一年试点研究结果
Int J Neonatal Screen. 2024 Jul 16;10(3):50. doi: 10.3390/ijns10030050.
2
Newborn screening for spinal muscular atrophy in Japan: One year of experience.日本脊髓性肌萎缩症的新生儿筛查:一年经验
Mol Genet Metab Rep. 2022 Aug 2;32:100908. doi: 10.1016/j.ymgmr.2022.100908. eCollection 2022 Sep.
3
Alberta Spinal Muscular Atrophy Newborn Screening-Results from Year 1 Pilot Project.艾伯塔省脊髓性肌萎缩症新生儿筛查——第一年试点项目的结果
Int J Neonatal Screen. 2023 Jul 27;9(3):42. doi: 10.3390/ijns9030042.
4
Spinal Muscular Atrophy Type I With False Negative in Newborn Screening: A Case Report.新生儿筛查假阴性的Ⅰ型脊髓性肌萎缩症:一例报告
Cureus. 2023 Jul 24;15(7):e42382. doi: 10.7759/cureus.42382. eCollection 2023 Jul.
5
Presymptomatic Diagnosis of Spinal Muscular Atrophy Through Newborn Screening.通过新生儿筛查对脊髓性肌萎缩症进行症状前诊断。
J Pediatr. 2017 Nov;190:124-129.e1. doi: 10.1016/j.jpeds.2017.06.042. Epub 2017 Jul 12.
6
Experience of a 2-year spinal muscular atrophy NBS pilot study in Italy: towards specific guidelines and standard operating procedures for the molecular diagnosis.意大利为期两年的脊髓性肌萎缩症 NBS 试点研究经验:制定分子诊断的具体指南和标准操作程序。
J Med Genet. 2023 Jul;60(7):697-705. doi: 10.1136/jmg-2022-108873. Epub 2022 Nov 22.
7
PCR-Based Screening of Spinal Muscular Atrophy for Newborn Infants in Hyogo Prefecture, Japan.日本兵库县基于 PCR 的新生儿脊髓性肌萎缩症筛查。
Genes (Basel). 2022 Nov 14;13(11):2110. doi: 10.3390/genes13112110.
8
Pilot Study on Newborn Screening for Spinal Muscular Atrophy.脊髓性肌萎缩症新生儿筛查的初步研究。
Endocr Metab Immune Disord Drug Targets. 2023 Sep 14. doi: 10.2174/1871530323666230914122955.
9
Epidemiology of Spinal Muscular Atrophy Based on the Results of a Large-Scale Pilot Project on 202,908 Newborns.基于对 202908 名新生儿进行的大规模试点项目的结果的脊髓性肌萎缩症流行病学研究。
Pediatr Neurol. 2024 Jul;156:147-154. doi: 10.1016/j.pediatrneurol.2024.04.015. Epub 2024 Apr 24.
10
Pilot Program of Newborn Screening for 5q Spinal Muscular Atrophy in the Russian Federation.俄罗斯联邦5q型脊髓性肌萎缩症新生儿筛查试点项目
Int J Neonatal Screen. 2023 May 16;9(2):29. doi: 10.3390/ijns9020029.

引用本文的文献

1
Results of the Hungarian Newborn Screening Pilot Program for Spinal Muscular Atrophy.匈牙利脊髓性肌萎缩症新生儿筛查试点项目的结果
Int J Neonatal Screen. 2025 Apr 23;11(2):29. doi: 10.3390/ijns11020029.
2
Outcomes of a Pilot Newborn Screening Program for Spinal Muscular Atrophy in the Valencian Community.巴伦西亚自治区脊髓性肌萎缩症新生儿筛查试点项目的成果
Int J Neonatal Screen. 2025 Jan 14;11(1):7. doi: 10.3390/ijns11010007.

本文引用的文献

1
Spinal Muscular Atrophy: An Evolving Scenario through New Perspectives in Diagnosis and Advances in Therapies.脊髓性肌萎缩症:诊断新视角和治疗新进展带来的演变。
Int J Mol Sci. 2023 Oct 3;24(19):14873. doi: 10.3390/ijms241914873.
2
Cost-Effectiveness of Newborn Screening for Spinal Muscular Atrophy in England.英国脊髓性肌萎缩症新生儿筛查的成本效益
Neurol Ther. 2023 Aug;12(4):1205-1220. doi: 10.1007/s40120-023-00489-2. Epub 2023 May 24.
3
A high-throughput newborn screening approach for SCID, SMA, and SCD combining multiplex qPCR and tandem mass spectrometry.
高通量新生儿筛查方法用于 SCID、SMA 和 SCD,结合多重 qPCR 和串联质谱技术。
PLoS One. 2023 Mar 10;18(3):e0283024. doi: 10.1371/journal.pone.0283024. eCollection 2023.
4
Parental Burden and Quality of Life in 5q-SMA Diagnosed by Newborn Screening.新生儿筛查诊断的5q脊髓性肌萎缩症患儿家长的负担与生活质量
Children (Basel). 2022 Nov 26;9(12):1829. doi: 10.3390/children9121829.
5
PCR-Based Screening of Spinal Muscular Atrophy for Newborn Infants in Hyogo Prefecture, Japan.日本兵库县基于 PCR 的新生儿脊髓性肌萎缩症筛查。
Genes (Basel). 2022 Nov 14;13(11):2110. doi: 10.3390/genes13112110.
6
Financial cost and quality of life of patients with spinal muscular atrophy identified by symptoms or newborn screening.症状或新生儿筛查发现的脊髓性肌萎缩症患者的经济成本和生活质量。
Dev Med Child Neurol. 2023 Jan;65(1):67-77. doi: 10.1111/dmcn.15286. Epub 2022 Jun 8.
7
The Importance of Digging into the Genetics of Genes in the Therapeutic Scenario of Spinal Muscular Atrophy.挖掘基因遗传学在脊髓性肌萎缩治疗方案中的重要性。
Int J Mol Sci. 2021 Aug 21;22(16):9029. doi: 10.3390/ijms22169029.
8
Genomic Variability in the Survival Motor Neuron Genes ( and ): Implications for Spinal Muscular Atrophy Phenotype and Therapeutics Development.生存运动神经元基因(和 )中的基因组变异性:对脊髓性肌萎缩症表型和治疗学发展的影响。
Int J Mol Sci. 2021 Jul 23;22(15):7896. doi: 10.3390/ijms22157896.
9
Spinal muscular atrophy: From approved therapies to future therapeutic targets for personalized medicine.脊髓性肌萎缩症:从已批准的治疗方法到个性化医学的未来治疗靶点。
Cell Rep Med. 2021 Jul 21;2(7):100346. doi: 10.1016/j.xcrm.2021.100346. eCollection 2021 Jul 20.
10
Spinal muscular atrophy - insights and challenges in the treatment era.脊髓性肌萎缩症——治疗时代的见解与挑战
Nat Rev Neurol. 2020 Dec;16(12):706-715. doi: 10.1038/s41582-020-00413-4. Epub 2020 Oct 14.