• 文献检索
  • 文档翻译
  • 深度研究
  • 学术资讯
  • Suppr Zotero 插件Zotero 插件
  • 邀请有礼
  • 套餐&价格
  • 历史记录
应用&插件
Suppr Zotero 插件Zotero 插件浏览器插件Mac 客户端Windows 客户端微信小程序
定价
高级版会员购买积分包购买API积分包
服务
文献检索文档翻译深度研究API 文档MCP 服务
关于我们
关于 Suppr公司介绍联系我们用户协议隐私条款
关注我们

Suppr 超能文献

核心技术专利:CN118964589B侵权必究
粤ICP备2023148730 号-1Suppr @ 2026

文献检索

告别复杂PubMed语法,用中文像聊天一样搜索,搜遍4000万医学文献。AI智能推荐,让科研检索更轻松。

立即免费搜索

文件翻译

保留排版,准确专业,支持PDF/Word/PPT等文件格式,支持 12+语言互译。

免费翻译文档

深度研究

AI帮你快速写综述,25分钟生成高质量综述,智能提取关键信息,辅助科研写作。

立即免费体验

巨噬细胞在凋亡起始前分配,并在趾间吞噬过程中产生活性氧。

Macrophages allocate before apoptosis initiation and produce reactive oxygen species during interdigital phagocytosis.

机构信息

Departamento de Genética del Desarrollo y Fisiología Molecular, Instituto de Biotecnología, Universidad Nacional Autónoma de México, Cuernavaca, Mor., CP 62210, México.

出版信息

Biol Open. 2024 Jul 15;13(7). doi: 10.1242/bio.060492. Epub 2024 Jul 25.

DOI:10.1242/bio.060492
PMID:39052046
原文链接:https://pmc.ncbi.nlm.nih.gov/articles/PMC11445842/
Abstract

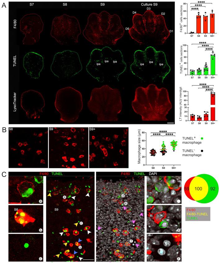
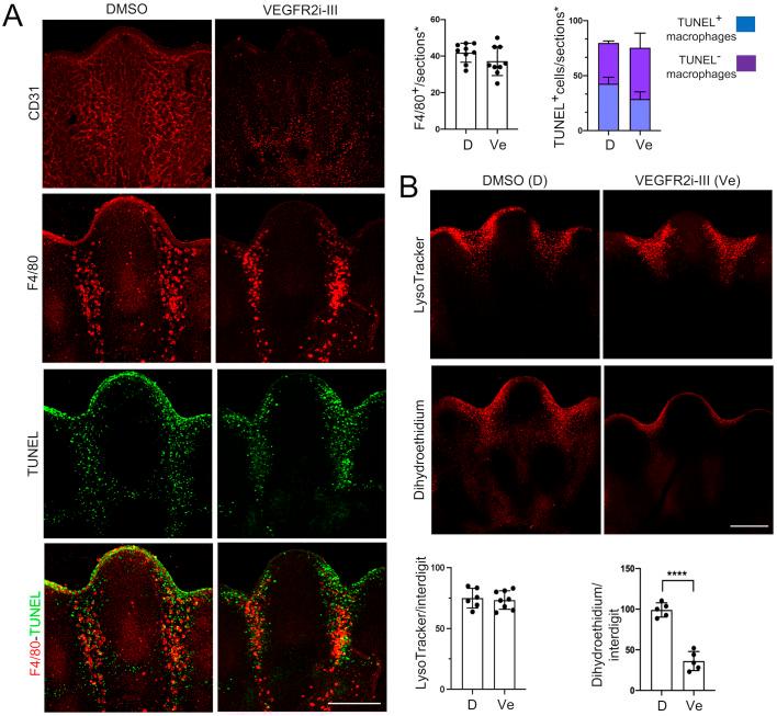
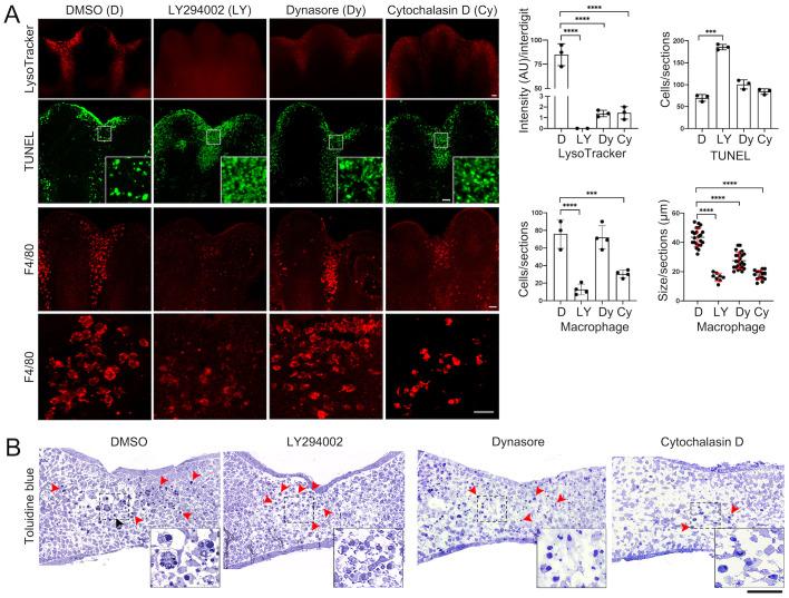
During programmed cell death (PCD), it is commonly accepted that macrophages are recruited by apoptotic cells to complete cell degradation. Interdigital cell death, a classical model of PCD, contributes to digit individualization in limbs of mammals and other vertebrates. Here, we show that macrophages are present in interdigits before significant cell death occurs and remain after apoptosis inhibition. The typical interdigital phagocytic activity was not observed after a partial depletion of macrophages and was markedly reduced by engulfment/phagosome maturation inhibition, as detected by its association with high lysosomal activity. β-galactosidase activity in this region was also coupled with phagocytosis, against its relationship with cellular senescence. Interdigital phagocytosis correlated with high levels of reactive oxygen species (ROS), common in embryo regions carrying abundant cell death, suggesting that macrophages are the major source of ROS. ROS generation was dependent on NADPH oxidases and blood vessel integrity, but not directly associated with lysosomal activity. Therefore, macrophages prepattern regions where abundant cell death is going to occur, and high lysosomal activity and the generation of ROS by an oxidative burst-like phenomenon are activities of phagocytosis.

摘要

在程序性细胞死亡 (PCD) 过程中,人们普遍认为巨噬细胞被凋亡细胞募集来完成细胞降解。指间细胞死亡是 PCD 的经典模型,有助于哺乳动物和其他脊椎动物四肢的digit 个体化。在这里,我们表明巨噬细胞存在于指间之前,在发生显著细胞死亡之前,并且在凋亡抑制后仍然存在。在巨噬细胞部分耗尽后,未观察到典型的指间吞噬活性,并且吞噬/吞噬体成熟抑制显著降低了吞噬活性,如与高溶酶体活性相关联所检测到的那样。该区域的β-半乳糖苷酶活性也与吞噬作用相关,而与细胞衰老无关。指间吞噬作用与活性氧 (ROS) 水平相关,这在富含细胞死亡的胚胎区域很常见,表明巨噬细胞是 ROS 的主要来源。ROS 的产生依赖于 NADPH 氧化酶和血管完整性,但与溶酶体活性没有直接关联。因此,巨噬细胞预先形成将要发生大量细胞死亡的区域,并且高溶酶体活性和通过氧化爆发样现象产生的 ROS 是吞噬作用的活性。

https://cdn.ncbi.nlm.nih.gov/pmc/blobs/2763/11445842/302d02d22450/biolopen-13-060492-g7.jpg
https://cdn.ncbi.nlm.nih.gov/pmc/blobs/2763/11445842/cb80e2f8c5ad/biolopen-13-060492-g1.jpg
https://cdn.ncbi.nlm.nih.gov/pmc/blobs/2763/11445842/649dee061391/biolopen-13-060492-g2.jpg
https://cdn.ncbi.nlm.nih.gov/pmc/blobs/2763/11445842/9cb728cdb01e/biolopen-13-060492-g3.jpg
https://cdn.ncbi.nlm.nih.gov/pmc/blobs/2763/11445842/4e34674ad7f4/biolopen-13-060492-g4.jpg
https://cdn.ncbi.nlm.nih.gov/pmc/blobs/2763/11445842/023fe8c8837c/biolopen-13-060492-g5.jpg
https://cdn.ncbi.nlm.nih.gov/pmc/blobs/2763/11445842/89aa6ec08850/biolopen-13-060492-g6.jpg
https://cdn.ncbi.nlm.nih.gov/pmc/blobs/2763/11445842/302d02d22450/biolopen-13-060492-g7.jpg
https://cdn.ncbi.nlm.nih.gov/pmc/blobs/2763/11445842/cb80e2f8c5ad/biolopen-13-060492-g1.jpg
https://cdn.ncbi.nlm.nih.gov/pmc/blobs/2763/11445842/649dee061391/biolopen-13-060492-g2.jpg
https://cdn.ncbi.nlm.nih.gov/pmc/blobs/2763/11445842/9cb728cdb01e/biolopen-13-060492-g3.jpg
https://cdn.ncbi.nlm.nih.gov/pmc/blobs/2763/11445842/4e34674ad7f4/biolopen-13-060492-g4.jpg
https://cdn.ncbi.nlm.nih.gov/pmc/blobs/2763/11445842/023fe8c8837c/biolopen-13-060492-g5.jpg
https://cdn.ncbi.nlm.nih.gov/pmc/blobs/2763/11445842/89aa6ec08850/biolopen-13-060492-g6.jpg
https://cdn.ncbi.nlm.nih.gov/pmc/blobs/2763/11445842/302d02d22450/biolopen-13-060492-g7.jpg

相似文献

1
Macrophages allocate before apoptosis initiation and produce reactive oxygen species during interdigital phagocytosis.巨噬细胞在凋亡起始前分配,并在趾间吞噬过程中产生活性氧。
Biol Open. 2024 Jul 15;13(7). doi: 10.1242/bio.060492. Epub 2024 Jul 25.
2
Reactive oxygen species participate in the control of mouse embryonic cell death.活性氧参与小鼠胚胎细胞死亡的调控。
Exp Cell Res. 1998 Jan 10;238(1):136-47. doi: 10.1006/excr.1997.3828.
3
Elucidation of molecular events leading to neutrophil apoptosis following phagocytosis: cross-talk between caspase 8, reactive oxygen species, and MAPK/ERK activation.吞噬作用后导致中性粒细胞凋亡的分子事件解析:半胱天冬酶8、活性氧与丝裂原活化蛋白激酶/细胞外信号调节激酶激活之间的相互作用
J Biol Chem. 2003 Aug 1;278(31):28443-54. doi: 10.1074/jbc.M210727200. Epub 2003 May 7.
4
NADPH oxidase activation regulates apoptotic neutrophil clearance by murine macrophages.NADPH 氧化酶的激活调节了鼠巨噬细胞对凋亡中性粒细胞的清除。
Blood. 2018 May 24;131(21):2367-2378. doi: 10.1182/blood-2017-09-809004. Epub 2018 Apr 4.
5
Ligation of FcγR Alters Phagosomal Processing of Protein via Augmentation of NADPH Oxidase Activity.FcγR 的结扎通过增强 NADPH 氧化酶活性改变蛋白质的吞噬体加工过程。
Traffic. 2016 Jul;17(7):786-802. doi: 10.1111/tra.12396. Epub 2016 May 13.
6
Vascular patterning regulates interdigital cell death by a ROS-mediated mechanism.血管模式通过活性氧介导的机制调节指间细胞死亡。
Development. 2015 Feb 15;142(4):672-80. doi: 10.1242/dev.120279. Epub 2015 Jan 23.
7
SNAP-23 regulates phagosome formation and maturation in macrophages.SNAP-23 调节巨噬细胞中的吞噬体形成和成熟。
Mol Biol Cell. 2012 Dec;23(24):4849-63. doi: 10.1091/mbc.E12-01-0069. Epub 2012 Oct 19.
8
SHIP-1 increases early oxidative burst and regulates phagosome maturation in macrophages.SHIP-1增强巨噬细胞早期氧化爆发并调节吞噬体成熟。
J Immunol. 2008 Jun 1;180(11):7497-505. doi: 10.4049/jimmunol.180.11.7497.
9
Differential tissue growth and patterns of cell death in mouse limb autopod morphogenesis.小鼠肢体自足形态发生过程中的差异组织生长和细胞死亡模式。
Dev Dyn. 2001 Apr;220(4):295-306. doi: 10.1002/dvdy.1108.
10
NADPH oxidase-dependent oxidation and externalization of phosphatidylserine during apoptosis in Me2SO-differentiated HL-60 cells. Role in phagocytic clearance.二甲基亚砜诱导分化的HL-60细胞凋亡过程中NADPH氧化酶依赖性氧化及磷脂酰丝氨酸外化。在吞噬清除中的作用。
J Biol Chem. 2002 Dec 20;277(51):49965-75. doi: 10.1074/jbc.M204513200. Epub 2002 Oct 9.

引用本文的文献

1
Lysosomes, caspase-mediated apoptosis, and cytoplasmic activation of P21, but not cell senescence, participate in a redundant fashion in embryonic morphogenetic cell death.溶酶体、半胱天冬酶介导的细胞凋亡以及 P21 的细胞质激活,而不是细胞衰老,以冗余的方式参与胚胎形态发生细胞死亡。
Cell Death Dis. 2023 Dec 9;14(12):813. doi: 10.1038/s41419-023-06326-6.

本文引用的文献

1
Programmed Cell Death Recruits Macrophages Into the Developing Mouse Cochlea.程序性细胞死亡将巨噬细胞募集到发育中的小鼠耳蜗中。
Front Cell Dev Biol. 2021 Dec 9;9:777836. doi: 10.3389/fcell.2021.777836. eCollection 2021.
2
From Flies to Men: ROS and the NADPH Oxidase in Phagocytes.从苍蝇到人类:吞噬细胞中的活性氧和NADPH氧化酶
Front Cell Dev Biol. 2021 Mar 26;9:628991. doi: 10.3389/fcell.2021.628991. eCollection 2021.
3
Similarities and interplay between senescent cells and macrophages.衰老细胞与巨噬细胞之间的相似性和相互作用。
J Cell Biol. 2021 Feb 1;220(2). doi: 10.1083/jcb.202010162.
4
Emerging connectivity of programmed cell death pathways and its physiological implications.程序性细胞死亡途径的新兴连接及其生理意义。
Nat Rev Mol Cell Biol. 2020 Nov;21(11):678-695. doi: 10.1038/s41580-020-0270-8. Epub 2020 Sep 1.
5
Peroxisome Elevation Induces Stem Cell Differentiation and Intestinal Epithelial Repair.过氧化物酶体升高诱导干细胞分化和肠上皮修复。
Dev Cell. 2020 Apr 20;53(2):169-184.e11. doi: 10.1016/j.devcel.2020.03.002. Epub 2020 Apr 2.
6
Environmental Oxygen Exposure Allows for the Evolution of Interdigital Cell Death in Limb Patterning.环境氧暴露允许指(趾)间细胞死亡在肢体模式形成中进化。
Dev Cell. 2019 Jul 22;50(2):155-166.e4. doi: 10.1016/j.devcel.2019.05.025. Epub 2019 Jun 13.
7
The origins and non-canonical functions of macrophages in development and regeneration.巨噬细胞在发育和再生中的起源和非经典功能。
Development. 2019 May 2;146(9):dev156000. doi: 10.1242/dev.156000.
8
How macrophages deal with death.巨噬细胞如何应对死亡。
Nat Rev Immunol. 2019 Sep;19(9):539-549. doi: 10.1038/s41577-019-0167-y.
9
Apoptosis and Clearance of Apoptotic Cells.细胞凋亡与凋亡细胞的清除。
Annu Rev Immunol. 2018 Apr 26;36:489-517. doi: 10.1146/annurev-immunol-042617-053010. Epub 2018 Feb 5.
10
Yolk sac macrophage progenitors traffic to the embryo during defined stages of development.卵黄囊巨噬细胞祖细胞在特定发育阶段迁移至胚胎。
Nat Commun. 2018 Jan 8;9(1):75. doi: 10.1038/s41467-017-02492-2.