• 文献检索
  • 文档翻译
  • 深度研究
  • 学术资讯
  • Suppr Zotero 插件Zotero 插件
  • 邀请有礼
  • 套餐&价格
  • 历史记录
应用&插件
Suppr Zotero 插件Zotero 插件浏览器插件Mac 客户端Windows 客户端微信小程序
定价
高级版会员购买积分包购买API积分包
服务
文献检索文档翻译深度研究API 文档MCP 服务
关于我们
关于 Suppr公司介绍联系我们用户协议隐私条款
关注我们

Suppr 超能文献

核心技术专利:CN118964589B侵权必究
粤ICP备2023148730 号-1Suppr @ 2026

文献检索

告别复杂PubMed语法,用中文像聊天一样搜索,搜遍4000万医学文献。AI智能推荐,让科研检索更轻松。

立即免费搜索

文件翻译

保留排版,准确专业,支持PDF/Word/PPT等文件格式,支持 12+语言互译。

免费翻译文档

深度研究

AI帮你快速写综述,25分钟生成高质量综述,智能提取关键信息,辅助科研写作。

立即免费体验

葡萄糖氧化酶通过ROCK1信号通路促进三阴性乳腺癌的增殖和转移。

GluOC promotes proliferation and metastasis of TNBC through the ROCK1 signaling pathway.

作者信息

Xu Jiaojiao, Dong Keting, Bai Xue, Zhang Miao, Du Qian, Chen Lei, Yang Jianhong

机构信息

Medical School, University of Chinese Academy of Sciences, Beijing, 101400, China.

出版信息

Cancer Cell Int. 2024 Jul 25;24(1):263. doi: 10.1186/s12935-024-03445-8.

DOI:10.1186/s12935-024-03445-8
PMID:39054484
原文链接:https://pmc.ncbi.nlm.nih.gov/articles/PMC11270849/
Abstract

BACKGROUND

Triple negative breast cancer (TNBC) is a type of breast cancer that is negative for oestrogen receptor, progesterone receptor and human epidermal growth factor receptor 2, is highly malignant and aggressive, lacks of corresponding targeted therapy, and has a relatively poor prognosis. Therefore, understanding the mechanism of TNBC development and formulating effective treatment strategies for inducing cell death are still urgent tasks in the treatment of TNBC. Research has shown that uncarboxylated osteocalcin can promote the proliferation of prostate cancer, lung adenocarcinoma and TNBC cells, but the mechanism by which GluOC affects TNBC growth and metastasis needs further study.

METHODS

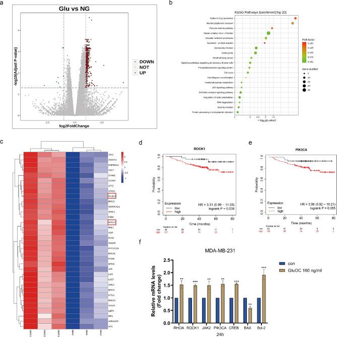
MDA-MB-231 breast cancer cells were used for in vitro cell analysis. Key target molecules or pathways were identified by RNA sequencing, and migration ability was detected by scratch assays, Transwell assays, cell adhesion assays and western blot analysis. Fluorescence staining, colony detection, qRT‒PCR and flow cytometry were used to detect apoptosis, oxidative stress, the cell cycle and the stemness of cancer cells, and a xenotransplantation model in BALB/C nude mice was used for in vivo analysis.

RESULTS

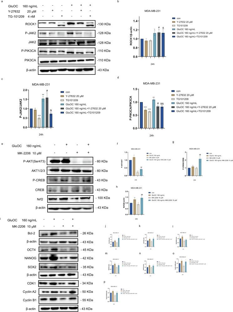
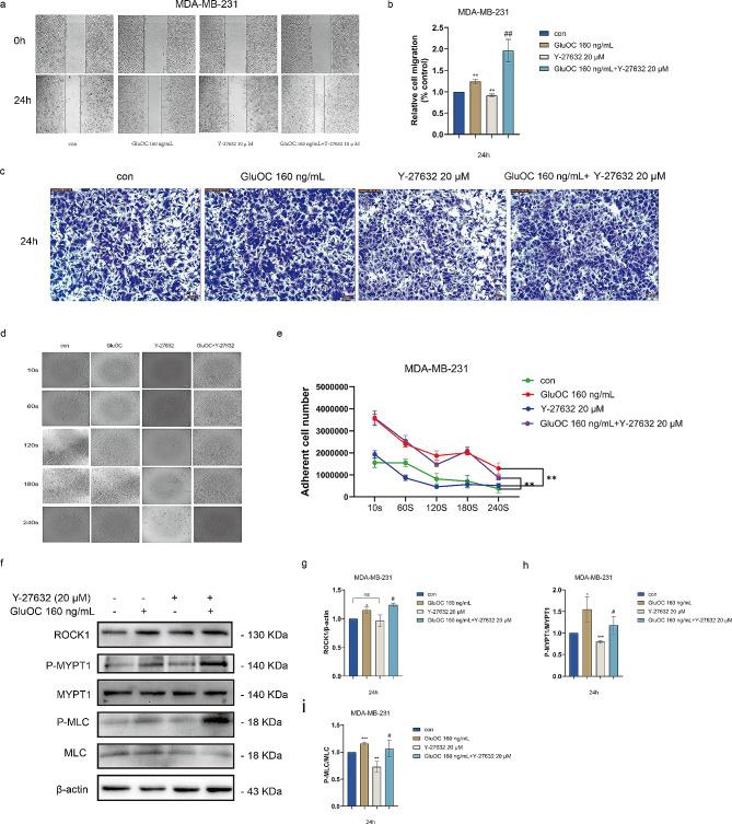
This study demonstrated that GluOC facilitates the migration of MDA-MB-231 breast cancer cells through the ROCK1/MYPT1/MLC2 signalling pathway and promotes the proliferation of TNBC cells via the ROCK1/JAK2/PIK3CA/AKT signalling pathway. Experiments in nude mice demonstrated that GluOC promoted tumour cell proliferation and metastasis in tumour-bearing mice, which further clarified the molecular mechanism of TNBC growth and invasion.

CONCLUSION

Our findings highlight the importance of GluOC in driving TNBC progression and its association with poor patient outcomes. This study clarifies the functional effects of GluOC on TNBC growth, providing insight into the molecular basis of TNBC and potentially providing new ideas for developing targeted therapies to improve patient outcomes.

摘要

背景

三阴性乳腺癌(TNBC)是一种雌激素受体、孕激素受体及人表皮生长因子受体2均为阴性的乳腺癌,具有高度恶性和侵袭性,缺乏相应的靶向治疗,预后相对较差。因此,了解TNBC的发生机制并制定有效的诱导细胞死亡的治疗策略仍是TNBC治疗中的紧迫任务。研究表明,未羧化骨钙素可促进前列腺癌、肺腺癌和TNBC细胞的增殖,但谷氨酸化骨钙素(GluOC)影响TNBC生长和转移的机制尚需进一步研究。

方法

采用MDA-MB-231乳腺癌细胞进行体外细胞分析。通过RNA测序鉴定关键靶分子或信号通路,采用划痕试验、Transwell试验、细胞黏附试验及蛋白质免疫印迹分析检测迁移能力。利用荧光染色、集落检测、qRT-PCR及流式细胞术检测癌细胞的凋亡、氧化应激、细胞周期及干性,并采用BALB/C裸鼠异种移植模型进行体内分析。

结果

本研究表明,GluOC通过ROCK1/MYPT1/MLC2信号通路促进MDA-MB-231乳腺癌细胞的迁移,并通过ROCK1/JAK2/PIK3CA/AKT信号通路促进TNBC细胞的增殖。裸鼠实验表明,GluOC促进荷瘤小鼠肿瘤细胞的增殖和转移,进一步阐明了TNBC生长和侵袭的分子机制。

结论

我们的研究结果突出了GluOC在驱动TNBC进展中的重要性及其与患者不良预后的关联。本研究阐明了GluOC对TNBC生长的功能作用,为TNBC的分子基础提供了见解,并可能为开发改善患者预后的靶向治疗提供新思路。

https://cdn.ncbi.nlm.nih.gov/pmc/blobs/9b82/11270849/6e5c0e87b996/12935_2024_3445_Fig10_HTML.jpg
https://cdn.ncbi.nlm.nih.gov/pmc/blobs/9b82/11270849/58a5c2457446/12935_2024_3445_Fig1_HTML.jpg
https://cdn.ncbi.nlm.nih.gov/pmc/blobs/9b82/11270849/4bf563a90ecd/12935_2024_3445_Fig2_HTML.jpg
https://cdn.ncbi.nlm.nih.gov/pmc/blobs/9b82/11270849/2a8585861c8f/12935_2024_3445_Fig5_HTML.jpg
https://cdn.ncbi.nlm.nih.gov/pmc/blobs/9b82/11270849/9690ffae75de/12935_2024_3445_Fig4_HTML.jpg
https://cdn.ncbi.nlm.nih.gov/pmc/blobs/9b82/11270849/c6de52d60674/12935_2024_3445_Fig3_HTML.jpg
https://cdn.ncbi.nlm.nih.gov/pmc/blobs/9b82/11270849/08c2ff5df443/12935_2024_3445_Fig6_HTML.jpg
https://cdn.ncbi.nlm.nih.gov/pmc/blobs/9b82/11270849/f55df5ec9cba/12935_2024_3445_Fig7_HTML.jpg
https://cdn.ncbi.nlm.nih.gov/pmc/blobs/9b82/11270849/902b09c9b59b/12935_2024_3445_Fig8_HTML.jpg
https://cdn.ncbi.nlm.nih.gov/pmc/blobs/9b82/11270849/8f47a5cfedd0/12935_2024_3445_Fig9_HTML.jpg
https://cdn.ncbi.nlm.nih.gov/pmc/blobs/9b82/11270849/6e5c0e87b996/12935_2024_3445_Fig10_HTML.jpg
https://cdn.ncbi.nlm.nih.gov/pmc/blobs/9b82/11270849/58a5c2457446/12935_2024_3445_Fig1_HTML.jpg
https://cdn.ncbi.nlm.nih.gov/pmc/blobs/9b82/11270849/4bf563a90ecd/12935_2024_3445_Fig2_HTML.jpg
https://cdn.ncbi.nlm.nih.gov/pmc/blobs/9b82/11270849/2a8585861c8f/12935_2024_3445_Fig5_HTML.jpg
https://cdn.ncbi.nlm.nih.gov/pmc/blobs/9b82/11270849/9690ffae75de/12935_2024_3445_Fig4_HTML.jpg
https://cdn.ncbi.nlm.nih.gov/pmc/blobs/9b82/11270849/c6de52d60674/12935_2024_3445_Fig3_HTML.jpg
https://cdn.ncbi.nlm.nih.gov/pmc/blobs/9b82/11270849/08c2ff5df443/12935_2024_3445_Fig6_HTML.jpg
https://cdn.ncbi.nlm.nih.gov/pmc/blobs/9b82/11270849/f55df5ec9cba/12935_2024_3445_Fig7_HTML.jpg
https://cdn.ncbi.nlm.nih.gov/pmc/blobs/9b82/11270849/902b09c9b59b/12935_2024_3445_Fig8_HTML.jpg
https://cdn.ncbi.nlm.nih.gov/pmc/blobs/9b82/11270849/8f47a5cfedd0/12935_2024_3445_Fig9_HTML.jpg
https://cdn.ncbi.nlm.nih.gov/pmc/blobs/9b82/11270849/6e5c0e87b996/12935_2024_3445_Fig10_HTML.jpg

相似文献

1
GluOC promotes proliferation and metastasis of TNBC through the ROCK1 signaling pathway.葡萄糖氧化酶通过ROCK1信号通路促进三阴性乳腺癌的增殖和转移。
Cancer Cell Int. 2024 Jul 25;24(1):263. doi: 10.1186/s12935-024-03445-8.
2
Uncarboxylated osteocalcin promotes proliferation and metastasis of MDA-MB-231 cells through TGF-β/SMAD3 signaling pathway.非羧化骨钙素通过 TGF-β/SMAD3 信号通路促进 MDA-MB-231 细胞的增殖和转移。
BMC Mol Cell Biol. 2022 Apr 12;23(1):18. doi: 10.1186/s12860-022-00416-7.
3
Excellent effects and possible mechanisms of action of a new antibody-drug conjugate against EGFR-positive triple-negative breast cancer.新型抗体药物偶联物针对 EGFR 阳性三阴性乳腺癌的优异疗效及可能作用机制。
Mil Med Res. 2021 Dec 9;8(1):63. doi: 10.1186/s40779-021-00358-9.
4
Calycosin inhibits triple-negative breast cancer progression through down-regulation of the novel estrogen receptor-α splice variant ER-α30-mediated PI3K/AKT signaling pathway.毛蕊异黄酮通过下调新型雌激素受体-α剪接变体 ER-α30 介导的 PI3K/AKT 信号通路抑制三阴性乳腺癌的进展。
Phytomedicine. 2023 Sep;118:154924. doi: 10.1016/j.phymed.2023.154924. Epub 2023 Jun 14.
5
Rubioncolin C, a natural naphthohydroquinone dimer isolated from Rubia yunnanensis, inhibits the proliferation and metastasis by inducing ROS-mediated apoptotic and autophagic cell death in triple-negative breast cancer cells.云南茜草素 C,一种从云南茜草中分离得到的天然萘二酚二聚体,通过诱导 ROS 介导的凋亡和自噬性细胞死亡来抑制三阴性乳腺癌细胞的增殖和转移。
J Ethnopharmacol. 2021 Sep 15;277:114184. doi: 10.1016/j.jep.2021.114184. Epub 2021 May 4.
6
Long non-coding RNA MIR100HG promotes the migration, invasion and proliferation of triple-negative breast cancer cells by targeting the miR-5590-3p/OTX1 axis.长链非编码RNA MIR100HG通过靶向miR-5590-3p/OTX1轴促进三阴性乳腺癌细胞的迁移、侵袭和增殖。
Cancer Cell Int. 2020 Oct 16;20:508. doi: 10.1186/s12935-020-01580-6. eCollection 2020.
7
PKMYT1 Promotes Epithelial-Mesenchymal Transition Process in Triple-Negative Breast Cancer by Activating Notch Signaling.PKMYT1 通过激活 Notch 信号促进三阴性乳腺癌中的上皮-间充质转化过程。
Rev Invest Clin. 2024;76(1):45-59. doi: 10.24875/RIC.23000256.
8
PIK3CA mutation confers resistance to chemotherapy in triple-negative breast cancer by inhibiting apoptosis and activating the PI3K/AKT/mTOR signaling pathway.PIK3CA突变通过抑制细胞凋亡和激活PI3K/AKT/mTOR信号通路,赋予三阴性乳腺癌对化疗的抗性。
Ann Transl Med. 2021 Mar;9(5):410. doi: 10.21037/atm-21-698.
9
Rhizoma Amorphophalli inhibits TNBC cell proliferation, migration, invasion and metastasis through the PI3K/Akt/mTOR pathway.莪术根茎通过 PI3K/Akt/mTOR 通路抑制三阴性乳腺癌细胞的增殖、迁移、侵袭和转移。
J Ethnopharmacol. 2018 Jan 30;211:89-100. doi: 10.1016/j.jep.2017.09.033. Epub 2017 Sep 27.
10
Hsa_circRNA_102229 facilitates the progression of triple-negative breast cancer via regulating the miR-152-3p/PFTK1 pathway.Hsa_circRNA_102229 通过调控 miR-152-3p/PFTK1 通路促进三阴性乳腺癌的进展。
J Gene Med. 2021 Sep;23(9):e3365. doi: 10.1002/jgm.3365. Epub 2021 Jun 16.

引用本文的文献

1
Transcriptome Analysis of Triple-Negative HCC1937 and MDA-MB-231 Breast Cancer Cells Treated with Revealed the Regulation of Migration and Invasion via the Downregulation of the Genes JAK2, ROCK1 and ROCK2.对经[具体处理方式未给出]处理的三阴性HCC1937和MDA - MB - 231乳腺癌细胞进行转录组分析,揭示了通过下调JAK2、ROCK1和ROCK2基因对迁移和侵袭的调控。
ACS Omega. 2025 Jul 9;10(28):31187-31200. doi: 10.1021/acsomega.5c05895. eCollection 2025 Jul 22.
2
α-Mangostin prevents diabetic cardiomyopathy by inhibiting oxidative damage and lipotoxicity through the AKT-FOXO1-CD36 pathway.α-山竹黄酮通过AKT-FOXO1-CD36途径抑制氧化损伤和脂毒性,从而预防糖尿病性心肌病。
Front Pharmacol. 2025 Apr 17;16:1566311. doi: 10.3389/fphar.2025.1566311. eCollection 2025.
3

本文引用的文献

1
Recent advances in targeted strategies for triple-negative breast cancer.三阴性乳腺癌靶向治疗策略的最新进展。
J Hematol Oncol. 2023 Aug 28;16(1):100. doi: 10.1186/s13045-023-01497-3.
2
Neoadjuvant immunotherapy and chemotherapy regimens for the treatment of high-risk, early-stage triple-negative breast cancer: a systematic review and network meta-analysis.新辅助免疫治疗和化疗方案治疗高危早期三阴性乳腺癌:系统评价和网络荟萃分析。
BMC Cancer. 2023 Aug 23;23(1):792. doi: 10.1186/s12885-023-11293-4.
3
Sublethal engagement of apoptotic pathways in residual cancer.
MLC2: Physiological Functions and Potential Roles in Tumorigenesis.肌球蛋白轻链2:生理功能及在肿瘤发生中的潜在作用
Cell Biochem Biophys. 2025 Mar 16. doi: 10.1007/s12013-025-01721-6.
4
GluOC Induced SLC7A11 and SLC38A1 to Activate Redox Processes and Resist Ferroptosis in TNBC.葡萄糖氧化酶诱导溶质载体家族7成员11(SLC7A11)和溶质载体家族38成员1(SLC38A1)激活三阴性乳腺癌中的氧化还原过程并抵抗铁死亡。
Cancers (Basel). 2025 Feb 21;17(5):739. doi: 10.3390/cancers17050739.
残余癌中凋亡途径的亚致死性激活
Trends Cell Biol. 2024 Mar;34(3):225-238. doi: 10.1016/j.tcb.2023.07.005. Epub 2023 Aug 10.
4
Triple Negative Breast Cancer Treatment Options and Limitations: Future Outlook.三阴性乳腺癌的治疗选择与局限性:未来展望
Pharmaceutics. 2023 Jun 23;15(7):1796. doi: 10.3390/pharmaceutics15071796.
5
Molecular mechanisms of tumor resistance to radiotherapy.肿瘤放疗抵抗的分子机制。
Mol Cancer. 2023 Jun 15;22(1):96. doi: 10.1186/s12943-023-01801-2.
6
Silencing Notch4 promotes tumorigenesis and inhibits metastasis of triple-negative breast cancer via Nanog and Cdc42.沉默Notch4通过Nanog和Cdc42促进三阴性乳腺癌的肿瘤发生并抑制其转移。
Cell Death Discov. 2023 May 6;9(1):148. doi: 10.1038/s41420-023-01450-w.
7
Promising Strategy of mPTP Modulation in Cancer Therapy: An Emerging Progress and Future Insight.mPTP 调控在癌症治疗中的应用:新兴进展与未来展望。
Int J Mol Sci. 2023 Mar 14;24(6):5564. doi: 10.3390/ijms24065564.
8
The link between bone-derived factors osteocalcin, fibroblast growth factor 23, sclerostin, lipocalin 2 and tumor bone metastasis.骨源因子骨钙素、成纤维细胞生长因子 23、硬化蛋白、脂钙素 2 与肿瘤骨转移的关系。
Front Endocrinol (Lausanne). 2023 Feb 28;14:1113547. doi: 10.3389/fendo.2023.1113547. eCollection 2023.
9
Retraction for Gilkes et al., Hypoxia-inducible factors mediate coordinated RhoA-ROCK1 expression and signaling in breast cancer cells.撤回吉尔克斯等人的文章《缺氧诱导因子介导乳腺癌细胞中RhoA-ROCK1的协调表达和信号传导》
Proc Natl Acad Sci U S A. 2022 Sep 20;119(38):e2213288119. doi: 10.1073/pnas.2213288119. Epub 2022 Sep 2.
10
Kinesin family member 23, regulated by FOXM1, promotes triple negative breast cancer progression via activating Wnt/β-catenin pathway.FOXM1 调控的驱动蛋白家族成员 23 通过激活 Wnt/β-连环蛋白通路促进三阴性乳腺癌进展。
J Exp Clin Cancer Res. 2022 May 7;41(1):168. doi: 10.1186/s13046-022-02373-7.