• 文献检索
  • 文档翻译
  • 深度研究
  • 学术资讯
  • Suppr Zotero 插件Zotero 插件
  • 邀请有礼
  • 套餐&价格
  • 历史记录
应用&插件
Suppr Zotero 插件Zotero 插件浏览器插件Mac 客户端Windows 客户端微信小程序
定价
高级版会员购买积分包购买API积分包
服务
文献检索文档翻译深度研究API 文档MCP 服务
关于我们
关于 Suppr公司介绍联系我们用户协议隐私条款
关注我们

Suppr 超能文献

核心技术专利:CN118964589B侵权必究
粤ICP备2023148730 号-1Suppr @ 2026

文献检索

告别复杂PubMed语法,用中文像聊天一样搜索,搜遍4000万医学文献。AI智能推荐,让科研检索更轻松。

立即免费搜索

文件翻译

保留排版,准确专业,支持PDF/Word/PPT等文件格式,支持 12+语言互译。

免费翻译文档

深度研究

AI帮你快速写综述,25分钟生成高质量综述,智能提取关键信息,辅助科研写作。

立即免费体验

成纤维细胞激活蛋白(FAP)作为多种肿瘤的预后生物标志物及其在头颈部鳞状细胞癌中的治疗潜力。

Fibroblast activation protein (FAP) as a prognostic biomarker in multiple tumors and its therapeutic potential in head and neck squamous cell carcinoma.

机构信息

School of Stomatology, Shanxi Medical University, Taiyuan, 030001, China.

Department of Stomatology, The First Hospital of Shanxi Medical University, Taiyuan, 030001, China.

出版信息

Oncol Res. 2024 Jul 17;32(8):1323-1334. doi: 10.32604/or.2024.046965. eCollection 2024.

DOI:10.32604/or.2024.046965
PMID:39055892
原文链接:https://pmc.ncbi.nlm.nih.gov/articles/PMC11267059/
Abstract

BACKGROUND

Fibroblast activation protein (FAP), a cell surface serine protease, plays roles in tumor invasion and immune regulation. However, there is currently no pan-cancer analysis of FAP. We aimed to assess the pan-cancer expression profile of FAP, its molecular function, and its potential role in head and neck squamous cell carcinoma (HNSC).

METHODS

We analyzed gene expression, survival status, immune infiltration, and molecular functional pathways of FAP in The Cancer Genome Atlas (TCGA) and Genotype Tissue Expression (GTEx) tumors. Furthermore, to elucidate the role of FAP in HNSC, we performed proliferation, migration, and invasion assays post-FAP overexpression or knock-down.

RESULTS

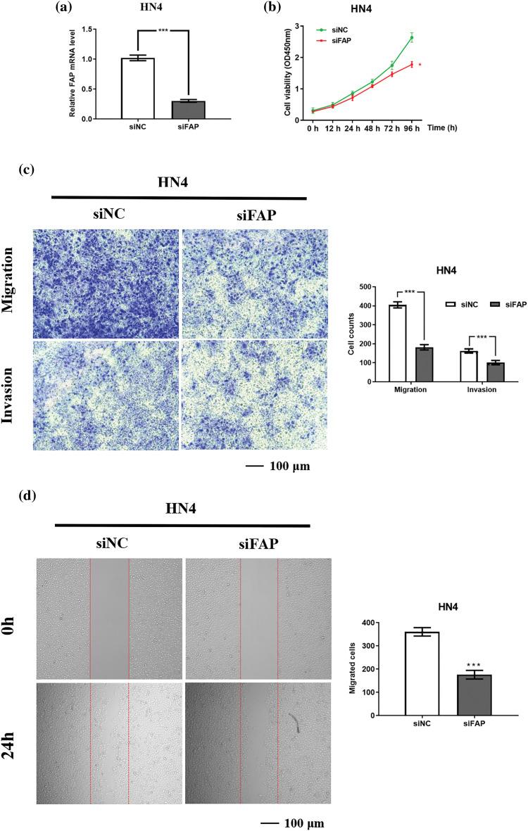
FAP expression was elevated in nine tumor types and was associated with poor survival in eight of them. In the context of immune infiltration, FAP expression negatively correlated with CD8+ T-cell infiltration in five tumor types and positively with regulatory T-cell infiltration in four tumor types. Our enrichment analysis highlighted FAP's involvement in the PI3K-Akt signaling pathway. In HNSC cells, FAP overexpression activated the PI3K-Akt pathway, promoting tumor proliferation, migration, and invasion. Conversely, FAP knockdown showed inhibitory effects.

CONCLUSION

Our study unveils the association of FAP with poor tumor prognosis across multiple cancers and highlights its potential as a therapeutic target in HNSC.

摘要

背景

成纤维细胞激活蛋白(FAP)是一种细胞表面丝氨酸蛋白酶,在肿瘤侵袭和免疫调节中发挥作用。然而,目前尚无针对 FAP 的泛癌分析。我们旨在评估 FAP 的泛癌表达谱、分子功能及其在头颈部鳞状细胞癌(HNSC)中的潜在作用。

方法

我们分析了来自癌症基因组图谱(TCGA)和基因型组织表达(GTEx)肿瘤的 FAP 的基因表达、生存状态、免疫浸润和分子功能途径。此外,为了阐明 FAP 在 HNSC 中的作用,我们在过表达或敲低 FAP 后进行了增殖、迁移和侵袭测定。

结果

FAP 在九种肿瘤类型中表达上调,其中八种与预后不良相关。在免疫浸润方面,FAP 表达与五种肿瘤类型中的 CD8+T 细胞浸润呈负相关,与四种肿瘤类型中的调节性 T 细胞浸润呈正相关。我们的富集分析强调了 FAP 参与 PI3K-Akt 信号通路。在 HNSC 细胞中,FAP 过表达激活了 PI3K-Akt 通路,促进了肿瘤的增殖、迁移和侵袭。相反,FAP 敲低显示出抑制作用。

结论

我们的研究揭示了 FAP 与多种癌症中不良肿瘤预后的关联,并强调了其作为 HNSC 治疗靶点的潜力。

https://cdn.ncbi.nlm.nih.gov/pmc/blobs/6096/11267059/ce9915451b79/OncolRes-32-46965-f008.jpg
https://cdn.ncbi.nlm.nih.gov/pmc/blobs/6096/11267059/ce4e16a37fb8/OncolRes-32-46965-f001.jpg
https://cdn.ncbi.nlm.nih.gov/pmc/blobs/6096/11267059/ed5ca2125678/OncolRes-32-46965-f002.jpg
https://cdn.ncbi.nlm.nih.gov/pmc/blobs/6096/11267059/f418fd7eb968/OncolRes-32-46965-f003a.jpg
https://cdn.ncbi.nlm.nih.gov/pmc/blobs/6096/11267059/f7285cb11423/OncolRes-32-46965-f004.jpg
https://cdn.ncbi.nlm.nih.gov/pmc/blobs/6096/11267059/4cfeab953ea6/OncolRes-32-46965-f005.jpg
https://cdn.ncbi.nlm.nih.gov/pmc/blobs/6096/11267059/46fb9a5bc189/OncolRes-32-46965-f006.jpg
https://cdn.ncbi.nlm.nih.gov/pmc/blobs/6096/11267059/e2df098d55c5/OncolRes-32-46965-f007.jpg
https://cdn.ncbi.nlm.nih.gov/pmc/blobs/6096/11267059/ce9915451b79/OncolRes-32-46965-f008.jpg
https://cdn.ncbi.nlm.nih.gov/pmc/blobs/6096/11267059/ce4e16a37fb8/OncolRes-32-46965-f001.jpg
https://cdn.ncbi.nlm.nih.gov/pmc/blobs/6096/11267059/ed5ca2125678/OncolRes-32-46965-f002.jpg
https://cdn.ncbi.nlm.nih.gov/pmc/blobs/6096/11267059/f418fd7eb968/OncolRes-32-46965-f003a.jpg
https://cdn.ncbi.nlm.nih.gov/pmc/blobs/6096/11267059/f7285cb11423/OncolRes-32-46965-f004.jpg
https://cdn.ncbi.nlm.nih.gov/pmc/blobs/6096/11267059/4cfeab953ea6/OncolRes-32-46965-f005.jpg
https://cdn.ncbi.nlm.nih.gov/pmc/blobs/6096/11267059/46fb9a5bc189/OncolRes-32-46965-f006.jpg
https://cdn.ncbi.nlm.nih.gov/pmc/blobs/6096/11267059/e2df098d55c5/OncolRes-32-46965-f007.jpg
https://cdn.ncbi.nlm.nih.gov/pmc/blobs/6096/11267059/ce9915451b79/OncolRes-32-46965-f008.jpg

相似文献

1
Fibroblast activation protein (FAP) as a prognostic biomarker in multiple tumors and its therapeutic potential in head and neck squamous cell carcinoma.成纤维细胞激活蛋白(FAP)作为多种肿瘤的预后生物标志物及其在头颈部鳞状细胞癌中的治疗潜力。
Oncol Res. 2024 Jul 17;32(8):1323-1334. doi: 10.32604/or.2024.046965. eCollection 2024.
2
FAP Serves as a Prognostic Biomarker in Head and Neck Squamous Cell Carcinoma.FAP 可作为头颈部鳞状细胞癌的预后生物标志物。
Anal Cell Pathol (Amst). 2024 May 24;2024:8810804. doi: 10.1155/2024/8810804. eCollection 2024.
3
FAP is a prognostic marker, but not a viable therapeutic target for clinical translation in HNSCC.FAP是一种预后标志物,但并非头颈部鳞状细胞癌临床转化中可行的治疗靶点。
Cell Oncol (Dordr). 2024 Apr;47(2):623-638. doi: 10.1007/s13402-023-00888-5. Epub 2023 Oct 19.
4
FOXD1 is a prognostic biomarker and correlated with macrophages infiltration in head and neck squamous cell carcinoma.FOXD1 是一种预后生物标志物,与头颈部鳞状细胞癌中的巨噬细胞浸润相关。
Biosci Rep. 2021 Jul 30;41(7). doi: 10.1042/BSR20202929.
5
CELSR3 is a prognostic marker in HNSCC and correlates with immune cell infiltration in the tumor microenvironment.CELSR3 是 HNSCC 的预后标志物,与肿瘤微环境中的免疫细胞浸润相关。
Eur Arch Otorhinolaryngol. 2024 Jun;281(6):3143-3156. doi: 10.1007/s00405-024-08566-4. Epub 2024 Mar 20.
6
TPPP3 Associated with Prognosis and Immune Infiltrates in Head and Neck Squamous Carcinoma.TPPP3 与头颈部鳞状细胞癌的预后和免疫浸润有关。
Biomed Res Int. 2020 Oct 6;2020:3962146. doi: 10.1155/2020/3962146. eCollection 2020.
7
SLC13A4 Might Serve as a Prognostic Biomarker and be Correlated with Immune Infiltration into Head and Neck Squamous Cell Carcinoma.SLC13A4 可能作为一种预后生物标志物,并与头颈部鳞状细胞癌的免疫浸润相关。
Pathol Oncol Res. 2021 Nov 10;27:1609967. doi: 10.3389/pore.2021.1609967. eCollection 2021.
8
Downregulation of FAP suppresses cell proliferation and metastasis through PTEN/PI3K/AKT and Ras-ERK signaling in oral squamous cell carcinoma.FAP的下调通过PTEN/PI3K/AKT和Ras-ERK信号通路抑制口腔鳞状细胞癌的细胞增殖和转移。
Cell Death Dis. 2014 Apr 10;5(4):e1155. doi: 10.1038/cddis.2014.122.
9
Identification of CCT3 as a prognostic factor and correlates with cell survival and invasion of head and neck squamous cell carcinoma.鉴定 CCT3 为一个预后因素,并与头颈部鳞状细胞癌的细胞存活和侵袭相关。
Biosci Rep. 2021 Oct 29;41(10). doi: 10.1042/BSR20211137.
10
Investigating the complex interplay between fibroblast activation protein α-positive cancer associated fibroblasts and the tumor microenvironment in the context of cancer immunotherapy.研究成纤维细胞激活蛋白 α 阳性癌相关成纤维细胞与肿瘤微环境在癌症免疫治疗中的复杂相互作用。
Front Immunol. 2024 Jul 5;15:1352632. doi: 10.3389/fimmu.2024.1352632. eCollection 2024.

引用本文的文献

1
Molecular insights into immune evasion in head and neck squamous cell carcinomas: Toward a promising treatment strategy.头颈部鳞状细胞癌免疫逃逸的分子见解:迈向一种有前景的治疗策略。
Oncol Res. 2025 May 29;33(6):1271-1282. doi: 10.32604/or.2025.062207. eCollection 2025.

本文引用的文献

1
Integrative evaluation and experimental validation of the immune-modulating potential of dysregulated extracellular matrix genes in high-grade serous ovarian cancer prognosis.高级别浆液性卵巢癌预后中失调的细胞外基质基因免疫调节潜力的综合评估与实验验证
Cancer Cell Int. 2023 Sep 30;23(1):223. doi: 10.1186/s12935-023-03061-y.
2
Fibroblast activating protein promotes the proliferation, migration, and activation of fibroblasts in oral submucous fibrosis.成纤维细胞活化蛋白促进口腔黏膜下纤维化中成纤维细胞的增殖、迁移和活化。
Oral Dis. 2024 Apr;30(3):1252-1263. doi: 10.1111/odi.14602. Epub 2023 Jun 25.
3
Current Status of Fibroblast Activation Protein Imaging in Gynecologic Malignancy and Breast Cancer.
妇科恶性肿瘤和乳腺癌中成纤维细胞激活蛋白成像的现状。
PET Clin. 2023 Jul;18(3):345-351. doi: 10.1016/j.cpet.2023.03.005.
4
FAP-targeted CAR-T suppresses MDSCs recruitment to improve the antitumor efficacy of claudin18.2-targeted CAR-T against pancreatic cancer.FAP 靶向 CAR-T 抑制 MDSCs 募集,以提高 Claudin18.2 靶向 CAR-T 对胰腺癌的抗肿瘤疗效。
J Transl Med. 2023 Apr 12;21(1):255. doi: 10.1186/s12967-023-04080-z.
5
ADAMTS12, a novel prognostic predictor, promotes cell proliferation, migration, and invasion in head and neck squamous cell carcinoma.ADAMTS12,一种新的预后预测因子,促进头颈部鳞状细胞癌中的细胞增殖、迁移和侵袭。
Oral Dis. 2024 Mar;30(2):235-246. doi: 10.1111/odi.14403. Epub 2022 Nov 2.
6
FAP-Specific Signalling Is an Independent Diagnostic Approach in ACC and Not a Surrogate Marker of MRI Sequences.FAP特异性信号传导是肾上腺皮质癌的一种独立诊断方法,而非MRI序列的替代标志物。
Cancers (Basel). 2022 Aug 31;14(17):4253. doi: 10.3390/cancers14174253.
7
geneExpressionFromGEO: An R Package to Facilitate Data Reading from Gene Expression Omnibus (GEO).从 GEO 读取基因表达数据:一个 R 包,用于方便从基因表达综合数据库(GEO)读取数据。
Methods Mol Biol. 2022;2401:187-194. doi: 10.1007/978-1-0716-1839-4_12.
8
Fibroblast Activation Protein-α as a Target in the Bench-to-Bedside Diagnosis and Treatment of Tumors: A Narrative Review.成纤维细胞活化蛋白-α作为肿瘤从 bench 到 bedside 诊断与治疗的靶点:一篇叙述性综述
Front Oncol. 2021 Aug 19;11:648187. doi: 10.3389/fonc.2021.648187. eCollection 2021.
9
DNA damage repair: historical perspectives, mechanistic pathways and clinical translation for targeted cancer therapy.DNA 损伤修复:靶向癌症治疗的历史观点、机制途径和临床转化。
Signal Transduct Target Ther. 2021 Jul 9;6(1):254. doi: 10.1038/s41392-021-00648-7.
10
TGF-β1-activated cancer-associated fibroblasts promote breast cancer invasion, metastasis and epithelial-mesenchymal transition by autophagy or overexpression of FAP-α.TGF-β1 激活的癌相关成纤维细胞通过自噬或 FAP-α 的过表达促进乳腺癌的侵袭、转移和上皮间质转化。
Biochem Pharmacol. 2021 Jun;188:114527. doi: 10.1016/j.bcp.2021.114527. Epub 2021 Mar 17.