Suppr超能文献

晚年自愿运动训练后的甲基化组-蛋白质组整合揭示了改善骨骼肌健康的调控和靶标信息。

Methylome-proteome integration after late-life voluntary exercise training reveals regulation and target information for improved skeletal muscle health.

作者信息

Chambers Toby L, Dimet-Wiley Andrea, Keeble Alexander R, Haghani Amin, Lo Wen-Juo, Kang Gyumin, Brooke Robert, Horvath Steve, Fry Christopher S, Watowich Stanley J, Wen Yuan, Murach Kevin A

机构信息

Exercise Science Research Center, Molecular Muscle Mass Regulation Laboratory, Department of Health, Human Performance, and Recreation, University of Arkansas, Fayetteville, AR, USA.

Ridgeline Therapeutics, Houston, TX, USA.

出版信息

J Physiol. 2025 Jan;603(1):211-237. doi: 10.1113/JP286681. Epub 2024 Jul 26.

Abstract

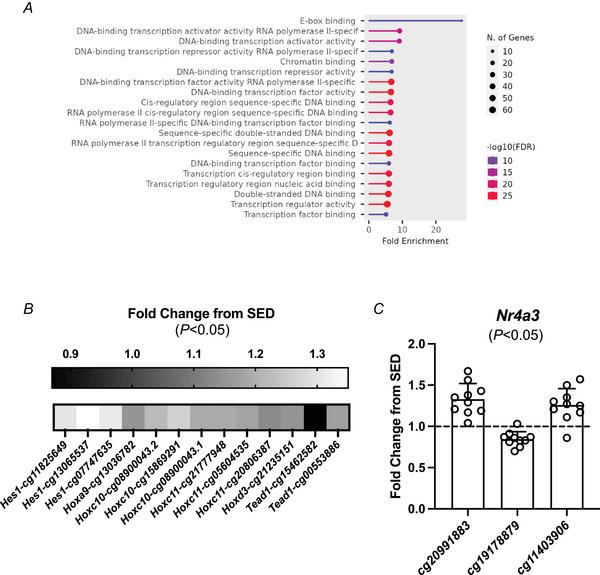
Exercise is a potent stimulus for combatting skeletal muscle ageing. To study the effects of exercise on muscle in a preclinical setting, we developed a combined endurance-resistance training stimulus for mice called progressive weighted wheel running (PoWeR). PoWeR improves molecular, biochemical, cellular and functional characteristics of skeletal muscle and promotes aspects of partial epigenetic reprogramming when performed late in life (22-24 months of age). In this investigation, we leveraged pan-mammalian DNA methylome arrays and tandem mass-spectrometry proteomics in skeletal muscle to provide detailed information on late-life PoWeR adaptations in female mice relative to age-matched sedentary controls (n = 7-10 per group). Differential CpG methylation at conserved promoter sites was related to transcriptional regulation genes as well as Nr4a3, Hes1 and Hox genes after PoWeR. Using a holistic method of -omics integration called binding and expression target analysis (BETA), methylome changes were associated with upregulated proteins related to global and mitochondrial translation after PoWeR (P = 0.03). Specifically, BETA implicated methylation control of ribosomal, mitoribosomal, and mitochondrial complex I protein abundance after training. DNA methylation may also influence LACTB, MIB1 and UBR4 protein induction with exercise - all are mechanistically linked to muscle health. Computational cistrome analysis predicted several transcription factors including MYC as regulators of the exercise trained methylome-proteome landscape, corroborating prior late-life PoWeR transcriptome data. Correlating the proteome to muscle mass and fatigue resistance revealed positive relationships with VPS13A and NPL levels, respectively. Our findings expose differential epigenetic and proteomic adaptations associated with translational regulation after PoWeR that could influence skeletal muscle mass and function in aged mice. KEY POINTS: Late-life combined endurance-resistance exercise training from 22-24 months of age in mice is shown to improve molecular, biochemical, cellular and in vivo functional characteristics of skeletal muscle and promote aspects of partial epigenetic reprogramming and epigenetic age mitigation. Integration of DNA CpG 36k methylation arrays using conserved sites (which also contain methylation ageing clock sites) with exploratory proteomics in skeletal muscle extends our prior work and reveals coordinated and widespread regulation of ribosomal, translation initiation, mitochondrial ribosomal (mitoribosomal) and complex I proteins after combined voluntary exercise training in a sizeable cohort of female mice (n = 7-10 per group and analysis). Multi-omics integration predicted epigenetic regulation of serine β-lactamase-like protein (LACTB - linked to tumour resistance in muscle), mind bomb 1 (MIB1 - linked to satellite cell and type 2 fibre maintenance) and ubiquitin protein ligase E3 component N-recognin 4 (UBR4 - linked to muscle protein quality control) after training. Computational cistrome analysis identified MYC as a regulator of the late-life training proteome, in agreement with prior transcriptional analyses. Vacuolar protein sorting 13 homolog A (VPS13A) was positively correlated to muscle mass, and the glycoprotein/glycolipid associated sialylation enzyme N-acetylneuraminate pyruvate lyase (NPL) was associated to in vivo muscle fatigue resistance.

摘要

运动是对抗骨骼肌衰老的有效刺激因素。为了在临床前环境中研究运动对肌肉的影响,我们为小鼠开发了一种名为渐进式负重轮跑(PoWeR)的耐力 - 阻力联合训练刺激方法。PoWeR可改善骨骼肌的分子、生化、细胞和功能特征,并在生命后期(22 - 24月龄)进行时促进部分表观遗传重编程。在本研究中,我们利用全哺乳动物DNA甲基化组阵列和骨骼肌串联质谱蛋白质组学,以提供雌性小鼠相对于年龄匹配的久坐对照(每组n = 7 - 10)在生命后期PoWeR适应方面的详细信息。PoWeR后,保守启动子位点的差异CpG甲基化与转录调控基因以及Nr4a3、Hes1和Hox基因相关。使用一种称为结合与表达靶标分析(BETA)的全基因组学整合方法,甲基化组变化与PoWeR后与全局和线粒体翻译相关的上调蛋白有关(P = 0.03)。具体而言,BETA表明训练后核糖体、线粒体核糖体和线粒体复合体I蛋白丰度的甲基化控制。DNA甲基化也可能影响运动诱导的LACTB、MIB1和UBR4蛋白表达——所有这些在机制上都与肌肉健康相关。计算顺反组分析预测了包括MYC在内的几种转录因子作为运动训练后甲基化组 - 蛋白质组景观的调节因子,证实了先前生命后期PoWeR转录组数据。将蛋白质组与肌肉质量和抗疲劳能力相关联,分别揭示了与VPS13A和NPL水平的正相关关系。我们的研究结果揭示了PoWeR后与翻译调控相关的差异表观遗传和蛋白质组适应,这可能影响老年小鼠的骨骼肌质量和功能。要点:在小鼠22 - 24月龄进行生命后期的耐力 - 阻力联合运动训练可改善骨骼肌的分子、生化、细胞和体内功能特征,并促进部分表观遗传重编程和表观遗传年龄减轻。使用保守位点(其中也包含甲基化衰老时钟位点)的DNA CpG 36k甲基化阵列与骨骼肌中的探索性蛋白质组学相结合,扩展了我们之前的工作,并揭示了在相当数量的雌性小鼠(每组n = 7 - 10并进行分析)进行联合自愿运动训练后,核糖体、翻译起始、线粒体核糖体和复合体I蛋白的协调和广泛调节。多组学整合预测了训练后丝氨酸β - 内酰胺酶样蛋白(LACTB - 与肌肉肿瘤抗性相关)、mind bomb 1(MIB1 - 与卫星细胞和2型纤维维持相关)和泛素蛋白连接酶E3组分N - 识别蛋白4(UBR4 - 与肌肉蛋白质质量控制相关)的表观遗传调控。计算顺反组分析确定MYC为生命后期训练蛋白质组的调节因子,与先前的转录分析一致。液泡蛋白分选13同源物A(VPS13A)与肌肉质量呈正相关,糖蛋白/糖脂相关唾液酸化酶N - 乙酰神经氨酸丙酮酸裂解酶(NPL)与体内肌肉抗疲劳能力相关。

https://cdn.ncbi.nlm.nih.gov/pmc/blobs/0135/11702923/5780f40a04c1/TJP-603-211-g003.jpg

文献检索

告别复杂PubMed语法,用中文像聊天一样搜索,搜遍4000万医学文献。AI智能推荐,让科研检索更轻松。

立即免费搜索

文件翻译

保留排版,准确专业,支持PDF/Word/PPT等文件格式,支持 12+语言互译。

免费翻译文档

深度研究

AI帮你快速写综述,25分钟生成高质量综述,智能提取关键信息,辅助科研写作。

立即免费体验