• 文献检索
  • 文档翻译
  • 深度研究
  • 学术资讯
  • Suppr Zotero 插件Zotero 插件
  • 邀请有礼
  • 套餐&价格
  • 历史记录
应用&插件
Suppr Zotero 插件Zotero 插件浏览器插件Mac 客户端Windows 客户端微信小程序
定价
高级版会员购买积分包购买API积分包
服务
文献检索文档翻译深度研究API 文档MCP 服务
关于我们
关于 Suppr公司介绍联系我们用户协议隐私条款
关注我们

Suppr 超能文献

核心技术专利:CN118964589B侵权必究
粤ICP备2023148730 号-1Suppr @ 2026

文献检索

告别复杂PubMed语法,用中文像聊天一样搜索,搜遍4000万医学文献。AI智能推荐,让科研检索更轻松。

立即免费搜索

文件翻译

保留排版,准确专业,支持PDF/Word/PPT等文件格式,支持 12+语言互译。

免费翻译文档

深度研究

AI帮你快速写综述,25分钟生成高质量综述,智能提取关键信息,辅助科研写作。

立即免费体验

鉴定和综合分析影响芒果果实形状的基因。

Identification and Comprehensive Analysis of Genes for Fruit Shape Influence in Mango.

机构信息

Institute of Fruit Tree Research, Guangdong Academy of Agricultural Sciences, Key Laboratory of South Subtropical Fruit Biology and Genetic Resource Utilization, Ministry of Agriculture and Rural Affairs, Guangdong Provincial Key Laboratory of Tropical and Subtropical Fruit Tree Research, Guangzhou 510642, China.

Guangdong Litchi Engineering Research Center, College of Horticulture, South China Agricultural University, Guangzhou 510642, China.

出版信息

Genes (Basel). 2024 Jun 21;15(7):823. doi: 10.3390/genes15070823.

DOI:10.3390/genes15070823
PMID:39062602
原文链接:https://pmc.ncbi.nlm.nih.gov/articles/PMC11275924/
Abstract

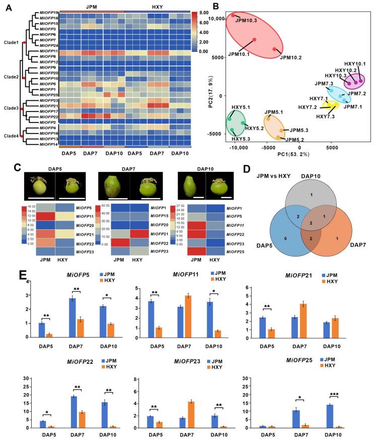
OVATE family proteins (OFPs) are a class of plant-specific proteins with a conserved OVATE domain that play fundamental roles in fruit development and plant growth. Mango ( L.) is an economically important subtropical fruit tree characterized by a diverse array of fruit shapes and sizes. Despite extensive research on OFPs across various species, there remains a scarcity of information regarding OFPs in mango. Here, we have successfully identified 25 OFP genes (s) in mango, each of which exhibits the conserved OVATE domains. The gene exhibit a range of 2-6 motifs, with all genes containing both motif 1 and motif 2. Phylogenetic analysis on 97 OFPs (including 18 AtOFPs, 24 SlOFPs, 25 MiOFPs, and 30 OsOFPs) indicated that MiOFPs could be divided into three main clades: clade I, II, and III. Comparative morphological analysis identified significant variations in fruit longitudinal diameter, fruit transverse diameter, and fruit shape index between two distinct shaped mango cultivars ('Hongxiangya' and 'Jingpingmang') at DAP5, DAP7, and DAP10 stages. The subsequent examination of paraffin sections revealed distinct patterns of cell elongation. The majority of genes exhibited predominantly expressed in developing organs, specifically flowers and immature fruits, while displaying distinct expression patterns. RNA-Seq analysis revealed significant disparities in the expression levels of several genes, including 5, 11, 21, 22, 23, and 25, between the two mango cultivars. These findings suggest that these six genes may play a crucial role for fruit shape in mango, especially the 22. The findings of this study have established a basis for future investigations into s in mango, offering a solid foundation for further research in this field.

摘要

卵形家族蛋白 (OFPs) 是一类具有保守 OVATE 结构域的植物特异性蛋白,在果实发育和植物生长中起着重要作用。芒果 ( L.) 是一种重要的亚热带果树,其果实形状和大小多样。尽管在不同物种中对 OFPs 进行了广泛的研究,但关于芒果中的 OFPs 信息仍然很少。在这里,我们成功地在芒果中鉴定出了 25 个 OFP 基因 (s),每个基因都具有保守的 OVATE 结构域。基因展示了 2-6 个基序的范围,所有基因都包含基序 1 和基序 2。对 97 个 OFPs (包括 18 个 AtOFPs、24 个 SlOFPs、25 个 MiOFPs 和 30 个 OsOFPs) 的系统发育分析表明,MiOFPs 可以分为三个主要分支:分支 I、II 和 III。比较形态分析在 DAP5、DAP7 和 DAP10 阶段,在两个不同形状的芒果品种 ('Hongxiangya' 和 'Jingpingmang') 之间发现了果实纵向直径、果实横向直径和果实形状指数的显著变化。随后对石蜡切片的检查显示出细胞伸长的明显模式。大多数基因主要在发育器官中表达,特别是花和未成熟果实,同时表现出不同的表达模式。RNA-Seq 分析显示,在两个芒果品种之间,包括 5、11、21、22、23 和 25 在内的几个基因的表达水平存在显著差异。这些发现表明,这六个基因可能在芒果果实形状中发挥关键作用,特别是 22。本研究的结果为今后对芒果中基因的研究奠定了基础,为该领域的进一步研究提供了坚实的基础。

https://cdn.ncbi.nlm.nih.gov/pmc/blobs/8a59/11275924/5522f6b6e047/genes-15-00823-g006.jpg
https://cdn.ncbi.nlm.nih.gov/pmc/blobs/8a59/11275924/40806d3dcd0b/genes-15-00823-g001.jpg
https://cdn.ncbi.nlm.nih.gov/pmc/blobs/8a59/11275924/727d3cdac9ae/genes-15-00823-g002.jpg
https://cdn.ncbi.nlm.nih.gov/pmc/blobs/8a59/11275924/53a5f58ff7e6/genes-15-00823-g003.jpg
https://cdn.ncbi.nlm.nih.gov/pmc/blobs/8a59/11275924/d943df9fffc1/genes-15-00823-g004.jpg
https://cdn.ncbi.nlm.nih.gov/pmc/blobs/8a59/11275924/6407acaa75bc/genes-15-00823-g005.jpg
https://cdn.ncbi.nlm.nih.gov/pmc/blobs/8a59/11275924/5522f6b6e047/genes-15-00823-g006.jpg
https://cdn.ncbi.nlm.nih.gov/pmc/blobs/8a59/11275924/40806d3dcd0b/genes-15-00823-g001.jpg
https://cdn.ncbi.nlm.nih.gov/pmc/blobs/8a59/11275924/727d3cdac9ae/genes-15-00823-g002.jpg
https://cdn.ncbi.nlm.nih.gov/pmc/blobs/8a59/11275924/53a5f58ff7e6/genes-15-00823-g003.jpg
https://cdn.ncbi.nlm.nih.gov/pmc/blobs/8a59/11275924/d943df9fffc1/genes-15-00823-g004.jpg
https://cdn.ncbi.nlm.nih.gov/pmc/blobs/8a59/11275924/6407acaa75bc/genes-15-00823-g005.jpg
https://cdn.ncbi.nlm.nih.gov/pmc/blobs/8a59/11275924/5522f6b6e047/genes-15-00823-g006.jpg

相似文献

1
Identification and Comprehensive Analysis of Genes for Fruit Shape Influence in Mango.鉴定和综合分析影响芒果果实形状的基因。
Genes (Basel). 2024 Jun 21;15(7):823. doi: 10.3390/genes15070823.
2
The 'Tommy Atkins' mango genome reveals candidate genes for fruit quality.《汤米·阿特金斯》芒果基因组揭示了果实品质的候选基因。
BMC Plant Biol. 2021 Feb 22;21(1):108. doi: 10.1186/s12870-021-02858-1.
3
Genome-wide identification, phylogeny and expression analysis of SUN, OFP and YABBY gene family in tomato.番茄 SUN、OFP 和 YABBY 基因家族的全基因组鉴定、系统发育和表达分析。
Mol Genet Genomics. 2013 Apr;288(3-4):111-29. doi: 10.1007/s00438-013-0733-0. Epub 2013 Jan 31.
4
Genome-Wide Identification and Expression Analysis of the Gene Family in Mango ( L.).基因组-wide 鉴定和表达分析芒果 ( L. ) 基因家族。
Int J Mol Sci. 2022 Jan 29;23(3):1593. doi: 10.3390/ijms23031593.
5
Phylogenetic analyses provide the first insights into the evolution of OVATE family proteins in land plants.系统发育分析首次揭示了陆地植物中OVATE家族蛋白的进化情况。
Ann Bot. 2014 Jun;113(7):1219-33. doi: 10.1093/aob/mcu061. Epub 2014 May 8.
6
Transcriptome Analysis of Mango (Mangifera indica L.) Fruit Epidermal Peel to Identify Putative Cuticle-Associated Genes.芒果(Mangifera indica L.)果皮转录组分析鉴定潜在的角质层相关基因
Sci Rep. 2017 Apr 20;7:46163. doi: 10.1038/srep46163.
7
Molecular characterization and expression analysis of a GTP-binding protein (MiRab5) in Mangifera indica.番木瓜中 GTP 结合蛋白(MiRab5)的分子特征和表达分析。
Gene. 2014 Apr 25;540(1):86-91. doi: 10.1016/j.gene.2014.02.022. Epub 2014 Feb 18.
8
Expression profiling of various genes during the fruit development and ripening of mango.在芒果果实发育和成熟过程中各种基因的表达谱分析。
Plant Physiol Biochem. 2010 Jun;48(6):426-33. doi: 10.1016/j.plaphy.2010.02.012. Epub 2010 Mar 1.
9
Transcriptome and proteomic analysis of mango (Mangifera indica Linn) fruits.芒果(杧果)果实的转录组和蛋白质组分析
J Proteomics. 2014 Jun 13;105:19-30. doi: 10.1016/j.jprot.2014.03.030. Epub 2014 Apr 3.
10
Genome-wide identified VvOFP genes family and VvOFP4 functional characterization provide insight into fruit shape in grape.全基因组鉴定的葡萄VvOFP基因家族及VvOFP4功能特征解析为葡萄果实形状研究提供了新见解。
Int J Biol Macromol. 2024 Sep;276(Pt 1):133880. doi: 10.1016/j.ijbiomac.2024.133880. Epub 2024 Jul 17.

引用本文的文献

1
OVATE family gene negatively regulates fruit size in melon ( L.).卵形家族基因对甜瓜(甜瓜属)果实大小起负调控作用。
Hortic Res. 2025 Jun 18;12(9):uhaf148. doi: 10.1093/hr/uhaf148. eCollection 2025 Sep.

本文引用的文献

1
TBtools-II: A "one for all, all for one" bioinformatics platform for biological big-data mining.TBtools-II:一个“一专多能”的生物信息学大数据挖掘平台。
Mol Plant. 2023 Nov 6;16(11):1733-1742. doi: 10.1016/j.molp.2023.09.010. Epub 2023 Sep 22.
2
Redesigning the tomato fruit shape for mechanized production.重新设计番茄果实形状以实现机械化生产。
Nat Plants. 2023 Oct;9(10):1659-1674. doi: 10.1038/s41477-023-01522-w. Epub 2023 Sep 18.
3
Genome-wide analysis of gene family in pepper ( L.).辣椒(L.)基因家族的全基因组分析。
Front Genet. 2022 Sep 30;13:941954. doi: 10.3389/fgene.2022.941954. eCollection 2022.
4
Complex cellular and molecular events determining fruit size.决定果实大小的复杂细胞和分子事件。
Trends Plant Sci. 2021 Oct;26(10):1023-1038. doi: 10.1016/j.tplants.2021.05.008. Epub 2021 Jun 20.
5
A 1.7-Mb chromosomal inversion downstream of a PpOFP1 gene is responsible for flat fruit shape in peach.一个位于 PpOFP1 基因下游的 1.7Mb 染色体倒位是导致桃果实扁平的原因。
Plant Biotechnol J. 2021 Jan;19(1):192-205. doi: 10.1111/pbi.13455. Epub 2020 Aug 17.
6
The genome evolution and domestication of tropical fruit mango.热带水果芒果的基因组进化与驯化。
Genome Biol. 2020 Mar 6;21(1):60. doi: 10.1186/s13059-020-01959-8.
7
Characterization of the Gene Family and its Putative Involvement of Tuberous Root Shape in Radish.萝卜块根形状相关基因家族的鉴定及其功能初探
Int J Mol Sci. 2020 Feb 14;21(4):1293. doi: 10.3390/ijms21041293.
8
The shape of things to come: ovate family proteins regulate plant organ shape.未来的趋势:卵形家族蛋白调节植物器官形状。
Curr Opin Plant Biol. 2020 Feb;53:98-105. doi: 10.1016/j.pbi.2019.10.005. Epub 2019 Dec 11.
9
fastp: an ultra-fast all-in-one FASTQ preprocessor.fastp:一个超快速的一体化 FASTQ 预处理程序。
Bioinformatics. 2018 Sep 1;34(17):i884-i890. doi: 10.1093/bioinformatics/bty560.
10
A common genetic mechanism underlies morphological diversity in fruits and other plant organs.常见的遗传机制为果实和其他植物器官的形态多样性提供了基础。
Nat Commun. 2018 Nov 9;9(1):4734. doi: 10.1038/s41467-018-07216-8.