Suppr超能文献

Erg251 对甾醇组成、唑类药物敏感性、丝状生长和应激反应表型有复杂的多效性影响。

Erg251 has complex and pleiotropic effects on sterol composition, azole susceptibility, filamentation, and stress response phenotypes.

机构信息

Department of Microbiology and Immunology, University of Minnesota, Minneapolis, Minnesota, United States of America.

Division of Infectious Diseases, Lundquist Institute for Biomedical Innovation at Harbor UCLA Medical Center, Torrance, California, United States of America.

出版信息

PLoS Pathog. 2024 Jul 30;20(7):e1012389. doi: 10.1371/journal.ppat.1012389. eCollection 2024 Jul.

Abstract

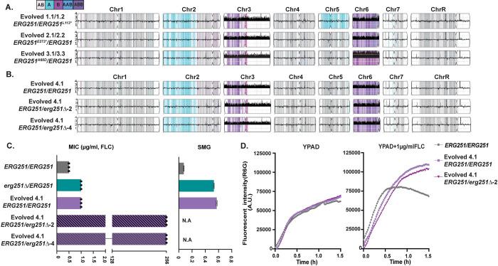
Ergosterol is essential for fungal cell membrane integrity and growth, and numerous antifungal drugs target ergosterol. Inactivation or modification of ergosterol biosynthetic genes can lead to changes in antifungal drug susceptibility, filamentation and stress response. Here, we found that the ergosterol biosynthesis gene ERG251 is a hotspot for point mutations during adaptation to antifungal drug stress within two distinct genetic backgrounds of Candida albicans. Heterozygous point mutations led to single allele dysfunction of ERG251 and resulted in azole tolerance in both genetic backgrounds. This is the first known example of point mutations causing azole tolerance in C. albicans. Importantly, single allele dysfunction of ERG251 in combination with recurrent chromosome aneuploidies resulted in bona fide azole resistance. Homozygous deletions of ERG251 caused increased fitness in low concentrations of fluconazole and decreased fitness in rich medium, especially at low initial cell density. Homozygous deletions of ERG251 resulted in accumulation of ergosterol intermediates consistent with the fitness defect in rich medium. Dysfunction of ERG251, together with FLC exposure, resulted in decreased accumulation of the toxic sterol (14-ɑ-methylergosta-8,24(28)-dien-3β,6α-diol) and increased accumulation of non-toxic alternative sterols. The altered sterol composition of the ERG251 mutants had pleiotropic effects on transcription, filamentation, and stress responses including cell membrane, osmotic and oxidative stress. Interestingly, while dysfunction of ERG251 resulted in azole tolerance, it also led to transcriptional upregulation of ZRT2, a membrane-bound Zinc transporter, in the presence of FLC, and overexpression of ZRT2 is sufficient to increase azole tolerance in wild-type C. albicans. Finally, in a murine model of systemic infection, homozygous deletion of ERG251 resulted in decreased virulence while the heterozygous deletion mutants maintain their pathogenicity. Overall, this study demonstrates that single allele dysfunction of ERG251 is a recurrent and effective mechanism of acquired azole tolerance. We propose that altered sterol composition resulting from ERG251 dysfunction mediates azole tolerance as well as pleiotropic effects on stress response, filamentation and virulence.

摘要

麦角固醇是真菌细胞膜完整性和生长所必需的,许多抗真菌药物针对麦角固醇。麦角固醇生物合成基因的失活或修饰会导致抗真菌药物敏感性、丝状化和应激反应的变化。在这里,我们发现麦角固醇生物合成基因 ERG251 是在两个不同的白色念珠菌遗传背景下适应抗真菌药物应激过程中发生点突变的热点。杂合点突变导致 ERG251 的单等位基因功能障碍,导致两种遗传背景下唑类药物的耐受性。这是第一个已知的白色念珠菌中由点突变引起唑类药物耐受性的例子。重要的是,ERG251 的单等位基因功能障碍与反复染色体非整倍体共同导致真正的唑类耐药性。ERG251 的纯合缺失导致氟康唑低浓度下的适应性增加和丰富培养基中适应性降低,尤其是在初始细胞密度较低时。ERG251 的纯合缺失导致麦角固醇中间产物的积累,与丰富培养基中的适应性缺陷一致。ERG251 的功能障碍与 FLC 暴露一起导致毒性甾醇(14-α-甲基麦角甾-8,24(28)-二烯-3β,6α-二醇)的积累减少和非毒性替代甾醇的积累增加。ERG251 突变体改变的甾醇组成对转录、丝状化和应激反应(包括细胞膜、渗透和氧化应激)有多种影响。有趣的是,虽然 ERG251 的功能障碍导致唑类药物耐受性,但它也导致在 FLC 存在下膜结合锌转运蛋白 ZRT2 的转录上调,而 ZRT2 的过表达足以增加野生型白色念珠菌的唑类药物耐受性。最后,在系统性感染的小鼠模型中,ERG251 的纯合缺失导致毒力降低,而杂合缺失突变体保持其致病性。总的来说,这项研究表明 ERG251 的单等位基因功能障碍是获得性唑类药物耐受性的一种反复出现且有效的机制。我们提出,由于 ERG251 功能障碍导致的甾醇组成改变介导了唑类药物耐受性以及对应激反应、丝状化和毒力的多效性影响。

https://cdn.ncbi.nlm.nih.gov/pmc/blobs/eca3/11315318/c81db7c1af23/ppat.1012389.g001.jpg

文献AI研究员

20分钟写一篇综述,助力文献阅读效率提升50倍。

立即体验

用中文搜PubMed

大模型驱动的PubMed中文搜索引擎

马上搜索

文档翻译

学术文献翻译模型,支持多种主流文档格式。

立即体验