Suppr超能文献

人类肺部 SARS-CoV-2 的即刻髓系库。

Immediate myeloid depot for SARS-CoV-2 in the human lung.

机构信息

Department of Medicine, University of California, San Francisco, San Francisco, CA 94143, USA.

Department of Pathology, University of California, San Francisco, San Francisco, CA 94143, USA.

出版信息

Sci Adv. 2024 Aug 2;10(31):eadm8836. doi: 10.1126/sciadv.adm8836. Epub 2024 Jul 31.

Abstract

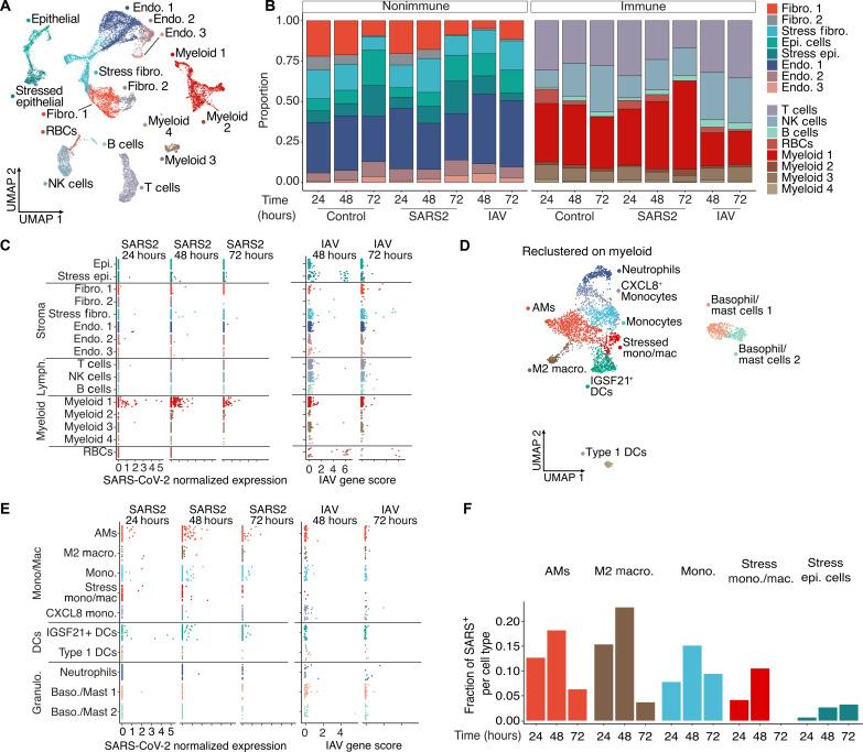
In the pathogenesis of severe acute respiratory syndrome coronavirus 2 (SARS-CoV-2) infection, epithelial populations in the distal lung expressing Angiotensin-converting enzyme 2 (ACE2) are infrequent, and therefore, the model of viral expansion and immune cell engagement remains incompletely understood. Using human lungs to investigate early host-viral pathogenesis, we found that SARS-CoV-2 had a rapid and specific tropism for myeloid populations. Human alveolar macrophages (AMs) reliably expressed ACE2 allowing both spike-ACE2-dependent viral entry and infection. In contrast to Influenza A virus, SARS-CoV-2 infection of AMs was productive, amplifying viral titers. While AMs generated new viruses, the interferon responses to SARS-CoV-2 were muted, hiding the viral dissemination from specific antiviral immune responses. The reliable and veiled viral depot in myeloid cells in the very early phases of SARS-CoV-2 infection of human lungs enables viral expansion in the distal lung and potentially licenses subsequent immune pathologies.

摘要

在严重急性呼吸综合征冠状病毒 2(SARS-CoV-2)感染的发病机制中,远端肺部表达血管紧张素转换酶 2(ACE2)的上皮细胞群并不常见,因此,病毒扩增和免疫细胞参与的模型仍不完全清楚。我们使用人类肺来研究早期宿主-病毒发病机制,发现 SARS-CoV-2 对髓样细胞群具有快速和特异性的趋向性。人类肺泡巨噬细胞(AMs)可靠地表达 ACE2,允许刺突-ACE2 依赖性病毒进入和感染。与甲型流感病毒不同,SARS-CoV-2 感染 AMs 是有生产力的,可扩增病毒滴度。虽然 AMs 产生了新的病毒,但对 SARS-CoV-2 的干扰素反应被抑制,从而使特定的抗病毒免疫反应无法察觉病毒的传播。在 SARS-CoV-2 感染人类肺部的早期阶段,髓样细胞中可靠且隐蔽的病毒储存库使病毒在远端肺部中扩增,并可能允许随后发生免疫病理学。

https://cdn.ncbi.nlm.nih.gov/pmc/blobs/fabf/11290487/c05b0dcdbeaa/sciadv.adm8836-f1.jpg

文献检索

告别复杂PubMed语法,用中文像聊天一样搜索,搜遍4000万医学文献。AI智能推荐,让科研检索更轻松。

立即免费搜索

文件翻译

保留排版,准确专业,支持PDF/Word/PPT等文件格式,支持 12+语言互译。

免费翻译文档

深度研究

AI帮你快速写综述,25分钟生成高质量综述,智能提取关键信息,辅助科研写作。

立即免费体验