• 文献检索
  • 文档翻译
  • 深度研究
  • 学术资讯
  • Suppr Zotero 插件Zotero 插件
  • 邀请有礼
  • 套餐&价格
  • 历史记录
应用&插件
Suppr Zotero 插件Zotero 插件浏览器插件Mac 客户端Windows 客户端微信小程序
定价
高级版会员购买积分包购买API积分包
服务
文献检索文档翻译深度研究API 文档MCP 服务
关于我们
关于 Suppr公司介绍联系我们用户协议隐私条款
关注我们

Suppr 超能文献

核心技术专利:CN118964589B侵权必究
粤ICP备2023148730 号-1Suppr @ 2026

文献检索

告别复杂PubMed语法,用中文像聊天一样搜索,搜遍4000万医学文献。AI智能推荐,让科研检索更轻松。

立即免费搜索

文件翻译

保留排版,准确专业,支持PDF/Word/PPT等文件格式,支持 12+语言互译。

免费翻译文档

深度研究

AI帮你快速写综述,25分钟生成高质量综述,智能提取关键信息,辅助科研写作。

立即免费体验

一种多功能聚乙二醇化脂质体包裹的舒尼替尼,可增强肾细胞癌中的自噬、免疫调节及安全性。

A multifunctional PEGylated liposomal-encapsulated sunitinib enhancing autophagy, immunomodulation, and safety in renal cell carcinoma.

作者信息

Yueh Po-Fu, Chiang Chih-Sheng, Tsai I-Jung, Tseng Yun-Long, Chen He-Ru, Lan Keng-Li, Hsu Fei-Ting

机构信息

Institute of Traditional Medicine, National Yang Ming Chiao Tung University, 6th Floor, Shouren Building, No. 155, Section 2, Linong Street, Beitou District, Taipei, 112, Taiwan, ROC.

Graduate Institute of Biomedical Sciences, China Medical University, Taichung, Taiwan, ROC.

出版信息

J Nanobiotechnology. 2024 Jul 31;22(1):459. doi: 10.1186/s12951-024-02664-5.

DOI:10.1186/s12951-024-02664-5
PMID:39085911
原文链接:https://pmc.ncbi.nlm.nih.gov/articles/PMC11293195/
Abstract

BACKGROUND

Sunitinib is a multikinase inhibitor used to treat patients with advanced renal cell carcinoma (RCC). However, sunitinib toxicity makes it a double-edged sword. Potent immune modulation by sunitinib extends to nuclear interactions. To address these issues, there is an urgent need for delivery vectors suitable for sunitinib treatment.

METHODS

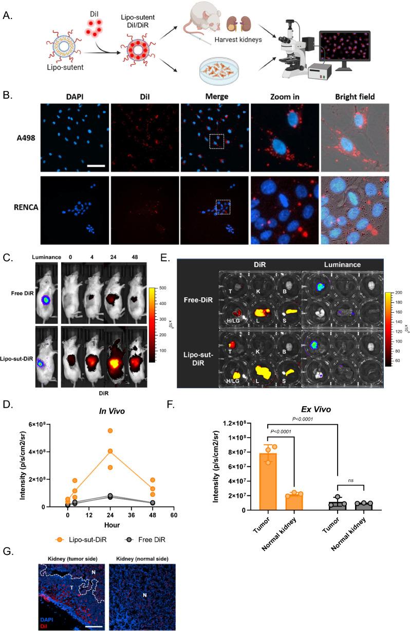
We developed PEGylated liposomes as delivery vectors to precisely target sunitinib (lipo-sunitinib) to RCC tumors. Further investigations, including RNA sequencing (RNA-seq), were performed to evaluate transcriptomic changes in these pathways. DiI/DiR-labeled lipo-sunitinib was used for the biodistribution analysis. Flow cytometry and immunofluorescence (IF) were used to examine immune modulation in orthotopic RCC models.

RESULTS

The evaluation of results indicated that lipo-sunitinib precisely targeted the tumor site to induce autophagy and was readily taken up by RCC tumor cells. In addition, transcriptomic assays revealed that following lipo-sunitinib treatment, autophagy, antigen presentation, cytokine, and chemokine production pathways were upregulated, whereas the epithelial-mesenchymal transition (EMT) pathway was downregulated. In vivo data provided evidence supporting the inhibitory effect of lipo-sunitinib on RCC tumor progression and metastasis. Flow cytometry further demonstrated that liposunitinib increased the infiltration of effector T cells (Teffs) and conventional type 1 dendritic cells (cDC1s) into the tumor. Furthermore, systemic immune organs such as the tumor-draining lymph nodes, spleen, and bone marrow exhibited upregulated anticancer immunity following lipo-sunitinib treatment.

CONCLUSION

Our findings demonstrated that lipo-sunitinib is distributed at the RCC tumor site, concurrently inducing potent autophagy, elevating antigen presentation, activating cytokine and chemokine production pathways, and downregulating EMT in RCC cells. This comprehensive approach significantly enhanced tumor inhibition and promoted anticancer immune modulation.

摘要

背景

舒尼替尼是一种用于治疗晚期肾细胞癌(RCC)患者的多激酶抑制剂。然而,舒尼替尼的毒性使其成为一把双刃剑。舒尼替尼强大的免疫调节作用延伸至核相互作用。为解决这些问题,迫切需要适合舒尼替尼治疗的递送载体。

方法

我们开发了聚乙二醇化脂质体作为递送载体,以将舒尼替尼(脂质体-舒尼替尼)精确靶向RCC肿瘤。进行了包括RNA测序(RNA-seq)在内的进一步研究,以评估这些途径中的转录组变化。使用DiI/DiR标记的脂质体-舒尼替尼进行生物分布分析。采用流式细胞术和免疫荧光(IF)检测原位RCC模型中的免疫调节。

结果

结果评估表明,脂质体-舒尼替尼精确靶向肿瘤部位以诱导自噬,并易于被RCC肿瘤细胞摄取。此外,转录组分析显示,脂质体-舒尼替尼治疗后,自噬、抗原呈递、细胞因子和趋化因子产生途径上调,而上皮-间质转化(EMT)途径下调。体内数据提供了支持脂质体-舒尼替尼对RCC肿瘤进展和转移具有抑制作用的证据。流式细胞术进一步证明,脂质体-舒尼替尼增加了效应T细胞(Teffs)和常规1型树突状细胞(cDC1s)向肿瘤的浸润。此外,脂质体-舒尼替尼治疗后,肿瘤引流淋巴结、脾脏和骨髓等全身免疫器官的抗癌免疫力上调。

结论

我们的研究结果表明,脂质体-舒尼替尼分布于RCC肿瘤部位,同时诱导强效自噬,提高抗原呈递,激活细胞因子和趋化因子产生途径,并下调RCC细胞中的EMT。这种综合方法显著增强了肿瘤抑制作用并促进了抗癌免疫调节。

https://cdn.ncbi.nlm.nih.gov/pmc/blobs/20b7/11293195/af4619ca19d0/12951_2024_2664_Fig6_HTML.jpg
https://cdn.ncbi.nlm.nih.gov/pmc/blobs/20b7/11293195/2cd82d8673ba/12951_2024_2664_Fig1_HTML.jpg
https://cdn.ncbi.nlm.nih.gov/pmc/blobs/20b7/11293195/4e3908e358e5/12951_2024_2664_Fig2_HTML.jpg
https://cdn.ncbi.nlm.nih.gov/pmc/blobs/20b7/11293195/693e3571cded/12951_2024_2664_Fig3_HTML.jpg
https://cdn.ncbi.nlm.nih.gov/pmc/blobs/20b7/11293195/f9bb76f1ad45/12951_2024_2664_Fig4_HTML.jpg
https://cdn.ncbi.nlm.nih.gov/pmc/blobs/20b7/11293195/245f963e8a40/12951_2024_2664_Fig5_HTML.jpg
https://cdn.ncbi.nlm.nih.gov/pmc/blobs/20b7/11293195/af4619ca19d0/12951_2024_2664_Fig6_HTML.jpg
https://cdn.ncbi.nlm.nih.gov/pmc/blobs/20b7/11293195/2cd82d8673ba/12951_2024_2664_Fig1_HTML.jpg
https://cdn.ncbi.nlm.nih.gov/pmc/blobs/20b7/11293195/4e3908e358e5/12951_2024_2664_Fig2_HTML.jpg
https://cdn.ncbi.nlm.nih.gov/pmc/blobs/20b7/11293195/693e3571cded/12951_2024_2664_Fig3_HTML.jpg
https://cdn.ncbi.nlm.nih.gov/pmc/blobs/20b7/11293195/f9bb76f1ad45/12951_2024_2664_Fig4_HTML.jpg
https://cdn.ncbi.nlm.nih.gov/pmc/blobs/20b7/11293195/245f963e8a40/12951_2024_2664_Fig5_HTML.jpg
https://cdn.ncbi.nlm.nih.gov/pmc/blobs/20b7/11293195/af4619ca19d0/12951_2024_2664_Fig6_HTML.jpg

相似文献

1
A multifunctional PEGylated liposomal-encapsulated sunitinib enhancing autophagy, immunomodulation, and safety in renal cell carcinoma.一种多功能聚乙二醇化脂质体包裹的舒尼替尼,可增强肾细胞癌中的自噬、免疫调节及安全性。
J Nanobiotechnology. 2024 Jul 31;22(1):459. doi: 10.1186/s12951-024-02664-5.
2
A novel FBW7/NFAT1 axis regulates cancer immunity in sunitinib-resistant renal cancer by inducing PD-L1 expression.一种新型的 FBW7/NFAT1 轴通过诱导 PD-L1 表达来调节舒尼替尼耐药肾细胞癌中的肿瘤免疫。
J Exp Clin Cancer Res. 2022 Jan 26;41(1):38. doi: 10.1186/s13046-022-02253-0.
3
Induction of epithelial-mesenchymal transition via activation of epidermal growth factor receptor contributes to sunitinib resistance in human renal cell carcinoma cell lines.通过激活表皮生长因子受体诱导上皮-间质转化有助于人肾癌细胞系对舒尼替尼产生耐药性。
J Pharmacol Exp Ther. 2015 Nov;355(2):152-8. doi: 10.1124/jpet.115.226639. Epub 2015 Aug 25.
4
HP-1 inhibits the progression of ccRCC and enhances sunitinib therapeutic effects by suppressing EMT.HP-1 通过抑制 EMT 抑制 ccRCC 的进展并增强舒尼替尼的治疗效果。
Carbohydr Polym. 2019 Nov 1;223:115109. doi: 10.1016/j.carbpol.2019.115109. Epub 2019 Jul 19.
5
Inhibition of Tumor Growth and Sensitization to Sunitinib by RNA Interference Targeting Programmed Death-ligand 1 in Mouse Renal Cell Carcinoma RenCa Model.靶向程序性死亡配体 1 的 RNA 干扰抑制小鼠肾透明细胞癌 RenCa 模型中的肿瘤生长和对舒尼替尼的增敏作用。
Anticancer Res. 2019 Sep;39(9):4737-4742. doi: 10.21873/anticanres.13656.
6
Co-delivery of everolimus and vinorelbine via a tumor-targeted liposomal formulation inhibits tumor growth and metastasis in RCC.通过肿瘤靶向脂质体制剂共递送依维莫司和长春瑞滨可抑制肾细胞癌的肿瘤生长和转移。
Int J Nanomedicine. 2019 Jul 11;14:5109-5123. doi: 10.2147/IJN.S204221. eCollection 2019.
7
NT5E inhibition suppresses the growth of sunitinib-resistant cells and EMT course and AKT/GSK-3β signaling pathway in renal cell cancer.NT5E 抑制抑制舒尼替尼耐药细胞的生长和 EMT 过程以及肾细胞癌中的 AKT/GSK-3β 信号通路。
IUBMB Life. 2019 Jan;71(1):113-124. doi: 10.1002/iub.1942. Epub 2018 Oct 3.
8
Restoring the epigenetically silenced PCK2 suppresses renal cell carcinoma progression and increases sensitivity to sunitinib by promoting endoplasmic reticulum stress.恢复表观遗传沉默的 PCK2 通过促进内质网应激抑制肾细胞癌进展并增加对舒尼替尼的敏感性。
Theranostics. 2020 Sep 15;10(25):11444-11461. doi: 10.7150/thno.48469. eCollection 2020.
9
Nilotinib in combination with sunitinib renders MCL-1 for degradation and activates autophagy that overcomes sunitinib resistance in renal cell carcinoma.尼罗替尼联合舒尼替尼使 MCL-1 降解,并激活自噬,从而克服肾细胞癌对舒尼替尼的耐药性。
Cell Oncol (Dordr). 2024 Aug;47(4):1277-1294. doi: 10.1007/s13402-024-00927-9. Epub 2024 Feb 23.
10
Carrier-Enhanced Anticancer Efficacy of Sunitinib-Loaded Green Tea-Based Micellar Nanocomplex beyond Tumor-Targeted Delivery.基于绿茶的胶束纳米复合物增强舒尼替尼载药的肿瘤靶向递释及其抗癌疗效
ACS Nano. 2019 Jul 23;13(7):7591-7602. doi: 10.1021/acsnano.9b00467. Epub 2019 Jul 8.

引用本文的文献

1
Magnolol as a Radiotherapy Enhancer in Oral Squamous Cell Carcinoma: Targeting the EGFR/NF-κB Pathway and Immune Modulation.厚朴酚作为口腔鳞状细胞癌放疗增强剂:靶向表皮生长因子受体/核因子κB通路及免疫调节
J Cell Mol Med. 2025 Aug;29(16):e70699. doi: 10.1111/jcmm.70699.
2
Liposomal glytrexate formulation: improving antitumour efficacy and minimizing toxicity in breast cancer therapy.脂质体吉西他滨制剂:提高乳腺癌治疗中的抗肿瘤疗效并将毒性降至最低
Int J Pharm X. 2025 Jul 10;10:100356. doi: 10.1016/j.ijpx.2025.100356. eCollection 2025 Dec.
3
Innovative dual-gene delivery platform using miR-124 and PD-1 via umbilical cord mesenchymal stem cells and exosome for glioblastoma therapy.

本文引用的文献

1
Autophagy: Regulator of cell death.自噬:细胞死亡的调控者。
Cell Death Dis. 2023 Oct 4;14(10):648. doi: 10.1038/s41419-023-06154-8.
2
A distinct stimulatory cDC1 subpopulation amplifies CD8 T cell responses in tumors for protective anti-cancer immunity.一种独特的刺激型 cDC1 亚群在肿瘤中扩增 CD8 T 细胞反应,以产生保护性的抗癌免疫。
Cancer Cell. 2023 Aug 14;41(8):1498-1515.e10. doi: 10.1016/j.ccell.2023.06.008. Epub 2023 Jul 13.
3
Optimization of the Hemolysis Assay for the Assessment of Cytotoxicity.优化溶血试验评估细胞毒性。
通过脐带间充质干细胞和外泌体使用miR-124和PD-1的创新双基因递送平台用于胶质母细胞瘤治疗。
J Exp Clin Cancer Res. 2025 Mar 25;44(1):107. doi: 10.1186/s13046-025-03336-4.
4
Exploring oncology treatment strategies with tyrosine kinase inhibitors through advanced 3D models (Review).通过先进的3D模型探索酪氨酸激酶抑制剂的肿瘤治疗策略(综述)。
Med Int (Lond). 2024 Dec 20;5(2):13. doi: 10.3892/mi.2024.212. eCollection 2025 Mar-Apr.
Int J Mol Sci. 2023 Feb 2;24(3):2914. doi: 10.3390/ijms24032914.
4
CD8 T cell activation in cancer comprises an initial activation phase in lymph nodes followed by effector differentiation within the tumor.在癌症中,CD8 T 细胞的激活包括淋巴结中的初始激活阶段,随后在肿瘤内进行效应细胞分化。
Immunity. 2023 Jan 10;56(1):107-124.e5. doi: 10.1016/j.immuni.2022.12.002. Epub 2022 Dec 28.
5
Extracellular Vesicle-Mediated Transfer of LncRNA IGFL2-AS1 Confers Sunitinib Resistance in Renal Cell Carcinoma.外泌体介导的长链非编码 RNA IGFL2-AS1 的转移赋予了肾细胞癌对舒尼替尼的耐药性。
Cancer Res. 2023 Jan 4;83(1):103-116. doi: 10.1158/0008-5472.CAN-21-3432.
6
Cardiac safety analysis of first-line chemotherapy drug pegylated liposomal doxorubicin in ovarian cancer.卵巢癌一线化疗药物聚乙二醇脂质体阿霉素的心脏安全性分析。
J Ovarian Res. 2022 Aug 16;15(1):96. doi: 10.1186/s13048-022-01029-6.
7
CXCL9 and CXCL10 bring the heat to tumors.CXCL9 和 CXCL10 为肿瘤带来炎症反应。
Sci Immunol. 2022 Jul 22;7(73):eabq6509. doi: 10.1126/sciimmunol.abq6509.
8
cDC1 Vaccines Drive Tumor Rejection by Direct Presentation Independently of Host cDC1.cDC1 疫苗通过独立于宿主 cDC1 的直接呈递驱动肿瘤排斥
Cancer Immunol Res. 2022 Aug 3;10(8):920-931. doi: 10.1158/2326-6066.CIR-21-0865.
9
Strategies to improve the EPR effect: A mechanistic perspective and clinical translation.提高 EPR 效应的策略:一种机制观点和临床转化。
J Control Release. 2022 May;345:512-536. doi: 10.1016/j.jconrel.2022.03.043. Epub 2022 Mar 23.
10
Tumor draining lymph nodes, immune response, and radiotherapy: Towards a revisal of therapeutic principles.肿瘤引流淋巴结、免疫反应和放射治疗:治疗原则的修订。
Biochim Biophys Acta Rev Cancer. 2022 May;1877(3):188704. doi: 10.1016/j.bbcan.2022.188704. Epub 2022 Feb 25.