Suppr超能文献

聚苯乙烯纳米塑料通过抑制雌性小鼠的 PI3K/AKT 通路,诱导颗粒细胞凋亡、自噬和类固醇生成障碍,从而降低卵母细胞质量和生育能力。

Polystyrene nanoplastics induce apoptosis, autophagy, and steroidogenesis disruption in granulosa cells to reduce oocyte quality and fertility by inhibiting the PI3K/AKT pathway in female mice.

机构信息

School of Basic Medical Sciences and School of Public and Jiangxi Provincial Key Laboratory of Preventive Medicine, Jiangxi Medical College, Nanchang University, Nanchang, 330006, China.

Jiangxi Provincial Key Laboratory of Disease Prevention and Public Health, Nanchang University, Nanchang, 330006, China.

出版信息

J Nanobiotechnology. 2024 Aug 1;22(1):460. doi: 10.1186/s12951-024-02735-7.

Abstract

BACKGROUND

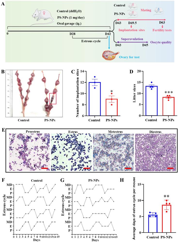
Nanoplastics (NPs) are emerging pollutants that pose risks to living organisms. Recent findings have unveiled the reproductive harm caused by polystyrene nanoparticles (PS-NPs) in female animals, yet the intricate mechanism remains incompletely understood. Under this research, we investigated whether sustained exposure to PS-NPs at certain concentrations in vivo can enter oocytes through the zona pellucida or through other routes that affect female reproduction.

RESULTS

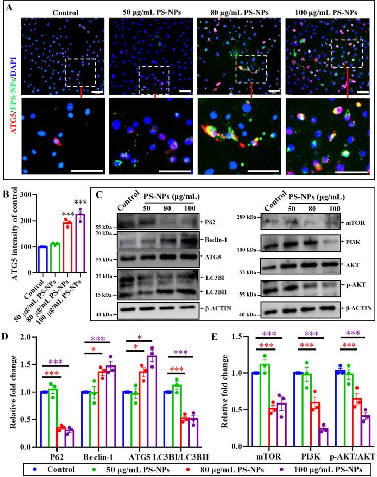
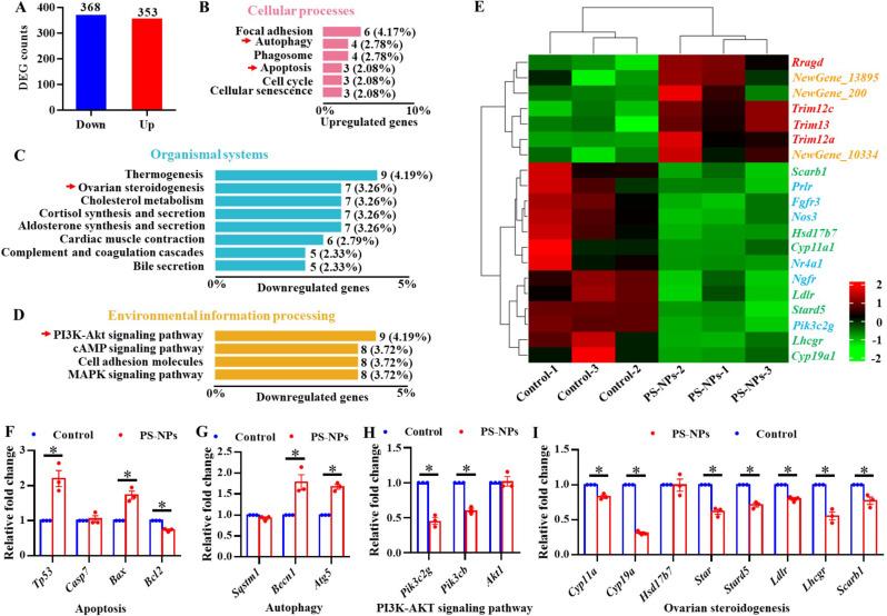
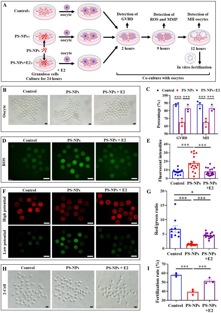
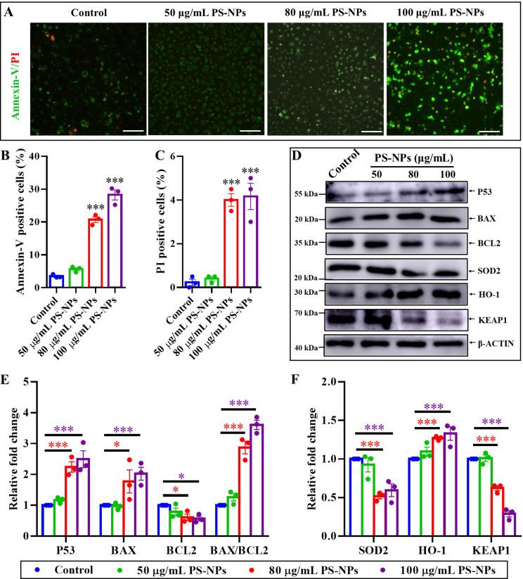
We show that PS-NPs disrupted ovarian functions and decreased oocyte quality, which may be a contributing factor to lower female fertility in mice. RNA sequencing of mouse ovaries illustrated that the PI3K-AKT signaling pathway emerged as the predominant environmental information processing pathway responding to PS-NPs. Western blotting results of ovaries in vivo and cells in vitro showed that PS-NPs deactivated PI3K-AKT signaling pathway by down-regulating the expression of PI3K and reducing AKT phosphorylation at the protein level, PI3K-AKT signaling pathway which was accompanied by the activation of autophagy and apoptosis and the disruption of steroidogenesis in granulosa cells. Since PS-NPs penetrate granulosa cells but not oocytes, we examined whether PS-NPs indirectly affect oocyte quality through granulosa cells using a granulosa cell-oocyte coculture system. Preincubation of granulosa cells with PS-NPs causes granulosa cell dysfunction, resulting in a decrease in the quality of the cocultured oocytes that can be reversed by the addition of 17β-estradiol.

CONCLUSIONS

This study provides findings on how PS-NPs impact ovarian function and include transcriptome sequencing analysis of ovarian tissue. The study demonstrates that PS-NPs impair oocyte quality by altering the functioning of ovarian granulosa cells. Therefore, it is necessary to focus on the research on the effects of PS-NPs on female reproduction and the related methods that may mitigate their toxicity.

摘要

背景

纳米塑料(NPs)是新兴的污染物,对生物有危害。最近的研究发现,聚苯乙烯纳米颗粒(PS-NPs)对雌性动物具有生殖危害,但复杂的机制仍不完全清楚。在这项研究中,我们研究了在体内持续暴露于一定浓度的 PS-NPs 是否可以通过透明带或其他途径进入卵母细胞,从而影响雌性生殖。

结果

我们发现 PS-NPs 破坏了卵巢功能并降低了卵母细胞质量,这可能是导致小鼠雌性生育力下降的一个因素。对小鼠卵巢的 RNA 测序表明,PI3K-AKT 信号通路是对 PS-NPs 做出反应的主要环境信息处理途径。体内卵巢和体外细胞的 Western blot 结果表明,PS-NPs 通过下调 PI3K 的表达和降低 AKT 蛋白水平的磷酸化来抑制 PI3K-AKT 信号通路,PI3K-AKT 信号通路伴随着自噬和凋亡的激活以及颗粒细胞中类固醇生成的破坏。由于 PS-NPs 穿透颗粒细胞而不穿透卵母细胞,我们使用颗粒细胞-卵母细胞共培养系统检查了 PS-NPs 是否通过颗粒细胞间接影响卵母细胞质量。PS-NPs 预先孵育颗粒细胞会导致颗粒细胞功能障碍,从而降低共培养卵母细胞的质量,而添加 17β-雌二醇可逆转这种情况。

结论

这项研究提供了 PS-NPs 如何影响卵巢功能的发现,包括对卵巢组织的转录组测序分析。研究表明,PS-NPs 通过改变卵巢颗粒细胞的功能来损害卵母细胞质量。因此,有必要关注 PS-NPs 对女性生殖的影响及其可能减轻其毒性的相关方法的研究。

https://cdn.ncbi.nlm.nih.gov/pmc/blobs/db23/11293132/be98cb5dde20/12951_2024_2735_Fig1_HTML.jpg

文献检索

告别复杂PubMed语法,用中文像聊天一样搜索,搜遍4000万医学文献。AI智能推荐,让科研检索更轻松。

立即免费搜索

文件翻译

保留排版,准确专业,支持PDF/Word/PPT等文件格式,支持 12+语言互译。

免费翻译文档

深度研究

AI帮你快速写综述,25分钟生成高质量综述,智能提取关键信息,辅助科研写作。

立即免费体验