Suppr超能文献

二甲双胍通过调节PI3K/AKT/mTOR信号通路和增强软骨细胞自噬来减轻骨关节炎的进展。

Metformin mitigates osteoarthritis progression by modulating the PI3K/AKT/mTOR signaling pathway and enhancing chondrocyte autophagy.

作者信息

Xu Tianjie, Liu Kainan, Fan Jiaxin, Jia Xiang, Guo Xiaoling, Zhao Xingwang, Cao Yanhua, Zhang Hui, Wang Qian

机构信息

School of Basic Medical Sciences, North China University of Science and Technology, Tangshan, Hebei, 063000, China.

Hebei Key Laboratory for Chronic Diseases, Tangshan, Hebei, 063000, China.

出版信息

Open Life Sci. 2024 Jul 29;19(1):20220922. doi: 10.1515/biol-2022-0922. eCollection 2024.

Abstract

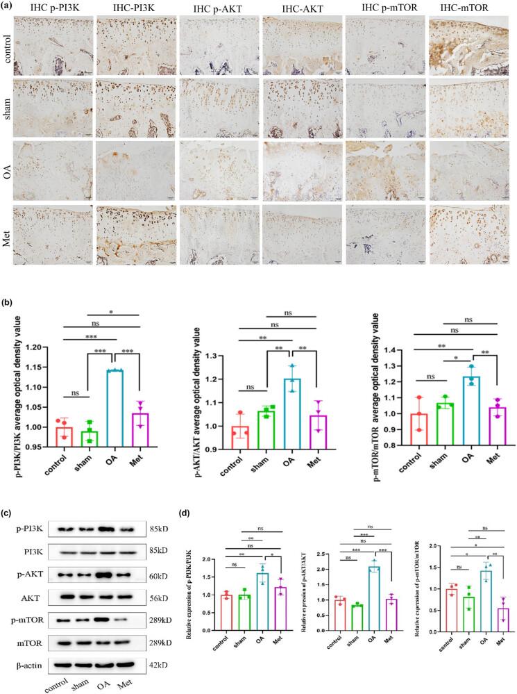
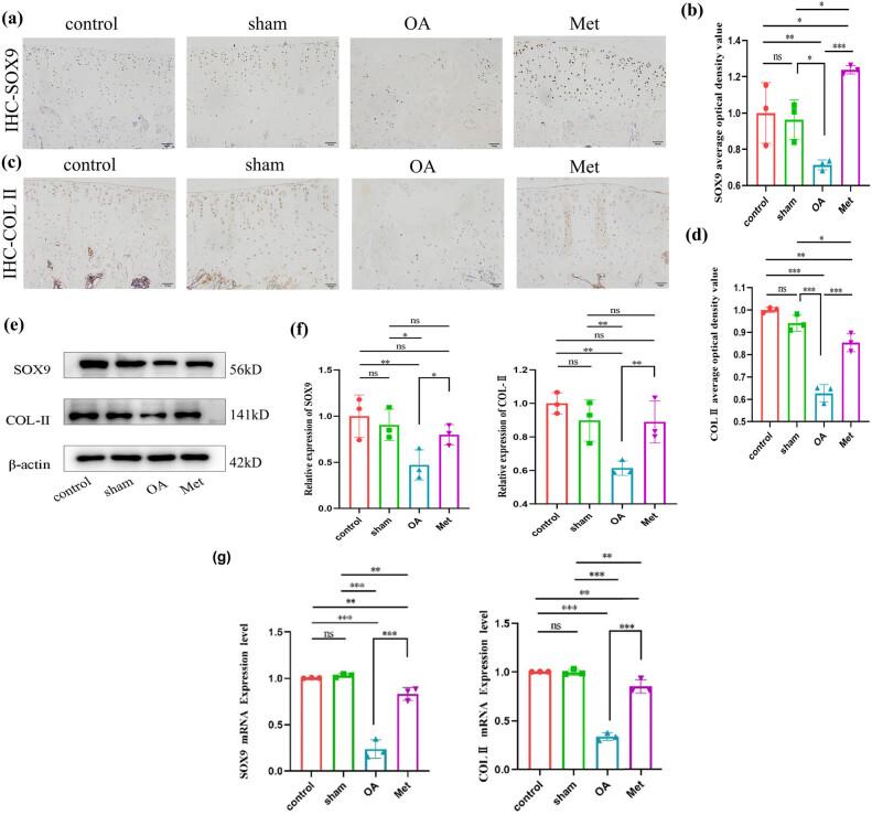
Osteoarthritis (OA) is a chronic degenerative disease characterized by overall joint tissue damage. Metformin (Met) has been shown to inhibit inflammatory reactions, though its potential protective mechanism on cartilage remains unclear. This study investigated Met's potential to protect cartilage in an OA rat model. Various morphological experiments were conducted to assess changes in cartilage tissue morphology before and after Met treatment. Protein and mRNA levels of cartilage-specific genes were measured using western blot, immunohistochemical staining, and RT-qPCR. Additionally, protein levels of autophagy-related and mTOR pathway-related proteins were measured. The results indicate an imbalance in the synthesis and degradation metabolism of chondrocytes, downregulation of cellular autophagy, and activation of the PI3K/Akt/mTOR pathway after surgery. However, treatment with Met could upregulate the expression of synthetic metabolic factors, indicating its contribution to cartilage repair. Furthermore, analysis of autophagy and pathway protein levels indicated that Met effectively attenuated autophagic damage to osteoarthritic cartilage cells and abnormal activation of the PI3K/Akt/mTOR pathway. In conclusion, Met can inhibit the abnormal activation of the PI3K/AKT/mTOR signaling pathway in cartilage tissue, promote the restoration of cartilage cell autophagic function, improve the balance of cartilage cell synthesis and degradation metabolism, and thus exert a protective effect on rat joint cartilage.

摘要

骨关节炎(OA)是一种以关节组织整体损伤为特征的慢性退行性疾病。二甲双胍(Met)已被证明可抑制炎症反应,但其对软骨的潜在保护机制尚不清楚。本研究调查了Met在OA大鼠模型中保护软骨的潜力。进行了各种形态学实验,以评估Met治疗前后软骨组织形态的变化。使用蛋白质印迹法、免疫组织化学染色和RT-qPCR检测软骨特异性基因的蛋白质和mRNA水平。此外,还检测了自噬相关蛋白和mTOR通路相关蛋白的水平。结果表明,手术后软骨细胞的合成和降解代谢失衡,细胞自噬下调,PI3K/Akt/mTOR通路激活。然而,Met治疗可上调合成代谢因子的表达,表明其对软骨修复有作用。此外,对自噬和通路蛋白水平的分析表明,Met有效减轻了骨关节炎软骨细胞的自噬损伤和PI3K/Akt/mTOR通路的异常激活。总之,Met可抑制软骨组织中PI3K/AKT/mTOR信号通路的异常激活,促进软骨细胞自噬功能的恢复,改善软骨细胞合成与降解代谢的平衡,从而对大鼠关节软骨发挥保护作用。

https://cdn.ncbi.nlm.nih.gov/pmc/blobs/ffae/11292032/e61842002f73/j_biol-2022-0922-ga001.jpg

文献检索

告别复杂PubMed语法,用中文像聊天一样搜索,搜遍4000万医学文献。AI智能推荐,让科研检索更轻松。

立即免费搜索

文件翻译

保留排版,准确专业,支持PDF/Word/PPT等文件格式,支持 12+语言互译。

免费翻译文档

深度研究

AI帮你快速写综述,25分钟生成高质量综述,智能提取关键信息,辅助科研写作。

立即免费体验