Suppr超能文献

全面分析唾液酸化相关基因,并构建脓毒症的预后模型。

Comprehensive analysis of sialylation-related genes and construct the prognostic model in sepsis.

机构信息

Department of Emergency and Critical Care Medicine, Suzhou Clinical Medical Center of Critical Care Medicine, Gusu School of Nanjing Medical University, The Affiliated Suzhou Hospital of Nanjing Medical University, Suzhou Municipal Hospital, Suzhou, 215001, China.

Department of Critical Care Medicine of Kunshan Third People's Hospital, Suzhou, 215316, China.

出版信息

Sci Rep. 2024 Aug 5;14(1):18110. doi: 10.1038/s41598-024-69185-x.

Abstract

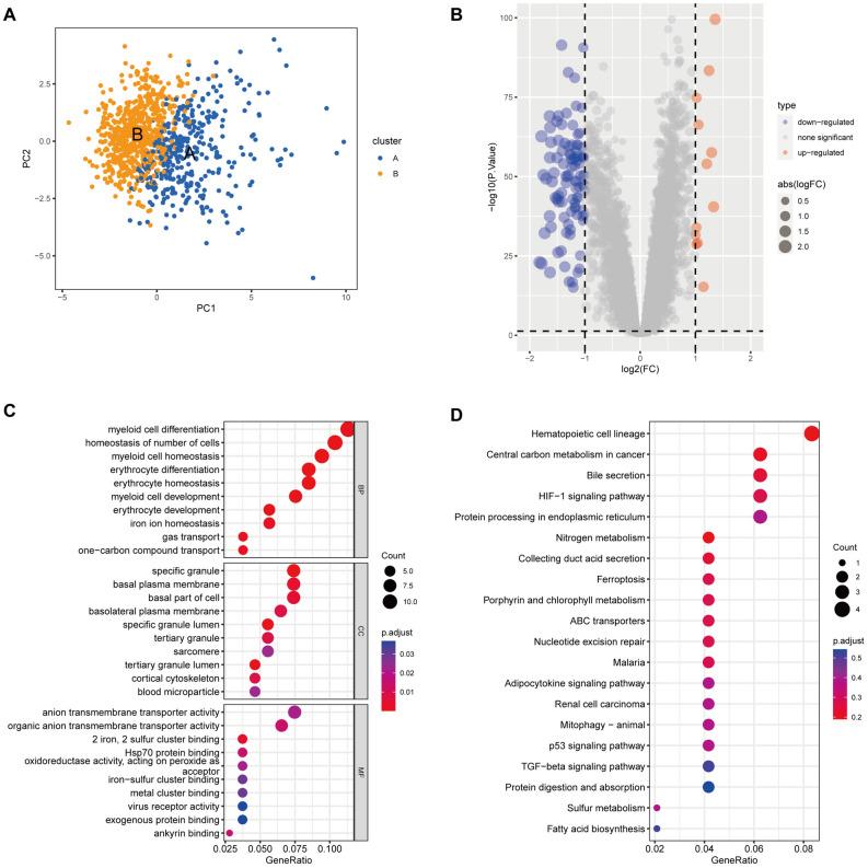
Sepsis, a life-threatening syndrome, continues to be a significant public health issue worldwide. Sialylation is a hot potential marker that affects the surface of a variety of cells. However, the role of genes related to sialylation and sepsis has not been fully explored. Bulk RNA-seq data sets (GSE66099 and GSE65682) were obtained from the open-access databases GEO. The classification of sepsis samples into subtypes was achieved by employing the R package "ConsensusClusterPlus" on the bulk RNA-seq data. Hub genes were discerned through the application of the R package "limma" and univariate regression analysis, with the calculation of risk scores carried out using the R package "survminer". To identify the best learning method and construct a prognostic model, we used 21 different combinations of machine learning, and C-index ranking results of these combinations have been showed. ROC curves, time-dependent ROC curves, and Kaplan-Meier curves were utilized to evaluate the diagnostic accuracy of the model. The R packages "ESTIMATE" and "GSVA" were employed to quantify the fractions of immune cell infiltration in each sample. The bulk RNA-seq samples were categorized into two distinct sepsis subtypes utilizing 14 prognosis-related sialylation genes. A total of 20 differentially expressed genes (DEGs) were identified as being associated with the relationship between sepsis and sialylation. The RSF was used to identify key genes with importance scores higher than 0.01. The nine hub genes (SLA2A1, TMCC2, TFRC, RHAG, FKBP1B, KLF1, PILRA, ARL4A, and GYPA) with the importance values greater than 0.01 was selected for constructing the prognostic model. This research offers some understanding of the relationship between sepsis and sialylation. Besides, it contains one predictive model that might develop into diagnostic biomarkers for sepsis.

摘要

脓毒症是一种危及生命的综合征,仍然是全球一个重大的公共卫生问题。唾液酸化是一种热门的潜在标志物,影响多种细胞的表面。然而,与唾液酸化和脓毒症相关的基因的作用尚未得到充分探索。从公共数据库 GEO 中获得了批量 RNA-seq 数据集(GSE66099 和 GSE65682)。使用 R 包“ConsensusClusterPlus”对批量 RNA-seq 数据进行分类,将脓毒症样本分为亚型。通过应用 R 包“limma”和单变量回归分析识别枢纽基因,并使用 R 包“survminer”计算风险评分。为了确定最佳的学习方法并构建预后模型,我们使用了 21 种不同的机器学习组合,展示了这些组合的 C 指数排名结果。ROC 曲线、时间依赖性 ROC 曲线和 Kaplan-Meier 曲线用于评估模型的诊断准确性。使用 R 包“ESTIMATE”和“GSVA”来量化每个样本中免疫细胞浸润的分数。将批量 RNA-seq 样本分为两种不同的脓毒症亚型,使用 14 个与唾液酸化相关的预后基因。确定了 20 个差异表达基因(DEGs)与脓毒症和唾液酸化之间的关系有关。使用 RSF 识别重要性得分高于 0.01 的关键基因。选择具有重要性值大于 0.01 的九个枢纽基因(SLA2A1、TMCC2、TFRC、RHAG、FKBP1B、KLF1、PILRA、ARL4A 和 GYPA)用于构建预后模型。本研究提供了一些关于脓毒症和唾液酸化之间关系的理解。此外,它包含一个预测模型,可能发展为脓毒症的诊断生物标志物。

https://cdn.ncbi.nlm.nih.gov/pmc/blobs/99d5/11300640/8fc9daf3d624/41598_2024_69185_Fig1_HTML.jpg

文献检索

告别复杂PubMed语法,用中文像聊天一样搜索,搜遍4000万医学文献。AI智能推荐,让科研检索更轻松。

立即免费搜索

文件翻译

保留排版,准确专业,支持PDF/Word/PPT等文件格式,支持 12+语言互译。

免费翻译文档

深度研究

AI帮你快速写综述,25分钟生成高质量综述,智能提取关键信息,辅助科研写作。

立即免费体验