• 文献检索
  • 文档翻译
  • 深度研究
  • 学术资讯
  • Suppr Zotero 插件Zotero 插件
  • 邀请有礼
  • 套餐&价格
  • 历史记录
应用&插件
Suppr Zotero 插件Zotero 插件浏览器插件Mac 客户端Windows 客户端微信小程序
定价
高级版会员购买积分包购买API积分包
服务
文献检索文档翻译深度研究API 文档MCP 服务
关于我们
关于 Suppr公司介绍联系我们用户协议隐私条款
关注我们

Suppr 超能文献

核心技术专利:CN118964589B侵权必究
粤ICP备2023148730 号-1Suppr @ 2026

文献检索

告别复杂PubMed语法,用中文像聊天一样搜索,搜遍4000万医学文献。AI智能推荐,让科研检索更轻松。

立即免费搜索

文件翻译

保留排版,准确专业,支持PDF/Word/PPT等文件格式,支持 12+语言互译。

免费翻译文档

深度研究

AI帮你快速写综述,25分钟生成高质量综述,智能提取关键信息,辅助科研写作。

立即免费体验

整合转录组学和代谢组学为深入了解热应激反应提供了线索。

Integrated transcriptomics and metabolomics provides insights into the response to heat stress.

作者信息

Chen Hao, Qiu Shaoxin, Chen Yuanping, Li Jiqin, Xu Tingyu, Zhong Pingzhan, Shao Xiuhong, Xu Shihuan, Ma Zhuwen, Huang Zhenrui, Pan Xiaoying

机构信息

Guangdong Key Laboratory for Crops Genetic Improvement, Crops Research Institute, Guangdong Academy of Agricultural Sciences (GAAS), Guangdong Provincial Engineering & Technology Research Center for Tobacco Breeding and Comprehensive Utilization, Guangzhou, China.

College of Agronomy, South China Agricultural University, Guangzhou, China.

出版信息

Front Plant Sci. 2024 Jul 22;15:1425944. doi: 10.3389/fpls.2024.1425944. eCollection 2024.

DOI:10.3389/fpls.2024.1425944
PMID:39109058
原文链接:https://pmc.ncbi.nlm.nih.gov/articles/PMC11301762/
Abstract

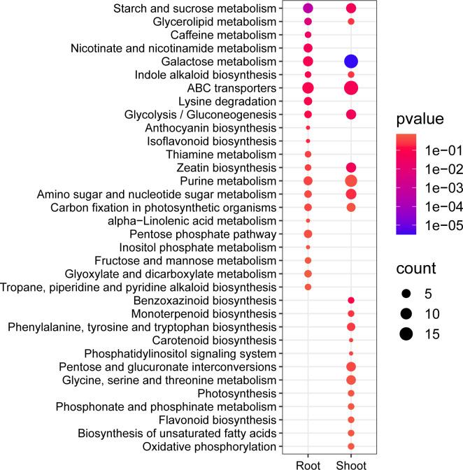
Heat stress is a prevalent factor that significantly damages crops, especially with the ongoing global warming and increasing frequency of extreme weather events. Tobacco is particularly sensitive to temperature fluctuations, experiencing reduced yield and quality under high temperatures. However, the underlying molecular mechanisms of heat resistance in tobacco remain poorly understood. This study comprehensively analyzed biochemical, transcriptomic, and metabolomic responses to heat stress on the root and shoot of the tobacco cultivar K326 compared to control conditions. Heat stress significantly increased the activities of antioxidant enzymes (CAT, POD, and SOD) and levels of osmotic mediators (soluble sugars, sucrose, and proline) in the shoot. Furthermore, transcriptome analysis identified 13,176 differentially expressed genes (DEGs) in the root (6,129 up-regulated and 7,047 down-regulated) and 12,283 DEGs (6,621 up-regulated and 5,662 down-regulated) in the shoot. The root had 24 enriched KEGG pathways, including phenylpropanoid metabolism, while the shoot had 32 significant pathways, such as galactose metabolism and MAPK signaling. The metabolomic data identified 647 metabolites in the root and 932 in the shoot, with carbohydrates and amino acids being the main categories. The root had 116 differentially abundant metabolites (DAMs) (107 up-regulated and 9 down-regulated), and the shoot contained 256 DAMs (251 up-regulated and 5 down-regulated). Joint transcriptome and metabolome analysis showed that galactose metabolism and starch and sucrose metabolism were co-enriched in both tissues. In contrast, amino sugar and nucleotide sugar metabolism was enriched in the root, and purine metabolism in the shoot. The purine metabolic pathway in the shoot can modulate the expression of MYB transcription factors by influencing ABA synthesis and signaling, thereby controlling the accumulation of HSPs, raffinose, sucrose, and trehalose to enhance heat tolerance. Furthermore, , an MYB transcription factor, enhances tolerance for heat stress in tobacco. This research offers a foundational framework for investigating and implementing heat-resistant genes and metabolic pathways in the root and shoot of tobacco seedlings.

摘要

热胁迫是一种普遍存在的因素,会对作物造成严重损害,尤其是在全球气候持续变暖和极端天气事件频率不断增加的情况下。烟草对温度波动特别敏感,在高温下产量和品质会下降。然而,烟草耐热性的潜在分子机制仍知之甚少。本研究全面分析了烟草品种K326的根和地上部分在热胁迫下与对照条件相比的生化、转录组和代谢组反应。热胁迫显著提高了地上部分抗氧化酶(CAT、POD和SOD)的活性以及渗透调节物质(可溶性糖、蔗糖和脯氨酸)的水平。此外,转录组分析在根中鉴定出13176个差异表达基因(DEGs)(6129个上调和7047个下调),在地上部分鉴定出12283个DEGs(6621个上调和5662个下调)。根中有24条富集的KEGG途径,包括苯丙烷代谢,而地上部分有32条显著途径,如半乳糖代谢和MAPK信号传导。代谢组数据在根中鉴定出647种代谢物,在地上部分鉴定出932种代谢物,碳水化合物和氨基酸是主要类别。根中有116种差异丰富代谢物(DAMs)(107个上调和9个下调),地上部分含有256种DAMs(251个上调和5个下调)。联合转录组和代谢组分析表明,半乳糖代谢以及淀粉和蔗糖代谢在两个组织中均共同富集。相比之下,氨基糖和核苷酸糖代谢在根中富集,嘌呤代谢在地上部分富集。地上部分的嘌呤代谢途径可通过影响ABA合成和信号传导来调节MYB转录因子的表达,从而控制HSPs、棉子糖、蔗糖和海藻糖的积累以增强耐热性。此外,一个MYB转录因子增强了烟草对热胁迫的耐受性。本研究为研究和应用烟草幼苗根和地上部分的耐热基因及代谢途径提供了基础框架。

https://cdn.ncbi.nlm.nih.gov/pmc/blobs/62e9/11301762/1f161ea4349d/fpls-15-1425944-g008.jpg
https://cdn.ncbi.nlm.nih.gov/pmc/blobs/62e9/11301762/83290d6392bb/fpls-15-1425944-g001.jpg
https://cdn.ncbi.nlm.nih.gov/pmc/blobs/62e9/11301762/2189f10704e9/fpls-15-1425944-g002.jpg
https://cdn.ncbi.nlm.nih.gov/pmc/blobs/62e9/11301762/b1ca17bc594d/fpls-15-1425944-g003.jpg
https://cdn.ncbi.nlm.nih.gov/pmc/blobs/62e9/11301762/f1eb221d9060/fpls-15-1425944-g004.jpg
https://cdn.ncbi.nlm.nih.gov/pmc/blobs/62e9/11301762/06f6b5be8fae/fpls-15-1425944-g005.jpg
https://cdn.ncbi.nlm.nih.gov/pmc/blobs/62e9/11301762/2b6cc47aba8c/fpls-15-1425944-g006.jpg
https://cdn.ncbi.nlm.nih.gov/pmc/blobs/62e9/11301762/b1a8d60a53a6/fpls-15-1425944-g007.jpg
https://cdn.ncbi.nlm.nih.gov/pmc/blobs/62e9/11301762/1f161ea4349d/fpls-15-1425944-g008.jpg
https://cdn.ncbi.nlm.nih.gov/pmc/blobs/62e9/11301762/83290d6392bb/fpls-15-1425944-g001.jpg
https://cdn.ncbi.nlm.nih.gov/pmc/blobs/62e9/11301762/2189f10704e9/fpls-15-1425944-g002.jpg
https://cdn.ncbi.nlm.nih.gov/pmc/blobs/62e9/11301762/b1ca17bc594d/fpls-15-1425944-g003.jpg
https://cdn.ncbi.nlm.nih.gov/pmc/blobs/62e9/11301762/f1eb221d9060/fpls-15-1425944-g004.jpg
https://cdn.ncbi.nlm.nih.gov/pmc/blobs/62e9/11301762/06f6b5be8fae/fpls-15-1425944-g005.jpg
https://cdn.ncbi.nlm.nih.gov/pmc/blobs/62e9/11301762/2b6cc47aba8c/fpls-15-1425944-g006.jpg
https://cdn.ncbi.nlm.nih.gov/pmc/blobs/62e9/11301762/b1a8d60a53a6/fpls-15-1425944-g007.jpg
https://cdn.ncbi.nlm.nih.gov/pmc/blobs/62e9/11301762/1f161ea4349d/fpls-15-1425944-g008.jpg

相似文献

1
Integrated transcriptomics and metabolomics provides insights into the response to heat stress.整合转录组学和代谢组学为深入了解热应激反应提供了线索。
Front Plant Sci. 2024 Jul 22;15:1425944. doi: 10.3389/fpls.2024.1425944. eCollection 2024.
2
Integrated Transcriptomic and Metabolomics Analyses Reveal Molecular Responses to Cold Stress in Coconut ( L.) Seedlings.综合转录组学和代谢组学分析揭示了椰子(L.)幼苗对冷胁迫的分子响应。
Int J Mol Sci. 2023 Sep 26;24(19):14563. doi: 10.3390/ijms241914563.
3
Transcriptomics and metabolomics analyses of Rosa hybrida to identify heat stress response genes and metabolite pathways.转录组学和代谢组学分析杂种玫瑰以鉴定热应激响应基因和代谢途径。
BMC Plant Biol. 2024 Sep 20;24(1):874. doi: 10.1186/s12870-024-05543-1.
4
Chilling stress response in tobacco seedlings: insights from transcriptome, proteome, and phosphoproteome analyses.烟草幼苗的冷胁迫响应:转录组、蛋白质组和磷酸化蛋白质组分析的见解
Front Plant Sci. 2024 May 28;15:1390993. doi: 10.3389/fpls.2024.1390993. eCollection 2024.
5
Transcriptomic Analysis of Heat Stress Response in L. ssp. with Improved Thermotolerance through Exogenous Glycine Betaine.通过外源甜菜碱提高耐热性的 L. ssp. 热应激反应的转录组分析。
Int J Mol Sci. 2023 Mar 29;24(7):6429. doi: 10.3390/ijms24076429.
6
Integrated Analysis of Transcriptome and Metabolome Reveals the Regulation of Chitooligosaccharide on Drought Tolerance in Sugarcane ( spp. Hybrid) under Drought Stress.转录组和代谢组的综合分析揭示了几丁寡糖对干旱胁迫下甘蔗( spp. 杂种)抗旱性的调节作用。
Int J Mol Sci. 2022 Aug 27;23(17):9737. doi: 10.3390/ijms23179737.
7
Integrative analysis of the transcriptome and metabolome provides insights into polysaccharide accumulation in (Mill.) Druce rhizome.基于转录组和代谢组学的综合分析揭示了怀山药块茎多糖积累的机制。
PeerJ. 2024 Jul 9;12:e17699. doi: 10.7717/peerj.17699. eCollection 2024.
8
Global Responses of Autopolyploid Sugarcane Badila ( L.) to Drought Stress Based on Comparative Transcriptome and Metabolome Profiling.基于比较转录组和代谢组分析的自交多倍体甘蔗 Badila(L.)对干旱胁迫的全球响应。
Int J Mol Sci. 2023 Feb 14;24(4):3856. doi: 10.3390/ijms24043856.
9
Transcriptomic and Metabolomic Analyses of the Effects of Exogenous Trehalose on Heat Tolerance in Wheat.转录组学和代谢组学分析外源海藻糖对小麦耐热性的影响。
Int J Mol Sci. 2022 May 6;23(9):5194. doi: 10.3390/ijms23095194.
10
Metabolomics combined with physiology and transcriptomics reveal how Nicotiana tabacum leaves respond to cold stress.代谢组学结合生理学和转录组学揭示了烟草叶片如何应对冷胁迫。
Plant Physiol Biochem. 2024 Mar;208:108464. doi: 10.1016/j.plaphy.2024.108464. Epub 2024 Feb 28.

本文引用的文献

1
Appropriate induction of TOC1 ensures optimal MYB44 expression in ABA signaling and stress response in Arabidopsis.适当诱导 TOC1 可确保拟南芥中 ABA 信号和应激反应中 MYB44 的最佳表达。
Plant Cell Environ. 2024 Aug;47(8):3046-3062. doi: 10.1111/pce.14922. Epub 2024 Apr 23.
2
Complex plant responses to drought and heat stress under climate change.气候变化下植物对干旱和热胁迫的复杂响应。
Plant J. 2024 Mar;117(6):1873-1892. doi: 10.1111/tpj.16612. Epub 2024 Jan 3.
3
The heat response regulators HSFA1s promote thermomorphogenesis via stabilizing PIF4 during the day.
热响应调节剂 HSFA1s 通过在白天稳定 PIF4 促进热形态发生。
Sci Adv. 2023 Nov 3;9(44):eadh1738. doi: 10.1126/sciadv.adh1738.
4
Integrated metabolomic and transcriptomic responses to heat stress in a high-altitude fish, Triplophysa siluroides.高海拔鱼类青石爬鮡对热应激的整合代谢组学和转录组学响应。
Fish Shellfish Immunol. 2023 Nov;142:109118. doi: 10.1016/j.fsi.2023.109118. Epub 2023 Sep 28.
5
The molecular basis of heat stress responses in plants.植物热应激反应的分子基础。
Mol Plant. 2023 Oct 2;16(10):1612-1634. doi: 10.1016/j.molp.2023.09.013. Epub 2023 Sep 22.
6
Allantoin: A Potential Compound for the Mitigation of Adverse Effects of Abiotic Stresses in Plants.尿囊素:一种减轻植物非生物胁迫负面影响的潜在化合物。
Plants (Basel). 2023 Aug 25;12(17):3059. doi: 10.3390/plants12173059.
7
AtMYBS1 negatively regulates heat tolerance by directly repressing the expression of MAX1 required for strigolactone biosynthesis in Arabidopsis.在拟南芥中,AtMYBS1 通过直接抑制 MAX1 的表达来负调控热胁迫耐性,而 MAX1 是合成独脚金内酯所必需的。
Plant Commun. 2023 Nov 13;4(6):100675. doi: 10.1016/j.xplc.2023.100675. Epub 2023 Aug 22.
8
NtHSP70-8b positively regulates heat tolerance and seed size in Nicotiana tabacum.NtHSP70-8b 正向调控烟草的耐热性和种子大小。
Plant Physiol Biochem. 2023 Aug;201:107901. doi: 10.1016/j.plaphy.2023.107901. Epub 2023 Jul 20.
9
Natural variation of warm temperature-induced raffinose accumulation identifies TREHALOSE-6-PHOSPHATE SYNTHASE 1 as a modulator of thermotolerance.高温诱导棉子糖积累的自然变异鉴定海藻糖-6-磷酸合酶 1 为耐热性的调节剂。
Plant Cell Environ. 2023 Nov;46(11):3392-3404. doi: 10.1111/pce.14664. Epub 2023 Jul 10.
10
Alternative splicing of TaHSFA6e modulates heat shock protein-mediated translational regulation in response to heat stress in wheat.TaHSFA6e 的可变剪接调节了热激蛋白介导的小麦对热胁迫的翻译调控。
New Phytol. 2023 Sep;239(6):2235-2247. doi: 10.1111/nph.19100. Epub 2023 Jul 4.