Suppr超能文献

SYNGAP1 缺乏会破坏体内异种移植的人皮质神经元的突触幼态持续。

SYNGAP1 deficiency disrupts synaptic neoteny in xenotransplanted human cortical neurons in vivo.

机构信息

VIB-KU Leuven Center for Brain & Disease Research, 3000 Leuven, Belgium; KU Leuven, Department of Neurosciences & Leuven Brain Institute, 3000 Leuven, Belgium.

VIB-KU Leuven Center for Brain & Disease Research, 3000 Leuven, Belgium; Electrophysiology Unit, VIB-KU Leuven Center for Brain & Disease Research, 3000 Leuven, Belgium.

出版信息

Neuron. 2024 Sep 25;112(18):3058-3068.e8. doi: 10.1016/j.neuron.2024.07.007. Epub 2024 Aug 6.

Abstract

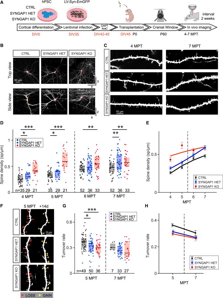
Human brain ontogeny is characterized by a considerably prolonged neotenic development of cortical neurons and circuits. Neoteny is thought to be essential for the acquisition of advanced cognitive functions, which are typically altered in intellectual disability (ID) and autism spectrum disorders (ASDs). Human neuronal neoteny could be disrupted in some forms of ID and/or ASDs, but this has never been tested. Here, we use xenotransplantation of human cortical neurons into the mouse brain to model SYNGAP1 haploinsufficiency, one of the most prevalent genetic causes of ID/ASDs. We find that SYNGAP1-deficient human neurons display strong acceleration of morphological and functional synaptic formation and maturation alongside disrupted synaptic plasticity. At the circuit level, SYNGAP1-haploinsufficient neurons display precocious acquisition of responsiveness to visual stimulation months ahead of time. Our findings indicate that SYNGAP1 is required cell autonomously for human neuronal neoteny, providing novel links between human-specific developmental mechanisms and ID/ASDs.

摘要

人类大脑的个体发生以皮质神经元和回路的显著延长的幼态持续发育为特征。幼态持续被认为对于获得高级认知功能至关重要,而这些功能在智力障碍(ID)和自闭症谱系障碍(ASD)中通常会受到改变。在某些形式的 ID 和/或 ASD 中,人类神经元的幼态持续可能会受到破坏,但这从未得到过验证。在这里,我们使用将人类皮质神经元异种移植到小鼠大脑中,来模拟 SYNGAP1 杂合不足,这是 ID/ASD 最常见的遗传原因之一。我们发现,SYNGAP1 缺陷的人类神经元显示出强烈的形态和功能突触形成和成熟的加速,同时伴随着突触可塑性的破坏。在回路水平上,SYNGAP1 杂合不足的神经元表现出对视觉刺激的反应性提前数月获得的早熟。我们的研究结果表明,SYNGAP1 是人类神经元幼态持续所必需的,为人类特异性发育机制与 ID/ASD 之间提供了新的联系。

https://cdn.ncbi.nlm.nih.gov/pmc/blobs/672a/11446607/083438561e76/fx1.jpg

文献检索

告别复杂PubMed语法,用中文像聊天一样搜索,搜遍4000万医学文献。AI智能推荐,让科研检索更轻松。

立即免费搜索

文件翻译

保留排版,准确专业,支持PDF/Word/PPT等文件格式,支持 12+语言互译。

免费翻译文档

深度研究

AI帮你快速写综述,25分钟生成高质量综述,智能提取关键信息,辅助科研写作。

立即免费体验