• 文献检索
  • 文档翻译
  • 深度研究
  • 学术资讯
  • Suppr Zotero 插件Zotero 插件
  • 邀请有礼
  • 套餐&价格
  • 历史记录
应用&插件
Suppr Zotero 插件Zotero 插件浏览器插件Mac 客户端Windows 客户端微信小程序
定价
高级版会员购买积分包购买API积分包
服务
文献检索文档翻译深度研究API 文档MCP 服务
关于我们
关于 Suppr公司介绍联系我们用户协议隐私条款
关注我们

Suppr 超能文献

核心技术专利:CN118964589B侵权必究
粤ICP备2023148730 号-1Suppr @ 2026

文献检索

告别复杂PubMed语法,用中文像聊天一样搜索,搜遍4000万医学文献。AI智能推荐,让科研检索更轻松。

立即免费搜索

文件翻译

保留排版,准确专业,支持PDF/Word/PPT等文件格式,支持 12+语言互译。

免费翻译文档

深度研究

AI帮你快速写综述,25分钟生成高质量综述,智能提取关键信息,辅助科研写作。

立即免费体验

ICOS-ICOSL通路增强COVID-19孕妇中NKT样细胞的抗病毒功能。

ICOS-ICOSL pathway enhances NKT-like cell antiviral function in pregnant women with COVID-19.

作者信息

Zong Lu, Zheng Yuanling, Yu Xiaojing, Dai Xiaoran, Huang Ruoyu, Yan Guoxiu, Xu Yuanhong, Zheng Meijuan

机构信息

Department of Clinical Laboratory, First Affiliated Hospital of Anhui Medical University, Hefei, Anhui, China.

Anhui Medical University, Hefei, Anhui, China.

出版信息

Int J Med Sci. 2024 Jul 16;21(10):1890-1902. doi: 10.7150/ijms.95952. eCollection 2024.

DOI:10.7150/ijms.95952
PMID:39113896
原文链接:https://pmc.ncbi.nlm.nih.gov/articles/PMC11302565/
Abstract

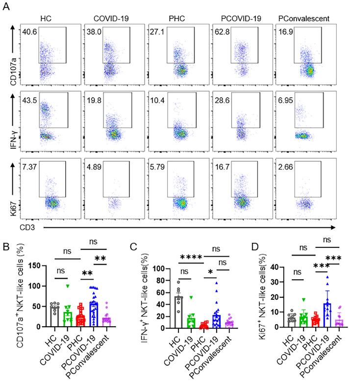
The immune response initiated by SARS-CoV-2 infection in pregnancy is poorly elucidated. We aimed to access and compare the antiviral cellular responses and lymphocytes activation between healthy pregnancies and pregnant women infected with SARS-CoV-2. We detected the immunological changes of lymphocytes in peripheral blood of healthy non-pregnant women, non-pregnant women with COVID-19, healthy pregnant women, pregnant women with COVID-19 and convalescent group by flow cytometry. blockade was used to identify NKT-like cell activation through ICOS-ICOSL pathway. We found that CD3CD56 NKT-like cells decreased significantly in COVID-19 positive pregnant women compared to healthy pregnant women. NKT-like cells of pregnant women expressed higher level of activating receptors CD69 and NKp46 after SARS-CoV-2 infection. Particularly, they also increased the expression of the co-stimulatory molecule ICOS. NKT-like cells of pregnant women with COVID-19 up-regulated the expression of IFN-γ, CD107a and Ki67. Meanwhile, we found that ICOSL expression was significantly increased on pDCs in pregnant women with COVID-19. Blocking ICOS significantly decreased the antiviral activity of NKT-like cells in COVID-19 positive pregnant women, suggesting that ICOS-ICOSL may play an important role in the virus clearance by NKT-like cells. During SARS-CoV-2 infection, NKT-like cells of pregnant women activated through ICOS-ICOSL pathway and played an important role in the antiviral response.

摘要

孕期由严重急性呼吸综合征冠状病毒2(SARS-CoV-2)感染引发的免疫反应尚不清楚。我们旨在评估和比较健康孕妇与感染SARS-CoV-2的孕妇之间的抗病毒细胞反应和淋巴细胞激活情况。我们通过流式细胞术检测了健康非孕妇、感染新型冠状病毒肺炎(COVID-19)的非孕妇、健康孕妇、感染COVID-19的孕妇以及恢复期组外周血淋巴细胞的免疫变化。采用阻断法通过诱导性共刺激分子(ICOS)-ICOS配体(ICOSL)途径鉴定自然杀伤T(NKT)样细胞的激活情况。我们发现,与健康孕妇相比,COVID-19阳性孕妇的CD3CD56 NKT样细胞显著减少。SARS-CoV-2感染后,孕妇的NKT样细胞表达更高水平的激活受体CD69和自然杀伤细胞蛋白46(NKp46)。特别是,它们还增加了共刺激分子ICOS的表达。感染COVID-19的孕妇的NKT样细胞上调了γ干扰素(IFN-γ)、CD107a和Ki-67抗原(Ki67)的表达。同时,我们发现感染COVID-19的孕妇的浆细胞样树突状细胞(pDCs)上ICOSL的表达显著增加。阻断ICOS可显著降低COVID-19阳性孕妇中NKT样细胞的抗病毒活性,这表明ICOS-ICOSL可能在NKT样细胞清除病毒中起重要作用。在SARS-CoV-2感染期间,孕妇的NKT样细胞通过ICOS-ICOSL途径被激活,并在抗病毒反应中起重要作用。

https://cdn.ncbi.nlm.nih.gov/pmc/blobs/d2dc/11302565/d186c4c124fa/ijmsv21p1890g006.jpg
https://cdn.ncbi.nlm.nih.gov/pmc/blobs/d2dc/11302565/4b41db4eafb0/ijmsv21p1890g001.jpg
https://cdn.ncbi.nlm.nih.gov/pmc/blobs/d2dc/11302565/c9bc0b3a02cd/ijmsv21p1890g002.jpg
https://cdn.ncbi.nlm.nih.gov/pmc/blobs/d2dc/11302565/78e233f447b8/ijmsv21p1890g003.jpg
https://cdn.ncbi.nlm.nih.gov/pmc/blobs/d2dc/11302565/cfb823fae896/ijmsv21p1890g004.jpg
https://cdn.ncbi.nlm.nih.gov/pmc/blobs/d2dc/11302565/84fbe230ab52/ijmsv21p1890g005.jpg
https://cdn.ncbi.nlm.nih.gov/pmc/blobs/d2dc/11302565/d186c4c124fa/ijmsv21p1890g006.jpg
https://cdn.ncbi.nlm.nih.gov/pmc/blobs/d2dc/11302565/4b41db4eafb0/ijmsv21p1890g001.jpg
https://cdn.ncbi.nlm.nih.gov/pmc/blobs/d2dc/11302565/c9bc0b3a02cd/ijmsv21p1890g002.jpg
https://cdn.ncbi.nlm.nih.gov/pmc/blobs/d2dc/11302565/78e233f447b8/ijmsv21p1890g003.jpg
https://cdn.ncbi.nlm.nih.gov/pmc/blobs/d2dc/11302565/cfb823fae896/ijmsv21p1890g004.jpg
https://cdn.ncbi.nlm.nih.gov/pmc/blobs/d2dc/11302565/84fbe230ab52/ijmsv21p1890g005.jpg
https://cdn.ncbi.nlm.nih.gov/pmc/blobs/d2dc/11302565/d186c4c124fa/ijmsv21p1890g006.jpg

相似文献

1
ICOS-ICOSL pathway enhances NKT-like cell antiviral function in pregnant women with COVID-19.ICOS-ICOSL通路增强COVID-19孕妇中NKT样细胞的抗病毒功能。
Int J Med Sci. 2024 Jul 16;21(10):1890-1902. doi: 10.7150/ijms.95952. eCollection 2024.
2
ICOS/ICOSL upregulation mediates inflammatory response and endothelial dysfunction in type 2 diabetes mellitus.ICOS/ICOSL 的上调介导 2 型糖尿病中的炎症反应和内皮功能障碍。
Eur Rev Med Pharmacol Sci. 2018 Dec;22(24):8898-8908. doi: 10.26355/eurrev_201812_16659.
3
Inducible T-Cell Costimulator Mediates Lymphocyte/Macrophage Interactions During Liver Repair.诱导型 T 细胞共刺激分子在肝修复过程中介导淋巴细胞/巨噬细胞相互作用。
Front Immunol. 2021 Dec 3;12:786680. doi: 10.3389/fimmu.2021.786680. eCollection 2021.
4
Analysis of the Long-Term Impact on Cellular Immunity in COVID-19-Recovered Individuals Reveals a Profound NKT Cell Impairment.分析 COVID-19 康复个体对细胞免疫的长期影响揭示了 NKT 细胞的严重损伤。
mBio. 2021 Apr 27;12(2):e00085-21. doi: 10.1128/mBio.00085-21.
5
Inducible costimulator (ICOS) and ICOS ligand signaling has pivotal roles in skin wound healing via cytokine production.诱导共刺激分子(ICOS)及其配体信号通过细胞因子的产生在皮肤伤口愈合中发挥关键作用。
Am J Pathol. 2011 Nov;179(5):2360-9. doi: 10.1016/j.ajpath.2011.07.048. Epub 2011 Sep 15.
6
Role of the co-stimulatory molecule inducible T-cell co-stimulator ligand (ICOSL) in the progression of experimental metabolic dysfunction-associated steatohepatitis.共刺激分子诱导 T 细胞共刺激配体(ICOSL)在实验性代谢功能障碍相关脂肪性肝炎进展中的作用。
Front Immunol. 2023 Nov 22;14:1290391. doi: 10.3389/fimmu.2023.1290391. eCollection 2023.
7
Inducible T-cell co-stimulator (ICOS) and ICOS ligand are novel players in the multiple-myeloma microenvironment.诱导性T细胞共刺激分子(ICOS)及其配体是多发性骨髓瘤微环境中的新成员。
Br J Haematol. 2022 Mar;196(6):1369-1380. doi: 10.1111/bjh.17968. Epub 2021 Dec 26.
8
Down-regulation of ICOS ligand by interaction with ICOS functions as a regulatory mechanism for immune responses.通过与诱导共刺激分子(ICOS)相互作用而下调ICOS配体,作为免疫反应的一种调节机制发挥作用。
J Immunol. 2008 Apr 15;180(8):5222-34. doi: 10.4049/jimmunol.180.8.5222.
9
Characterization of human inducible costimulator ligand expression and function.人诱导共刺激配体的表达及功能特性
J Immunol. 2000 May 1;164(9):4689-96. doi: 10.4049/jimmunol.164.9.4689.
10
Deep Flow Cytometry Unveils Distinct Immune Cell Subsets in Inducible T Cell Co-Stimulator Ligand (ICOSL)- and ICOS-Knockout Mice during Experimental Autoimmune Encephalomyelitis.深度流式细胞术揭示实验性自身免疫性脑脊髓炎期间诱导性T细胞共刺激配体(ICOSL)和ICOS基因敲除小鼠中不同的免疫细胞亚群。
Int J Mol Sci. 2024 Feb 21;25(5):2509. doi: 10.3390/ijms25052509.

引用本文的文献

1
Single-cell RNA-sequencing highlights a curtailed NK cell function in convalescent COVID-19 pregnant women.单细胞RNA测序揭示了新冠康复期孕妇自然杀伤细胞功能的减弱。
Front Immunol. 2025 Jun 30;16:1560391. doi: 10.3389/fimmu.2025.1560391. eCollection 2025.

本文引用的文献

1
The Role of Coinhibitory Receptors in B Cell Dysregulation in SARS-CoV-2-Infected Individuals with Severe Disease.在重症 SARS-CoV-2 感染患者中,共抑制受体在 B 细胞失调中的作用。
J Immunol. 2024 May 15;212(10):1540-1552. doi: 10.4049/jimmunol.2300783.
2
Immune rebalancing at the maternal-fetal interface of maternal SARS-CoV-2 infection during early pregnancy.母体 SARS-CoV-2 感染早期妊娠时母胎界面的免疫再平衡。
Protein Cell. 2024 May 28;15(6):460-473. doi: 10.1093/procel/pwae006.
3
The role of SARS-CoV-2 ORF7a in autophagy flux disruption: implications for viral infection and pathogenesis.
严重急性呼吸综合征冠状病毒 2 开放阅读框 7a 在自噬流中断中的作用:对病毒感染和发病机制的影响。
Autophagy. 2024 Jun;20(6):1449-1451. doi: 10.1080/15548627.2024.2312787. Epub 2024 Feb 15.
4
Metabolic alterations unravel the maternofetal immune responses with disease severity in pregnant women infected with SARS-CoV-2.代谢改变揭示了感染 SARS-CoV-2 的孕妇的母婴免疫反应与疾病严重程度的关系。
J Med Virol. 2023 Dec;95(12):e29257. doi: 10.1002/jmv.29257.
5
SARS-CoV-2 ORF7a blocked autophagy flux by intervening in the fusion between autophagosome and lysosome to promote viral infection and pathogenesis.SARS-CoV-2 的 ORF7a 通过干预自噬体与溶酶体之间的融合来阻断自噬流,从而促进病毒感染和发病机制。
J Med Virol. 2023 Nov;95(11):e29200. doi: 10.1002/jmv.29200.
6
Immune profiling of SARS-CoV-2 infection during pregnancy reveals NK cell and γδ T cell perturbations.妊娠期间 SARS-CoV-2 感染的免疫特征分析显示 NK 细胞和 γδ T 细胞紊乱。
JCI Insight. 2023 Apr 10;8(7):e167157. doi: 10.1172/jci.insight.167157.
7
Severe COVID-19 patients have impaired plasmacytoid dendritic cell-mediated control of SARS-CoV-2.重症 COVID-19 患者的浆细胞样树突状细胞介导的 SARS-CoV-2 控制受损。
Nat Commun. 2023 Feb 8;14(1):694. doi: 10.1038/s41467-023-36140-9.
8
Sensing of SARS-CoV-2 by pDCs and their subsequent production of IFN-I contribute to macrophage-induced cytokine storm during COVID-19.树突状细胞(pDCs)对 SARS-CoV-2 的感应及其随后产生的 IFN-I,有助于 COVID-19 期间巨噬细胞诱导的细胞因子风暴。
Sci Immunol. 2022 Sep 9;7(75):eadd4906. doi: 10.1126/sciimmunol.add4906.
9
Differential gene expression profiling reveals potential biomarkers and pharmacological compounds against SARS-CoV-2: Insights from machine learning and bioinformatics approaches.差异基因表达谱分析揭示了针对 SARS-CoV-2 的潜在生物标志物和药物化合物:机器学习和生物信息学方法的见解。
Front Immunol. 2022 Aug 17;13:918692. doi: 10.3389/fimmu.2022.918692. eCollection 2022.
10
When 3D genome technology meets viral infection, including SARS-CoV-2.当 3D 基因组技术遇到病毒感染时,包括 SARS-CoV-2。
J Med Virol. 2022 Dec;94(12):5627-5639. doi: 10.1002/jmv.28040. Epub 2022 Aug 10.