• 文献检索
  • 文档翻译
  • 深度研究
  • 学术资讯
  • Suppr Zotero 插件Zotero 插件
  • 邀请有礼
  • 套餐&价格
  • 历史记录
应用&插件
Suppr Zotero 插件Zotero 插件浏览器插件Mac 客户端Windows 客户端微信小程序
定价
高级版会员购买积分包购买API积分包
服务
文献检索文档翻译深度研究API 文档MCP 服务
关于我们
关于 Suppr公司介绍联系我们用户协议隐私条款
关注我们

Suppr 超能文献

核心技术专利:CN118964589B侵权必究
粤ICP备2023148730 号-1Suppr @ 2026

文献检索

告别复杂PubMed语法,用中文像聊天一样搜索,搜遍4000万医学文献。AI智能推荐,让科研检索更轻松。

立即免费搜索

文件翻译

保留排版,准确专业,支持PDF/Word/PPT等文件格式,支持 12+语言互译。

免费翻译文档

深度研究

AI帮你快速写综述,25分钟生成高质量综述,智能提取关键信息,辅助科研写作。

立即免费体验

APP/PS1小鼠脑和骨髓中炎症图谱的研究

An Investigation of the Inflammatory Landscape in the Brain and Bone Marrow of the APP/PS1 Mouse.

作者信息

Chittimalli Kishore, Adkins Stephen, Arora Sanjay, Singh Jagdish, Jarajapu Yagna P R

机构信息

Department of Pharmaceutical Sciences, North Dakota State University, Fargo, ND, USA.

School of Biomedical Sciences, University of North Dakota, Grand Forks, ND, USA.

出版信息

J Alzheimers Dis Rep. 2024 Jun 21;8(1):981-998. doi: 10.3233/ADR-240024. eCollection 2024.

DOI:10.3233/ADR-240024
PMID:39114548
原文链接:https://pmc.ncbi.nlm.nih.gov/articles/PMC11305850/
Abstract

BACKGROUND

The APP/PS1 mouse model recapitulates pathology of human Alzheimer's disease (AD). While amyloid-β peptide deposition and neurodegeneration are features of AD, the pathology may involve inflammation and impaired vascular regeneration.

OBJECTIVE

This study evaluated inflammatory environments in the brain and bone marrow (BM), and the impact on brain microvascular density.

METHODS

BM and frontal cortex from male nine-month-old APP/PS1 or the control C57Bl6/j mice were studied. Vascular density and inflammatory cells were evaluated in the sections of frontal cortex by immunohistochemistry. Different subsets of hematopoietic stem/progenitor cells (BM) and monocyte-macrophages were characterized by flow cytometry and by clonogenic assays. Myelopoietic or inflammatory factors were evaluated by real-time RT-PCR or by western blotting.

RESULTS

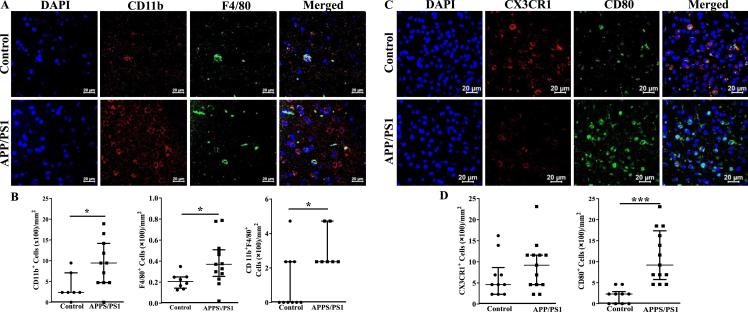
CD34 or CD31 vascular structures were lower ( < 0.01,  = 6) in the frontal cortex that was associated with decreased number of LinSca-1cKit vasculogenic progenitor cells in the BM and circulation ( < 0.02,  = 6) compared to the control. Multipotent progenitor cells MPP4, common lymphoid, common myeloid and myeloid progenitor cells were higher in the APP/PS1-BM compared to the control, which agreed with increased numbers of monocytes and pro-inflammatory macrophages. The expression of pro-myelopoietic factors and alarmins was higher in the APP/PS1 BM-HSPCs or in the BM-supernatants compared to the control. Frontal cortices of APP/PS1 mice showed higher number of pro-inflammatory macrophages (CD11bF4/80 or CD80) and microglia (OX42Iba1).

CONCLUSIONS

These findings show that AD pathology in APP/PS1 mice is associated with upregulated myelopoiesis, which contributes to the brain inflammation and decreased vascularity.

摘要

背景

APP/PS1小鼠模型概括了人类阿尔茨海默病(AD)的病理学特征。虽然淀粉样β肽沉积和神经退行性变是AD的特征,但病理学可能涉及炎症和血管再生受损。

目的

本研究评估了大脑和骨髓(BM)中的炎症环境,以及对脑微血管密度的影响。

方法

研究了9月龄雄性APP/PS1小鼠或对照C57Bl6/j小鼠的骨髓和额叶皮质。通过免疫组织化学评估额叶皮质切片中的血管密度和炎症细胞。通过流式细胞术和克隆形成试验对造血干/祖细胞(骨髓)和单核细胞-巨噬细胞的不同亚群进行表征。通过实时RT-PCR或蛋白质免疫印迹法评估骨髓生成或炎症因子。

结果

与对照组相比,额叶皮质中CD34或CD31血管结构较低(<0.01,n = 6),这与骨髓和循环中LinSca-1+cKit血管生成祖细胞数量减少有关(<0.02,n = 6)。与对照组相比,APP/PS1-BM中的多能祖细胞MPP4、常见淋巴祖细胞、常见髓系祖细胞和髓系祖细胞更高,这与单核细胞和促炎巨噬细胞数量增加一致。与对照组相比,APP/PS1骨髓造血干细胞或骨髓上清液中促骨髓生成因子和警戒素的表达更高。APP/PS1小鼠的额叶皮质显示促炎巨噬细胞(CD11b+F4/80或CD80)和小胶质细胞(OX42+Iba1)数量更多。

结论

这些发现表明,APP/PS1小鼠的AD病理学与骨髓生成上调有关,这导致了脑部炎症和血管减少。

https://cdn.ncbi.nlm.nih.gov/pmc/blobs/2ef2/11305850/e788254154e9/adr-8-adr240024-g007.jpg
https://cdn.ncbi.nlm.nih.gov/pmc/blobs/2ef2/11305850/f1661ab94f67/adr-8-adr240024-g001.jpg
https://cdn.ncbi.nlm.nih.gov/pmc/blobs/2ef2/11305850/e7e1f22a7906/adr-8-adr240024-g002.jpg
https://cdn.ncbi.nlm.nih.gov/pmc/blobs/2ef2/11305850/cba8cc4c994e/adr-8-adr240024-g003.jpg
https://cdn.ncbi.nlm.nih.gov/pmc/blobs/2ef2/11305850/41636fc0218c/adr-8-adr240024-g004.jpg
https://cdn.ncbi.nlm.nih.gov/pmc/blobs/2ef2/11305850/dc9254a9d1cf/adr-8-adr240024-g005.jpg
https://cdn.ncbi.nlm.nih.gov/pmc/blobs/2ef2/11305850/9a47781521ea/adr-8-adr240024-g006.jpg
https://cdn.ncbi.nlm.nih.gov/pmc/blobs/2ef2/11305850/e788254154e9/adr-8-adr240024-g007.jpg
https://cdn.ncbi.nlm.nih.gov/pmc/blobs/2ef2/11305850/f1661ab94f67/adr-8-adr240024-g001.jpg
https://cdn.ncbi.nlm.nih.gov/pmc/blobs/2ef2/11305850/e7e1f22a7906/adr-8-adr240024-g002.jpg
https://cdn.ncbi.nlm.nih.gov/pmc/blobs/2ef2/11305850/cba8cc4c994e/adr-8-adr240024-g003.jpg
https://cdn.ncbi.nlm.nih.gov/pmc/blobs/2ef2/11305850/41636fc0218c/adr-8-adr240024-g004.jpg
https://cdn.ncbi.nlm.nih.gov/pmc/blobs/2ef2/11305850/dc9254a9d1cf/adr-8-adr240024-g005.jpg
https://cdn.ncbi.nlm.nih.gov/pmc/blobs/2ef2/11305850/9a47781521ea/adr-8-adr240024-g006.jpg
https://cdn.ncbi.nlm.nih.gov/pmc/blobs/2ef2/11305850/e788254154e9/adr-8-adr240024-g007.jpg

相似文献

1
An Investigation of the Inflammatory Landscape in the Brain and Bone Marrow of the APP/PS1 Mouse.APP/PS1小鼠脑和骨髓中炎症图谱的研究
J Alzheimers Dis Rep. 2024 Jun 21;8(1):981-998. doi: 10.3233/ADR-240024. eCollection 2024.
2
Reversal of aging-associated increase in myelopoiesis and expression of alarmins by angiotensin-(1-7).血管紧张素-(1-7)逆转衰老相关的髓系细胞生成增加和警报素的表达。
Sci Rep. 2023 Feb 13;13(1):2543. doi: 10.1038/s41598-023-29853-w.
3
The effect of focal brain injury on beta-amyloid plaque deposition, inflammation and synapses in the APP/PS1 mouse model of Alzheimer's disease.局灶性脑损伤对阿尔茨海默病APP/PS1小鼠模型中β-淀粉样蛋白斑块沉积、炎症和突触的影响。
Exp Neurol. 2015 May;267:219-29. doi: 10.1016/j.expneurol.2015.02.034. Epub 2015 Mar 4.
4
Age-Dependent and Aβ-Induced Dynamic Changes in the Subcellular Localization of HMGB1 in Neurons and Microglia in the Brains of an Animal Model of Alzheimer's Disease.年龄依赖性和 Aβ诱导的阿尔茨海默病动物模型中神经元和小胶质细胞中 HMGB1 亚细胞定位的动态变化。
Cells. 2024 Jan 18;13(2):189. doi: 10.3390/cells13020189.
5
ApoA-I deficiency increases cortical amyloid deposition, cerebral amyloid angiopathy, cortical and hippocampal astrogliosis, and amyloid-associated astrocyte reactivity in APP/PS1 mice.载脂蛋白 A-I 缺乏症可增加 APP/PS1 小鼠皮质淀粉样沉积、脑淀粉样血管病、皮质和海马星形胶质细胞增生以及与淀粉样蛋白相关的星形胶质细胞反应性。
Alzheimers Res Ther. 2019 May 13;11(1):44. doi: 10.1186/s13195-019-0497-9.
6
Single-Cell RNA Sequencing Reveals Immunomodulatory Effects of Stem Cell Factor and Granulocyte Colony-Stimulating Factor Treatment in the Brains of Aged APP/PS1 Mice.单细胞 RNA 测序揭示了干细胞因子和粒细胞集落刺激因子治疗对老年 APP/PS1 小鼠大脑的免疫调节作用。
Biomolecules. 2024 Jul 10;14(7):827. doi: 10.3390/biom14070827.
7
Microglia prevent beta-amyloid plaque formation in the early stage of an Alzheimer's disease mouse model with suppression of glymphatic clearance.小胶质细胞通过抑制神经胶质淋巴清除来防止阿尔茨海默病小鼠模型早期β-淀粉样斑块的形成。
Alzheimers Res Ther. 2020 Oct 2;12(1):125. doi: 10.1186/s13195-020-00688-1.
8
Knockdown of microglial iron import gene, Slc11a2, worsens cognitive function and alters microglial transcriptional landscape in a sex-specific manner in the APP/PS1 model of Alzheimer's disease.敲低小胶质细胞铁摄取基因 Slc11a2 以性别特异性方式加重 APP/PS1 阿尔茨海默病模型的认知功能障碍并改变小胶质细胞转录谱。
J Neuroinflammation. 2024 Sep 27;21(1):238. doi: 10.1186/s12974-024-03238-w.
9
Studying the Role of Myenteric Amyloidosis in Gastrointestinal Dysmotility and Enteric Neural Dysfunction Using APP/PS1 Mice-Is It an Adequate Animal Model?利用APP/PS1小鼠研究肌间神经丛淀粉样变性在胃肠动力障碍和肠神经功能障碍中的作用——它是一个合适的动物模型吗?
Neurogastroenterol Motil. 2025 May 2:e70056. doi: 10.1111/nmo.70056.
10
Microglia Demonstrate Local Mixed Inflammation and a Defined Morphological Shift in an APP/PS1 Mouse Model.小胶质细胞在 APP/PS1 小鼠模型中表现出局部混合炎症和特定的形态转变。
J Alzheimers Dis. 2020;77(4):1765-1781. doi: 10.3233/JAD-200098.

本文引用的文献

1
Enhanced Proliferation of Ly6C Monocytes/Macrophages Contributes to Chronic Inflammation in Skin Wounds of Diabetic Mice.Ly6C 单核细胞/巨噬细胞的增殖增强导致糖尿病小鼠皮肤伤口慢性炎症。
J Immunol. 2021 Feb 1;206(3):621-630. doi: 10.4049/jimmunol.2000935. Epub 2020 Dec 21.
2
ACE2 gene transfer ameliorates vasoreparative dysfunction in CD34+ cells derived from diabetic older adults.ACE2 基因转导改善糖尿病老年患者来源的 CD34+ 细胞的血管修复功能障碍。
Clin Sci (Lond). 2021 Jan 29;135(2):367-385. doi: 10.1042/CS20201133.
3
ACE2/ACE imbalance and impaired vasoreparative functions of stem/progenitor cells in aging.
衰老过程中ACE2/ACE失衡与干细胞/祖细胞血管修复功能受损
Geroscience. 2021 Jun;43(3):1423-1436. doi: 10.1007/s11357-020-00306-w. Epub 2020 Nov 27.
4
GIP regulates inflammation and body weight by restraining myeloid-cell-derived S100A8/A9.GIP 通过抑制髓系细胞来源的 S100A8/A9 来调节炎症和体重。
Nat Metab. 2019 Jan;1(1):58-69. doi: 10.1038/s42255-018-0001-z. Epub 2018 Nov 19.
5
Inhibition of CCL2 by bindarit alleviates diabetes-associated periodontitis by suppressing inflammatory monocyte infiltration and altering macrophage properties.苯丁酸钠通过抑制 CCL2 缓解糖尿病相关牙周炎,其机制为抑制炎症性单核细胞浸润和改变巨噬细胞特性。
Cell Mol Immunol. 2021 Sep;18(9):2224-2235. doi: 10.1038/s41423-020-0500-1. Epub 2020 Jul 16.
6
Circulating Progenitor Cells and Cognitive Impairment in Men and Women with Coronary Artery Disease.循环祖细胞与冠状动脉疾病患者的认知障碍:男性与女性之比较
J Alzheimers Dis. 2020;74(2):659-668. doi: 10.3233/JAD-191063.
7
Diabetes induces myeloid bias in bone marrow progenitors associated with enhanced wound macrophage accumulation and impaired healing.糖尿病导致骨髓祖细胞中的髓样偏倚,与伤口巨噬细胞积累增加和愈合受损有关。
J Pathol. 2019 Dec;249(4):435-446. doi: 10.1002/path.5330. Epub 2019 Aug 28.
8
Enhancing face validity of mouse models of Alzheimer's disease with natural genetic variation.利用自然遗传变异增强阿尔茨海默病小鼠模型的表面效度。
PLoS Genet. 2019 May 31;15(5):e1008155. doi: 10.1371/journal.pgen.1008155. eCollection 2019 May.
9
Subgroups of monocytes predict cardiovascular events in patients with coronary heart disease. The PHAMOS trial (Prospective Halle Monocytes Study).单核细胞亚群可预测冠心病患者的心血管事件。PHAMOS 试验(前瞻性哈雷单核细胞研究)。
Hellenic J Cardiol. 2019 Sep-Oct;60(5):311-321. doi: 10.1016/j.hjc.2019.04.012. Epub 2019 May 2.
10
Chronic cerebral hypoperfusion shifts the equilibrium of amyloid β oligomers to aggregation-prone species with higher molecular weight.慢性大脑低灌注会使淀粉样 β 寡聚物的平衡向具有更高分子量的易于聚集的物种转移。
Sci Rep. 2019 Feb 26;9(1):2827. doi: 10.1038/s41598-019-39494-7.