Suppr超能文献

整合单细胞 RNA-seq 分析揭示了线粒体钙信号作为内皮细胞向间充质转化的调节剂。

Integrated single-cell RNA-seq analysis reveals mitochondrial calcium signaling as a modulator of endothelial-to-mesenchymal transition.

机构信息

Université de Lille, Inserm, CHU Lille, Institut Pasteur de Lille, U1011-EGID, F-59000 Lille, France.

Department of Life Sciences and Systems Biology, University of Torino, 10123 Torino, Italy.

出版信息

Sci Adv. 2024 Aug 9;10(32):eadp6182. doi: 10.1126/sciadv.adp6182.

Abstract

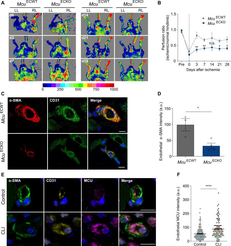
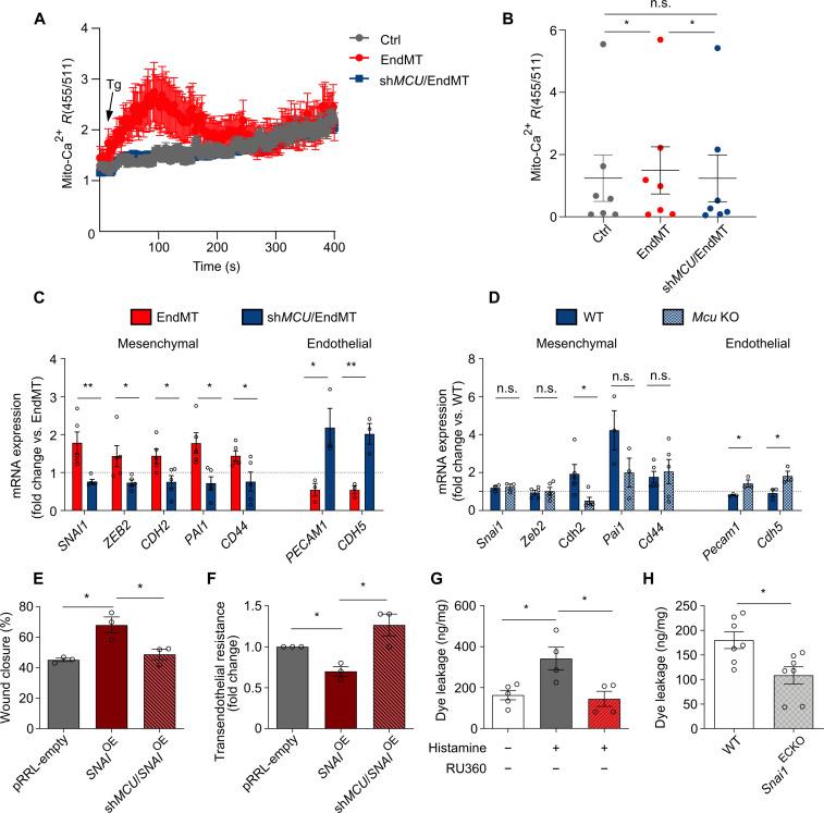
Endothelial cells (ECs) are highly plastic, capable of differentiating into various cell types. Endothelial-to-mesenchymal transition (EndMT) is crucial during embryonic development and contributes substantially to vascular dysfunction in many cardiovascular diseases (CVDs). While targeting EndMT holds therapeutic promise, understanding its mechanisms and modulating its pathways remain challenging. Using single-cell RNA sequencing on three in vitro EndMT models, we identified conserved gene signatures. We validated original regulators in vitro and in vivo during embryonic heart development and peripheral artery disease. EndMT induction led to global expression changes in all EC subtypes rather than in mesenchymal clusters. We identified mitochondrial calcium uptake as a key driver of EndMT; inhibiting mitochondrial calcium uniporter (MCU) prevented EndMT in vitro, and conditional deletion in ECs blocked mesenchymal activation in a hind limb ischemia model. Tissues from patients with critical limb ischemia with EndMT features exhibited significantly elevated endothelial MCU. These findings highlight MCU as a regulator of EndMT and a potential therapeutic target.

摘要

内皮细胞(ECs)具有高度的可塑性,能够分化为多种细胞类型。内皮细胞向间充质转化(EndMT)在胚胎发育过程中至关重要,并在许多心血管疾病(CVDs)中导致血管功能障碍。虽然针对 EndMT 具有治疗潜力,但了解其机制和调节其途径仍然具有挑战性。我们使用三种体外 EndMT 模型进行单细胞 RNA 测序,鉴定出保守的基因特征。我们在胚胎心脏发育和外周动脉疾病期间的体外和体内验证了原始调节剂。EndMT 诱导导致所有 EC 亚型而非间质簇的全局表达变化。我们确定线粒体钙摄取是 EndMT 的关键驱动因素;抑制线粒体钙单向转运体(MCU)可阻止体外 EndMT,而在 EC 中条件性缺失则可阻止后肢缺血模型中的间质激活。具有 EndMT 特征的严重肢体缺血患者的组织中,内皮细胞 MCU 明显升高。这些发现强调了 MCU 作为 EndMT 的调节剂和潜在的治疗靶点。

https://cdn.ncbi.nlm.nih.gov/pmc/blobs/aa45/11313856/3af1e29a1e39/sciadv.adp6182-f1.jpg

文献AI研究员

20分钟写一篇综述,助力文献阅读效率提升50倍。

立即体验

用中文搜PubMed

大模型驱动的PubMed中文搜索引擎

马上搜索

文档翻译

学术文献翻译模型,支持多种主流文档格式。

立即体验