Suppr超能文献

载白介素 1 受体拮抗剂的神经鞘磷脂纳米系统调节胰腺癌中白细胞介素 1 依赖的促肿瘤炎症反应。

Anakinra-Loaded Sphingomyelin Nanosystems Modulate In Vitro IL-1-Dependent Pro-Tumor Inflammation in Pancreatic Cancer.

机构信息

Nano-Oncology and Translational Therapeutics Group, Health Research Institute of Santiago de Compostela (IDIS), SERGAS, 15706 Santiago de Compostela, Spain.

University of Santiago de Compostela (USC), 15782 Santiago de Compostela, Spain.

出版信息

Int J Mol Sci. 2024 Jul 24;25(15):8085. doi: 10.3390/ijms25158085.

Abstract

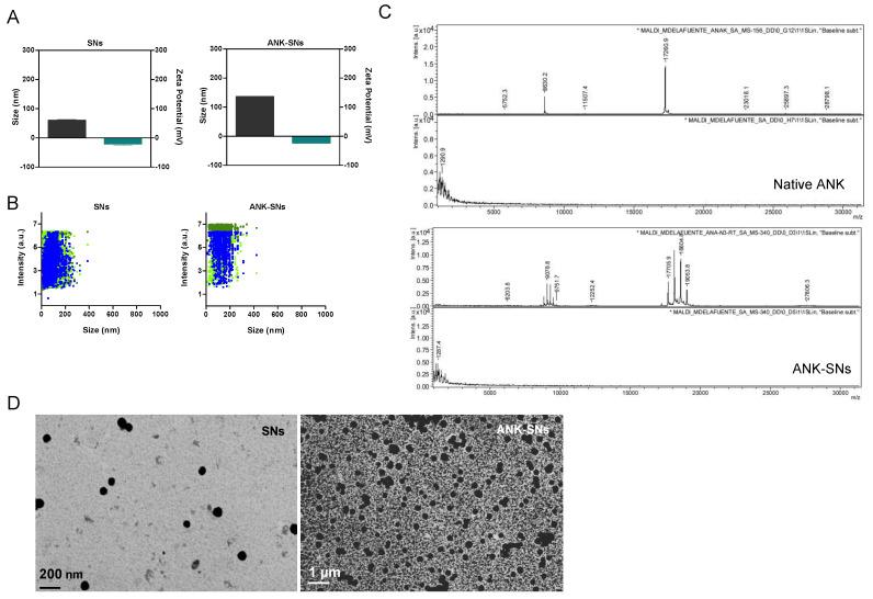
Pancreatic cancer is a very aggressive disease with a dismal prognosis. The tumor microenvironment exerts immunosuppressive activities through the secretion of several cytokines, including interleukin (IL)-1. The IL-1/IL-1 receptor (IL-1R) axis is a key regulator in tumor-promoting T helper (Th)2- and Th17-type inflammation. Th2 cells are differentiated by dendritic cells endowed with Th2-polarizing capability by the thymic stromal lymphopoietin (TSLP) that is secreted by IL-1-activated cancer-associated fibroblasts (CAFs). Th17 cells are differentiated in the presence of IL-1 and other IL-1-regulated cytokines. In pancreatic cancer, the use of a recombinant IL-1R antagonist (IL1RA, anakinra, ANK) in in vitro and in vivo models has shown efficacy in targeting the IL-1/IL-1R pathway. In this study, we have developed sphingomyelin nanosystems (SNs) loaded with ANK (ANK-SNs) to compare their ability to inhibit Th2- and Th17-type inflammation with that of the free drug in vitro. We found that ANK-SNs inhibited TSLP and other pro-tumor cytokines released by CAFs at levels similar to ANK. Importantly, inhibition of IL-17 secretion by Th17 cells, but not of interferon-γ, was significantly higher, and at lower concentrations, with ANK-SNs compared to ANK. Collectively, the use of ANK-SNs might be beneficial in reducing the effective dose of the drug and its toxic effects.

摘要

胰腺癌是一种侵袭性很强的疾病,预后不良。肿瘤微环境通过分泌几种细胞因子,包括白细胞介素(IL)-1,发挥免疫抑制作用。IL-1/IL-1 受体(IL-1R)轴是促进肿瘤的 Th2 和 Th17 型炎症的关键调节因子。Th2 细胞由树突状细胞分化而来,这些树突状细胞通过胸腺基质淋巴生成素(TSLP)被赋予 Th2 极化能力,而 TSLP 是由 IL-1 激活的癌相关成纤维细胞(CAFs)分泌的。Th17 细胞在存在 IL-1 和其他 IL-1 调节的细胞因子的情况下分化。在胰腺癌中,在体外和体内模型中使用重组 IL-1R 拮抗剂(IL1RA,anakinra,ANK)已显示出靶向 IL-1/IL-1R 途径的疗效。在这项研究中,我们开发了负载 ANK 的鞘磷脂纳米系统(ANK-SNs),以比较其抑制 Th2 和 Th17 型炎症的能力与游离药物的体外能力。我们发现,ANK-SNs 抑制 TSLP 和 CAFs 释放的其他促肿瘤细胞因子的水平与 ANK 相似。重要的是,与 ANK 相比,ANK-SNs 抑制 Th17 细胞分泌 IL-17,但不抑制干扰素-γ,其抑制作用更高,且所需浓度更低。总之,使用 ANK-SNs 可能有助于降低药物的有效剂量及其毒副作用。

https://cdn.ncbi.nlm.nih.gov/pmc/blobs/681b/11312284/770006e37545/ijms-25-08085-g001.jpg

文献检索

告别复杂PubMed语法,用中文像聊天一样搜索,搜遍4000万医学文献。AI智能推荐,让科研检索更轻松。

立即免费搜索

文件翻译

保留排版,准确专业,支持PDF/Word/PPT等文件格式,支持 12+语言互译。

免费翻译文档

深度研究

AI帮你快速写综述,25分钟生成高质量综述,智能提取关键信息,辅助科研写作。

立即免费体验