• 文献检索
  • 文档翻译
  • 深度研究
  • 学术资讯
  • Suppr Zotero 插件Zotero 插件
  • 邀请有礼
  • 套餐&价格
  • 历史记录
应用&插件
Suppr Zotero 插件Zotero 插件浏览器插件Mac 客户端Windows 客户端微信小程序
定价
高级版会员购买积分包购买API积分包
服务
文献检索文档翻译深度研究API 文档MCP 服务
关于我们
关于 Suppr公司介绍联系我们用户协议隐私条款
关注我们

Suppr 超能文献

核心技术专利:CN118964589B侵权必究
粤ICP备2023148730 号-1Suppr @ 2026

文献检索

告别复杂PubMed语法,用中文像聊天一样搜索,搜遍4000万医学文献。AI智能推荐,让科研检索更轻松。

立即免费搜索

文件翻译

保留排版,准确专业,支持PDF/Word/PPT等文件格式,支持 12+语言互译。

免费翻译文档

深度研究

AI帮你快速写综述,25分钟生成高质量综述,智能提取关键信息,辅助科研写作。

立即免费体验

中国的在线癌症信息搜索与结直肠癌筛查:考虑威胁与应对评估以及癌症宿命论

Online cancer information seeking and colorectal cancer screening in China: Considering threat and coping Appraisals, and cancer fatalism.

作者信息

Ngien Annabel, Jiang Shaohai

机构信息

Department of Communications and New Media, National University of Singapore, Singapore, Singapore.

出版信息

Prev Med Rep. 2024 Jul 14;45:102824. doi: 10.1016/j.pmedr.2024.102824. eCollection 2024 Sep.

DOI:10.1016/j.pmedr.2024.102824
PMID:39132579
原文链接:https://pmc.ncbi.nlm.nih.gov/articles/PMC11315219/
Abstract

BACKGROUND

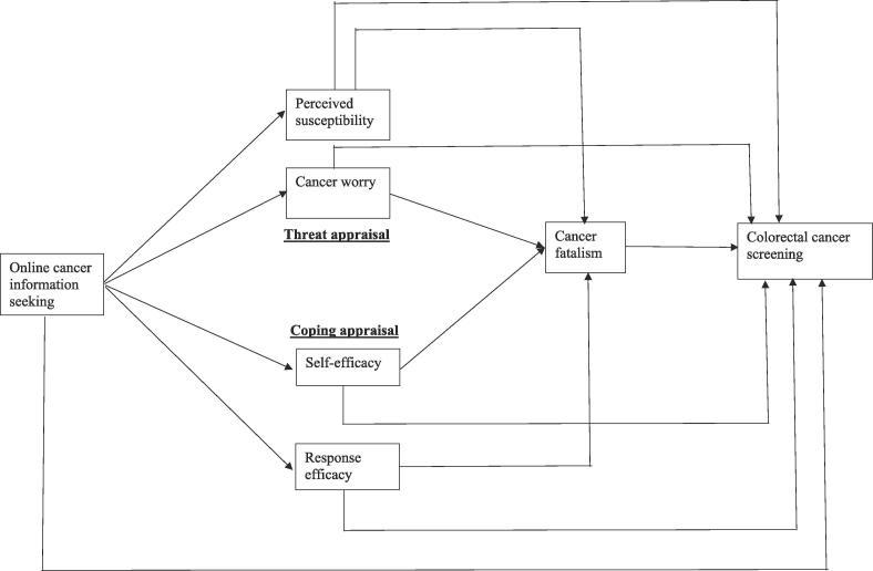
Colorectal cancer is major public health concern in China. This study seeks to explore the role of online cancer information seeking in influencing colorectal cancer screening, by taking into account one's coping appraisals (i.e., self-efficacy, response efficacy), threat appraisals (i.e., perceived severity, cancer worry) and cancer fatalism.

METHODS

A cross-sectional survey was conducted with 730 participants in China recruited from a Chinese survey company's online panels. Path analysis was performed to investigate the relationships between the key constructs.

RESULTS

First, online cancer information seeking increased both coping appraisals and threat appraisals. Second, threat appraisal did not significantly influence cancer fatalism, but coping appraisal reduced cancer fatalism. Third, cancer fatalism had no effects on colorectal cancer screening. Lastly, online cancer information also had a direct and positive relationship with cancer screening.

CONCLUSIONS

This research emphasises the need for health organisations to offer timely cancer information to people, and educate them about the importance of cancer screening. Health authorities may also regulate online cancer information to ensure that the information is accurate and appropriate in improving people's cancer prevention and cancer screening knowledge.

摘要

背景

结直肠癌是中国主要的公共卫生问题。本研究旨在通过考虑个体的应对评估(即自我效能感、反应效能)、威胁评估(即感知严重性、癌症担忧)和癌症宿命论,探讨在线寻求癌症信息对结直肠癌筛查的影响。

方法

对从一家中国调查公司的在线样本中招募的730名中国参与者进行了横断面调查。进行路径分析以研究关键构念之间的关系。

结果

首先,在线寻求癌症信息增加了应对评估和威胁评估。其次,威胁评估对癌症宿命论没有显著影响,但应对评估降低了癌症宿命论。第三,癌症宿命论对结直肠癌筛查没有影响。最后,在线癌症信息与癌症筛查也存在直接的正相关关系。

结论

本研究强调卫生组织需要向人们提供及时的癌症信息,并教育他们癌症筛查的重要性。卫生当局还可对在线癌症信息进行监管,以确保信息在提高人们的癌症预防和癌症筛查知识方面准确且恰当。

https://cdn.ncbi.nlm.nih.gov/pmc/blobs/146d/11315219/4eac8bdd23d1/gr2.jpg
https://cdn.ncbi.nlm.nih.gov/pmc/blobs/146d/11315219/d20076e2d091/gr1.jpg
https://cdn.ncbi.nlm.nih.gov/pmc/blobs/146d/11315219/4eac8bdd23d1/gr2.jpg
https://cdn.ncbi.nlm.nih.gov/pmc/blobs/146d/11315219/d20076e2d091/gr1.jpg
https://cdn.ncbi.nlm.nih.gov/pmc/blobs/146d/11315219/4eac8bdd23d1/gr2.jpg

相似文献

1
Online cancer information seeking and colorectal cancer screening in China: Considering threat and coping Appraisals, and cancer fatalism.中国的在线癌症信息搜索与结直肠癌筛查:考虑威胁与应对评估以及癌症宿命论
Prev Med Rep. 2024 Jul 14;45:102824. doi: 10.1016/j.pmedr.2024.102824. eCollection 2024 Sep.
2
Examining the Role of Information Behavior in Linking Cancer Risk Perception and Cancer Worry to Cancer Fatalism in China: Cross-Sectional Survey Study.考察信息行为在中国将癌症风险感知与癌症担忧联系起来并导致癌症宿命论中的作用:横断面调查研究。
J Med Internet Res. 2024 May 31;26:e49383. doi: 10.2196/49383.
3
Causal effects of challenge and threat appraisals on pain self-efficacy, pain coping, and tolerance for laboratory pain: An experimental path analysis study.挑战和威胁评估对疼痛自我效能、疼痛应对和实验室疼痛耐受力的因果效应:一项实验路径分析研究。
PLoS One. 2019 Apr 23;14(4):e0215087. doi: 10.1371/journal.pone.0215087. eCollection 2019.
4
Predictors of Willingness to Receive the COVID-19 Vaccine after Emergency Use Authorization: The Role of Coping Appraisal.紧急使用授权后愿意接种新冠疫苗的预测因素:应对评估的作用
Vaccines (Basel). 2021 Aug 29;9(9):967. doi: 10.3390/vaccines9090967.
5
Patient experiences of fertility clinic closure during the COVID-19 pandemic: appraisals, coping and emotions.患者在 COVID-19 大流行期间对生育诊所关闭的体验:评估、应对和情绪。
Hum Reprod. 2020 Nov 1;35(11):2556-2566. doi: 10.1093/humrep/deaa218.
6
Coping with breast cancer survivorship in Chinese women: the role of fatalism or fatalistic voluntarism.应对中国女性乳腺癌生存者问题:宿命论或宿命论意志主义的作用。
Cancer Nurs. 2013 May-Jun;36(3):236-44. doi: 10.1097/NCC.0b013e31826542b2.
7
Cultural differences in appraisals of control and posttraumatic stress disorder symptoms.文化差异对控制感和创伤后应激障碍症状的评估。
Eur J Psychotraumatol. 2024;15(1):2358685. doi: 10.1080/20008066.2024.2358685. Epub 2024 Jun 5.
8
Cancer fatalism and poor self-rated health mediate the association between socioeconomic status and uptake of colorectal cancer screening in England.癌症宿命论和自我健康评估不佳会调节社会经济地位与英格兰结直肠癌筛查参与度之间的关联。
Cancer Epidemiol Biomarkers Prev. 2011 Oct;20(10):2132-40. doi: 10.1158/1055-9965.EPI-11-0453. Epub 2011 Sep 27.
9
The impact of COVID-19 prevention and control policy adjustment on anxiety, depression and coping behavior in China: a cross-sectional online survey, 21-28 December, 2022.2022 年 12 月 21 日至 28 日,中国一项关于 COVID-19 防控政策调整对焦虑、抑郁和应对行为影响的横断面在线调查。
BMC Public Health. 2023 Sep 15;23(1):1801. doi: 10.1186/s12889-023-16699-0.
10
What affected Chinese parents' decisions about tuberculosis (TB) treatment: Implications based on a cross-sectional survey.影响中国家长结核病(TB)治疗决策的因素:基于横断面调查的启示。
PLoS One. 2021 Jan 25;16(1):e0245691. doi: 10.1371/journal.pone.0245691. eCollection 2021.

引用本文的文献

1
Effect of E-Health Use on Cancer Screening Mediated Through Cancer Worry and Fatalism: A Cross-Sectional Study of Older Adults.通过癌症担忧和宿命论介导的电子健康使用对癌症筛查的影响:一项针对老年人的横断面研究。
Cancer Control. 2025 Jan-Dec;32:10732748251355831. doi: 10.1177/10732748251355831. Epub 2025 Jul 6.

本文引用的文献

1
Cancer incidence and mortality in China, 2022.2022年中国癌症发病率与死亡率
J Natl Cancer Cent. 2024 Feb 2;4(1):47-53. doi: 10.1016/j.jncc.2024.01.006. eCollection 2024 Mar.
2
Awareness, attitude and barriers of colorectal cancer screening among high-risk populations in China: a cross-sectional study.中国高危人群结直肠癌筛查的意识、态度和障碍:一项横断面研究。
BMJ Open. 2021 Jul 12;11(7):e045168. doi: 10.1136/bmjopen-2020-045168.
3
Protection Motivation During COVID-19: A Cross-Sectional Study of Family Health, Media, and Economic Influences.
新冠疫情期间的保护动机:家庭健康、媒体和经济影响的横断面研究。
Health Educ Behav. 2021 Aug;48(4):434-445. doi: 10.1177/10901981211000318. Epub 2021 Apr 7.
4
Application of the protection motivation theory for predicting COVID-19 preventive behaviors in Hormozgan, Iran: a cross-sectional study.应用保护动机理论预测伊朗霍尔木兹甘省的 COVID-19 预防行为:一项横断面研究。
BMC Public Health. 2021 Mar 8;21(1):466. doi: 10.1186/s12889-021-10500-w.
5
The Effect of Social Media on Stress among Young Adults during COVID-19 Pandemic: Taking into Account Fatalism and Social Media Exhaustion.社交媒体对 COVID-19 大流行期间年轻人压力的影响:考虑到宿命论和社交媒体疲劳。
Health Commun. 2022 Sep;37(10):1337-1344. doi: 10.1080/10410236.2021.1888438. Epub 2021 Feb 18.
6
Global Cancer Statistics 2020: GLOBOCAN Estimates of Incidence and Mortality Worldwide for 36 Cancers in 185 Countries.《全球癌症统计数据 2020:全球 185 个国家和地区 36 种癌症的发病率和死亡率估计》。
CA Cancer J Clin. 2021 May;71(3):209-249. doi: 10.3322/caac.21660. Epub 2021 Feb 4.
7
Chinese public's knowledge, perceived severity, and perceived controllability of COVID-19 and their associations with emotional and behavioural reactions, social participation, and precautionary behaviour: a national survey.中国民众对 COVID-19 的知识、感知严重性和感知可控性,及其与情绪和行为反应、社会参与和预防行为的关系:一项全国性调查。
BMC Public Health. 2020 Oct 21;20(1):1589. doi: 10.1186/s12889-020-09695-1.
8
Cancer information seeking and scanning behavior among Nepalese migrants in Japan and its association with preventive behavior.日本尼泊尔移民的癌症信息搜索和扫描行为及其与预防行为的关系。
PLoS One. 2020 Jun 29;15(6):e0235275. doi: 10.1371/journal.pone.0235275. eCollection 2020.
9
Fatalism in breast cancer and performing mammography on women with or without a family history of breast cancer.乳腺癌中的宿命论与对有或无乳腺癌家族史的女性进行乳房 X 线照相术。
BMC Womens Health. 2019 Sep 13;19(1):116. doi: 10.1186/s12905-019-0810-6.
10
Locus of Control Moderates the Relationship Between Exposure to Bullying Behaviors and Psychological Strain.心理控制点调节遭受欺凌行为与心理压力之间的关系。
Front Psychol. 2019 Jun 6;10:1323. doi: 10.3389/fpsyg.2019.01323. eCollection 2019.