• 文献检索
  • 文档翻译
  • 深度研究
  • 学术资讯
  • Suppr Zotero 插件Zotero 插件
  • 邀请有礼
  • 套餐&价格
  • 历史记录
应用&插件
Suppr Zotero 插件Zotero 插件浏览器插件Mac 客户端Windows 客户端微信小程序
定价
高级版会员购买积分包购买API积分包
服务
文献检索文档翻译深度研究API 文档MCP 服务
关于我们
关于 Suppr公司介绍联系我们用户协议隐私条款
关注我们

Suppr 超能文献

核心技术专利:CN118964589B侵权必究
粤ICP备2023148730 号-1Suppr @ 2026

文献检索

告别复杂PubMed语法,用中文像聊天一样搜索,搜遍4000万医学文献。AI智能推荐,让科研检索更轻松。

立即免费搜索

文件翻译

保留排版,准确专业,支持PDF/Word/PPT等文件格式,支持 12+语言互译。

免费翻译文档

深度研究

AI帮你快速写综述,25分钟生成高质量综述,智能提取关键信息,辅助科研写作。

立即免费体验

11个炎症相关基因风险特征模型可预测乳腺癌患者的预后。

Eleven inflammation-related genes risk signature model predicts prognosis of patients with breast cancer.

作者信息

Hu Huanhuan, Yuan Shenglong, Fu Yuqi, Li Huixin, Xiao Shuyue, Gong Zhen, Zhong Shanliang

机构信息

Department of Gynecology, Women's Hospital of Nanjing Medical University & Nanjing Women and Children's Healthcare Hospital, Nanjing, China.

Department of Medical Oncology, The Affiliated Cancer Hospital of Nanjing Medical University & Jiangsu Cancer Hospital & Jiangsu Institute of Cancer Research, Nanjing, China.

出版信息

Transl Cancer Res. 2024 Jul 31;13(7):3652-3667. doi: 10.21037/tcr-24-215. Epub 2024 Jul 5.

DOI:10.21037/tcr-24-215
PMID:39145071
原文链接:https://pmc.ncbi.nlm.nih.gov/articles/PMC11319965/
Abstract

BACKGROUND

Changes in gene expression are associated with malignancy. Analysis of gene expression data could be used to reveal cancer subtypes, key molecular drivers, and prognostic characteristics and to predict cancer susceptibility, treatment response, and mortality. It has been reported that inflammation plays an important role in the occurrence and development of tumors. Our aim was to establish a risk signature model of breast cancer with inflammation-related genes (IRGs) to evaluate their survival prognosis.

METHODS

We downloaded 200 IRGs from the Molecular Signatures Database (MSigDB). The data of breast cancer were obtained from The Cancer Genome Atlas (TCGA) and Gene Expression Omnibus (GEO). Differential gene expression analysis, the least absolute shrinkage and selection operator (LASSO), Cox regression analysis, and overall survival (OS) analysis were used to construct a multiple-IRG risk signature. Gene Ontology (GO) and Kyoto Encyclopedia of Genes and Genomes (KEGG) enrichment analyses were carried out to annotate functions of the differentially expressed IRGs (DEIRGs) The predictive accuracy of the prognostic model was evaluated by time-dependent receiver operating characteristic (ROC) curves. Subsequently, nomograms were constructed to guide clinical application according to the univariate and multivariate Cox proportional hazards regression analyses. Eventually, we applied gene set variation analysis (GSVA), mutation analysis, immune infiltration analysis, and drug response analysis to compare the differences between high- and low-risk patients.

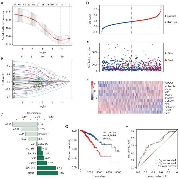
RESULTS

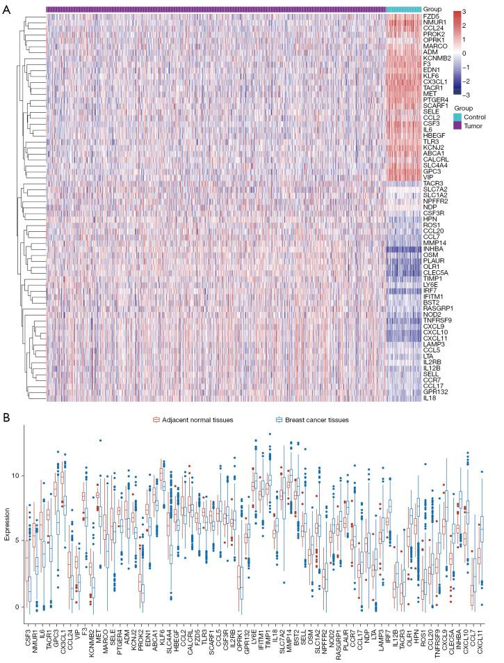
Totally, 65 DEIRGs were obtained after comparing 1,092 breast cancer tissues with 113 paracancerous tissues in TCGA. Among them, 11 IRGs (, , , , , , , , , , ) were screened with nonzero coefficient by LASSO regression analysis to construct the prognostic model, which was validated in GSE96058.The 11-gene IRGs risk signature model stratified patients into high- or low-risk groups, with those in the low-risk group having longer survival time and less deaths. Multivariate Cox analysis manifested that risk score, age, and stage were the three independent prognostic factors for breast cancer patients. There were 12 pathways with higher activities and 24 pathways with lower activities in the high-risk group compared with the low-risk group, yet no difference of gene mutation load was observed between the two groups. In immune infiltration analysis, we noted that the proportion of T cells showed a decreased trend according to the increase of risk score and most of the immune cells were enriched in the low-risk group. Inversely, macrophages M2 were more highly distributed in the high-risk group. We identified 67 approved drugs that showed a different effect between the high- and low-risk patients and the top 2 gene-drug pairs were -sunitinib and -ruxolitinib.

CONCLUSIONS

The 11-IRG risk signature model is a promising tool to predict the survival of breast cancer patients and the expressions of and may serve as potential targets for therapy of breast cancer.

摘要

背景

基因表达变化与恶性肿瘤相关。基因表达数据分析可用于揭示癌症亚型、关键分子驱动因素和预后特征,并预测癌症易感性、治疗反应和死亡率。据报道,炎症在肿瘤的发生和发展中起重要作用。我们的目的是建立一个包含炎症相关基因(IRGs)的乳腺癌风险特征模型,以评估其生存预后。

方法

我们从分子特征数据库(MSigDB)下载了200个IRGs。乳腺癌数据来自癌症基因组图谱(TCGA)和基因表达综合数据库(GEO)。采用差异基因表达分析、最小绝对收缩和选择算子(LASSO)、Cox回归分析和总生存(OS)分析来构建多IRG风险特征。进行基因本体论(GO)和京都基因与基因组百科全书(KEGG)富集分析以注释差异表达IRGs(DEIRGs)的功能。通过时间依赖的受试者工作特征(ROC)曲线评估预后模型的预测准确性。随后,根据单变量和多变量Cox比例风险回归分析构建列线图以指导临床应用。最后,我们应用基因集变异分析(GSVA)、突变分析、免疫浸润分析和药物反应分析来比较高风险和低风险患者之间的差异。

结果

在TCGA中,将1092个乳腺癌组织与113个癌旁组织进行比较后,共获得65个DEIRGs。其中,通过LASSO回归分析筛选出11个IRGs(,,,,,,,,,,)具有非零系数,用于构建预后模型,并在GSE96058中进行了验证。11基因IRGs风险特征模型将患者分为高风险或低风险组,低风险组患者的生存时间更长,死亡人数更少。多变量Cox分析表明,风险评分、年龄和分期是乳腺癌患者的三个独立预后因素。与低风险组相比,高风险组有12条通路活性较高,24条通路活性较低,但两组之间未观察到基因突变负荷的差异。在免疫浸润分析中,我们注意到T细胞比例随着风险评分的增加呈下降趋势,并且大多数免疫细胞在低风险组中富集。相反,M2巨噬细胞在高风险组中分布更广泛。我们鉴定出67种已批准的药物,在高风险和低风险患者之间显示出不同的效果,前2个基因 - 药物对是 - 舒尼替尼和 - 鲁索替尼。

结论

11 - IRG风险特征模型是预测乳腺癌患者生存的有前景的工具,并且和的表达可能作为乳腺癌治疗的潜在靶点。

https://cdn.ncbi.nlm.nih.gov/pmc/blobs/ca85/11319965/c5143531cc4d/tcr-13-07-3652-f7.jpg
https://cdn.ncbi.nlm.nih.gov/pmc/blobs/ca85/11319965/bf411287722f/tcr-13-07-3652-f1.jpg
https://cdn.ncbi.nlm.nih.gov/pmc/blobs/ca85/11319965/10da52fed8c6/tcr-13-07-3652-f2.jpg
https://cdn.ncbi.nlm.nih.gov/pmc/blobs/ca85/11319965/44781c7189b9/tcr-13-07-3652-f3.jpg
https://cdn.ncbi.nlm.nih.gov/pmc/blobs/ca85/11319965/c903b8a97e96/tcr-13-07-3652-f4.jpg
https://cdn.ncbi.nlm.nih.gov/pmc/blobs/ca85/11319965/d62f4f3bee80/tcr-13-07-3652-f5.jpg
https://cdn.ncbi.nlm.nih.gov/pmc/blobs/ca85/11319965/113d2ddd929a/tcr-13-07-3652-f6.jpg
https://cdn.ncbi.nlm.nih.gov/pmc/blobs/ca85/11319965/c5143531cc4d/tcr-13-07-3652-f7.jpg
https://cdn.ncbi.nlm.nih.gov/pmc/blobs/ca85/11319965/bf411287722f/tcr-13-07-3652-f1.jpg
https://cdn.ncbi.nlm.nih.gov/pmc/blobs/ca85/11319965/10da52fed8c6/tcr-13-07-3652-f2.jpg
https://cdn.ncbi.nlm.nih.gov/pmc/blobs/ca85/11319965/44781c7189b9/tcr-13-07-3652-f3.jpg
https://cdn.ncbi.nlm.nih.gov/pmc/blobs/ca85/11319965/c903b8a97e96/tcr-13-07-3652-f4.jpg
https://cdn.ncbi.nlm.nih.gov/pmc/blobs/ca85/11319965/d62f4f3bee80/tcr-13-07-3652-f5.jpg
https://cdn.ncbi.nlm.nih.gov/pmc/blobs/ca85/11319965/113d2ddd929a/tcr-13-07-3652-f6.jpg
https://cdn.ncbi.nlm.nih.gov/pmc/blobs/ca85/11319965/c5143531cc4d/tcr-13-07-3652-f7.jpg

相似文献

1
Eleven inflammation-related genes risk signature model predicts prognosis of patients with breast cancer.11个炎症相关基因风险特征模型可预测乳腺癌患者的预后。
Transl Cancer Res. 2024 Jul 31;13(7):3652-3667. doi: 10.21037/tcr-24-215. Epub 2024 Jul 5.
2
A Novel Inflammatory Response-Related Gene Signature Predicts Immune Status and Prognosis of Breast Cancer.一种新型炎症反应相关基因特征可预测乳腺癌的免疫状态和预后。
J Oncol. 2022 Nov 23;2022:5468858. doi: 10.1155/2022/5468858. eCollection 2022.
3
Identification of cuproptosis-related subtypes, construction of a prognosis model, and tumor microenvironment landscape in gastric cancer.鉴定胃癌中与铜死亡相关的亚型,构建预后模型和肿瘤微环境景观。
Front Immunol. 2022 Nov 21;13:1056932. doi: 10.3389/fimmu.2022.1056932. eCollection 2022.
4
Construction of an immune-related gene signature for overall survival prediction and immune infiltration in gastric cancer.构建用于预测胃癌总生存期和免疫浸润的免疫相关基因特征。
World J Gastrointest Oncol. 2024 Mar 15;16(3):919-932. doi: 10.4251/wjgo.v16.i3.919.
5
Construction and validation of a bladder cancer risk model based on autophagy-related genes.基于自噬相关基因构建和验证膀胱癌风险模型。
Funct Integr Genomics. 2023 Jan 23;23(1):46. doi: 10.1007/s10142-022-00957-2.
6
Construction of an immune-related gene signature for the prognosis and diagnosis of glioblastoma multiforme.构建用于多形性胶质母细胞瘤预后和诊断的免疫相关基因特征。
Front Oncol. 2022 Aug 2;12:938679. doi: 10.3389/fonc.2022.938679. eCollection 2022.
7
Identification of the prognostic value of ferroptosis-related gene signature in breast cancer patients.鉴定铁死亡相关基因特征在乳腺癌患者中的预后价值。
BMC Cancer. 2021 May 31;21(1):645. doi: 10.1186/s12885-021-08341-2.
8
Risk stratification and prognosis prediction based on inflammation-related gene signature in lung squamous carcinoma.基于炎症相关基因特征的肺鳞癌风险分层和预后预测。
Cancer Med. 2023 Feb;12(4):4968-4980. doi: 10.1002/cam4.5190. Epub 2022 Sep 3.
9
Comprehensive analysis of immune-related gene signature based on ssGSEA algorithms in the prognosis and immune landscape of hepatocellular carcinoma.基于单样本基因集富集分析(ssGSEA)算法的免疫相关基因特征在肝细胞癌预后及免疫格局中的综合分析
Front Genet. 2022 Dec 9;13:1064432. doi: 10.3389/fgene.2022.1064432. eCollection 2022.
10
A New Risk Score Based on Eight Hepatocellular Carcinoma- Immune Gene Expression Can Predict the Prognosis of the Patients.一种基于八种肝细胞癌免疫基因表达的新风险评分可预测患者预后。
Front Oncol. 2021 Nov 19;11:766072. doi: 10.3389/fonc.2021.766072. eCollection 2021.

引用本文的文献

1
Breast Cancer Cell Lines AT-3 and E0771 Decrease Mechanical and Cold Sensitivity, Along With Oestrous Cycle and Inflammatory Marker Alterations, in Wild-Type C57BL/6J Female Mice.乳腺癌细胞系AT-3和E0771降低野生型C57BL/6J雌性小鼠的机械敏感性和冷敏感性,同时伴有发情周期和炎症标志物改变。
Eur J Pain. 2025 Jul;29(6):e70066. doi: 10.1002/ejp.70066.
2
Establishment and verification of a prognostic immune cell signature-based model for breast cancer overall survival.基于预后免疫细胞特征的乳腺癌总生存模型的建立与验证
Transl Cancer Res. 2024 Oct 31;13(10):5600-5615. doi: 10.21037/tcr-24-1829. Epub 2024 Oct 29.

本文引用的文献

1
Mechanisms of tyrosine kinase inhibitor resistance in renal cell carcinoma.肾细胞癌中酪氨酸激酶抑制剂耐药的机制
Cancer Drug Resist. 2023 Dec 28;6(4):858-873. doi: 10.20517/cdr.2023.89. eCollection 2023.
2
Sunitinib Treatment of VHL C162F Cells Slows Down Proliferation and Healing Ability via Downregulation of ZHX2 and Confers a Mesenchymal Phenotype.舒尼替尼治疗VHL C162F细胞通过下调ZHX2减缓增殖和愈合能力并赋予间充质表型。
Cancers (Basel). 2023 Dec 20;16(1):34. doi: 10.3390/cancers16010034.
3
Risk of hepatitis B reactivation in patients with myeloproliferative neoplasms treated with ruxolitinib.
接受鲁索替尼治疗的骨髓增殖性肿瘤患者发生乙型肝炎病毒再激活的风险。
World J Hepatol. 2023 Nov 27;15(11):1188-1195. doi: 10.4254/wjh.v15.i11.1188.
4
The chemical constituents and metabolite profiles of Huangqin decoction in normal and ulcerative colitis rats by UHPLC-Q-TOF/MS analysis.基于 UHPLC-Q-TOF/MS 分析的黄芩汤在正常和溃疡性结肠炎大鼠中的化学成分和代谢物特征。
J Pharm Biomed Anal. 2024 Jan 5;237:115763. doi: 10.1016/j.jpba.2023.115763. Epub 2023 Oct 4.
5
Non-coding RNAs mediated inflammation in breast cancers.非编码RNA介导的乳腺癌炎症反应。
Semin Cell Dev Biol. 2024 Feb 15;154(Pt C):215-220. doi: 10.1016/j.semcdb.2023.05.007. Epub 2023 May 25.
6
Integrating single-cell RNA-seq and spatial transcriptomics reveals MDK-NCL dependent immunosuppressive environment in endometrial carcinoma.单细胞 RNA 测序和空间转录组学的整合揭示了子宫内膜癌中 MDK-NCL 依赖性免疫抑制环境。
Front Immunol. 2023 Apr 4;14:1145300. doi: 10.3389/fimmu.2023.1145300. eCollection 2023.
7
Deciphering breast cancer: from biology to the clinic.解读乳腺癌:从生物学到临床
Cell. 2023 Apr 13;186(8):1708-1728. doi: 10.1016/j.cell.2023.01.040. Epub 2023 Mar 16.
8
Characterization of 5-inflammatory-gene signature to affect the immune status and predict prognosis in breast cancer.影响乳腺癌免疫状态及预测预后的5种炎症基因特征分析
Cent Eur J Immunol. 2022;47(3):218-233. doi: 10.5114/ceji.2022.121046. Epub 2022 Nov 16.
9
Identification of a tumor immune-inflammation signature predicting prognosis and immune status in breast cancer.一种预测乳腺癌预后和免疫状态的肿瘤免疫炎症特征的鉴定
Front Oncol. 2023 Jan 12;12:960579. doi: 10.3389/fonc.2022.960579. eCollection 2022.
10
Tumor-associated macrophages in lymphoma: From mechanisms to therapy.淋巴瘤中的肿瘤相关巨噬细胞:从机制到治疗。
Int Immunopharmacol. 2022 Nov;112:109235. doi: 10.1016/j.intimp.2022.109235. Epub 2022 Oct 7.