Suppr超能文献

DPYD 基因的作用和 DPYD 抑制剂叶黄素联合 5-FU 在胰腺癌中的作用。

The role of DPYD and the effects of DPYD suppressor luteolin combined with 5-FU in pancreatic cancer.

机构信息

Department of Experimental Pathology and Tumor Biology, Nagoya City University Graduate School of Medical Sciences and Medical School, Nagoya, Japan.

Department of Anesthesiology, Nihon University School of Medicine, Tokyo, Japan.

出版信息

Cancer Med. 2024 Aug;13(16):e70124. doi: 10.1002/cam4.70124.

Abstract

BACKGROUND

Despite advances in the treatment of cancer, pancreatic ductal adenocarcinoma (PDAC) remains highly lethal due to the lack of effective therapies. Our previous study showed that Luteolin (Lut), a flavonoid, suppressed pancreatocarcinogenesis and reduced the expression of dihydropyrimidine dehydrogenase (DPYD), an enzyme that degrades pyrimidines such as 5-fluorouracil (5-FU), in PDACs. In this study, we investigated the role of DPYD and evaluated the therapeutic potential of combining 5-FU with Lut in PDACs.

METHODS AND RESULTS

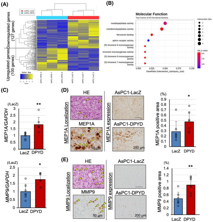
PDAC cells overexpressing DPYD showed increased proliferation, and invasiveness, adding to the resistance to 5-FU. The xenograft tumors of DPYD-overexpressing PDAC cells also exhibit enhanced growth and invasion compared to the control xenograft tumors. RNA-seq analysis of the DPYD-overexpressing PDAC xenograft tumors revealed an upregulation of genes associated with metallopeptidase activity-MMP9 and MEP1A. Furthermore, the overexpression of MEP1A in PDAC was associated with invasion. Next, we investigated the combined effects of Lut, a DPYD suppressor, and 5-FU on DPYD-overexpressing xenograft tumors and PDAC of Pdx1-Cre; LSL-KrasG12D/+; Trp53flox/flox(KPPC) mice. Neither single administration of 5-FU nor Lut showed significant inhibitory effects; however, the combined administration of 5-FU and Lut exhibited a significant tumor-suppressive effect in both the xenograft tumors and KPPC models.

CONCLUSION

We have elucidated that DPYD expression contributes to proliferation, invasiveness, and 5-FU resistance, in PDACs. The combination therapy of Lut and 5-FU holds the potential for enhanced efficacy against PDACs.

摘要

背景

尽管癌症治疗取得了进展,但由于缺乏有效疗法,胰腺导管腺癌(PDAC)仍然具有高度致命性。我们之前的研究表明,类黄酮木犀草素(Lut)抑制胰腺癌发生并降低二氢嘧啶脱氢酶(DPYD)的表达,DPYD 是一种降解嘧啶(如 5-氟尿嘧啶(5-FU))的酶。在这项研究中,我们研究了 DPYD 的作用,并评估了将 5-FU 与 Lut 联合用于 PDAC 的治疗潜力。

方法和结果

过表达 DPYD 的 PDAC 细胞表现出增殖和侵袭能力增强,对 5-FU 的耐药性增加。与对照异种移植瘤相比,过表达 DPYD 的 PDAC 细胞的异种移植瘤也表现出增强的生长和侵袭。对过表达 DPYD 的 PDAC 异种移植瘤的 RNA-seq 分析显示,与金属肽酶活性相关的基因 MMP9 和 MEP1A 上调。此外,PDAC 中的 MEP1A 过表达与侵袭相关。接下来,我们研究了 Lut(DPYD 抑制剂)和 5-FU 联合应用对过表达 DPYD 的异种移植瘤和 Pdx1-Cre;LSL-KrasG12D/+;Trp53flox/flox(KPPC)小鼠的 PDAC 的联合作用。单独给予 5-FU 或 Lut 均未显示出明显的抑制作用;然而,5-FU 和 Lut 的联合给药在异种移植瘤和 KPPC 模型中均显示出显著的肿瘤抑制作用。

结论

我们已经阐明,DPYD 的表达有助于 PDAC 中的增殖、侵袭和 5-FU 耐药性。Lut 和 5-FU 的联合治疗有可能增强对 PDAC 的疗效。

https://cdn.ncbi.nlm.nih.gov/pmc/blobs/d936/11331593/f4cbca08351a/CAM4-13-e70124-g004.jpg

文献检索

告别复杂PubMed语法,用中文像聊天一样搜索,搜遍4000万医学文献。AI智能推荐,让科研检索更轻松。

立即免费搜索

文件翻译

保留排版,准确专业,支持PDF/Word/PPT等文件格式,支持 12+语言互译。

免费翻译文档

深度研究

AI帮你快速写综述,25分钟生成高质量综述,智能提取关键信息,辅助科研写作。

立即免费体验