Suppr超能文献

细胞通讯网络因子2在平滑肌中的特异性缺失会导致严重的主动脉畸形和动脉粥样硬化。

Smooth muscle-specific deletion of cellular communication network factor 2 causes severe aorta malformation and atherosclerosis.

作者信息

Larsen Jannik H, Hegelund Julie S, Pedersen Matilde K, Andersson Cecilie M, Lindegaard Caroline A, Hansen Didde R, Stubbe Jane, Lindholt Jes S, Hansen Camilla S, Grentzmann Andrietta, Bloksgaard Maria, Jensen Boye L, Rodriguez-Díez Raúl R, Ruiz-Ortega Marta, Albinsson Sebastian, Pasterkamp Gerard, Mokry Michal, Leask Andrew, Goldschmeding Roel, Pilecki Bartosz, Sorensen Grith L, Pyke Charles, Overgaard Martin, Beck Hans C, Ketelhuth Daniel F J, Rasmussen Lars M, Steffensen Lasse B

机构信息

Department of Molecular Medicine, University of Southern Denmark, Campusvej 55, DK-5230 Odense M, Denmark.

Centre for Individualized Medicine in Arterial Diseases, Odense University Hospital, J. B. Winsløws Vej 4, DK-5000 Odense C, Denmark.

出版信息

Cardiovasc Res. 2024 Dec 4;120(15):1851-1868. doi: 10.1093/cvr/cvae174.

Abstract

AIMS

Cellular communication network factor 2 (CCN2) is a matricellular protein implicated in fibrotic diseases, with ongoing clinical trials evaluating anti-CCN2-based therapies. By uncovering CCN2 as abundantly expressed in non-diseased artery tissue, this study aimed to investigate the hypothesis that CCN2 plays a pivotal role in maintaining smooth muscle cell (SMC) phenotype and protection against atherosclerosis.

METHODS AND RESULTS

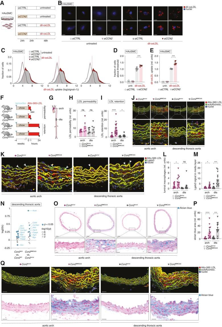
Global- and SMC-specific Ccn2 knockout mouse models were employed to demonstrate that Ccn2 deficiency leads to SMC de-differentiation, medial thickening, and aorta elongation under normolipidaemic conditions. Inducing hyperlipidaemia in both models resulted in severe aorta malformation and a 17-fold increase in atherosclerosis formation. Lipid-rich lesions developed at sites of the vasculature typically protected from atherosclerosis development by laminar blood flow, covering 90% of aortas and extending to other vessels, including coronary arteries. Evaluation at earlier time points revealed medial lipid accumulation as a lesion-initiating event. Fluorescently labelled LDL injection followed by confocal microscopy showed increased LDL retention in the medial layer of Ccn2 knockout aortas, likely attributed to marked proteoglycan enrichment of the medial extracellular matrix. Analyses leveraging data from the Athero-Express study cohort indicated the relevance of CCN2 in established human lesions, as CCN2 correlated with SMC marker transcripts across 654 transcriptomically profiled carotid plaques. These findings were substantiated through in situ hybridization showing CCN2 expression predominantly in the fibrous cap.

CONCLUSION

This study identifies CCN2 as a major constituent of the normal artery wall, critical in regulating SMC differentiation and aorta integrity and possessing a protective role against atherosclerosis development. These findings underscore the need for further investigation into the potential effects of anti-CCN2-based therapies on the vasculature.

摘要

目的

细胞通讯网络因子2(CCN2)是一种与纤维化疾病相关的基质细胞蛋白,目前正在进行基于抗CCN2疗法的临床试验。通过发现CCN2在非病变动脉组织中大量表达,本研究旨在探讨CCN2在维持平滑肌细胞(SMC)表型和预防动脉粥样硬化中起关键作用这一假说。

方法与结果

利用全身性和SMC特异性Ccn2基因敲除小鼠模型证明,在正常血脂条件下,Ccn2基因缺失会导致SMC去分化、中膜增厚和主动脉伸长。在两种模型中诱导高脂血症均导致严重的主动脉畸形和动脉粥样硬化形成增加17倍。富含脂质的病变出现在通常因层流而免受动脉粥样硬化发展影响的血管部位,覆盖90%的主动脉并延伸至其他血管,包括冠状动脉。在早期时间点进行评估发现中膜脂质积累是病变起始事件。荧光标记的低密度脂蛋白注射后进行共聚焦显微镜检查显示,Ccn2基因敲除小鼠主动脉中膜层的低密度脂蛋白滞留增加,这可能归因于中膜细胞外基质中蛋白聚糖的显著富集。利用动脉粥样硬化表达研究队列的数据进行的分析表明CCN2在已形成的人类病变中的相关性,因为CCN2与654个经转录组分析的颈动脉斑块中的SMC标记转录本相关。这些发现通过原位杂交得到证实,原位杂交显示CCN2主要在纤维帽中表达。

结论

本研究确定CCN2是正常动脉壁的主要成分,对调节SMC分化和主动脉完整性至关重要,并对动脉粥样硬化发展具有保护作用。这些发现强调需要进一步研究基于抗CCN2疗法对脉管系统的潜在影响。

https://cdn.ncbi.nlm.nih.gov/pmc/blobs/7caa/11630017/94f7dbb35cdd/cvae174_ga.jpg

文献检索

告别复杂PubMed语法,用中文像聊天一样搜索,搜遍4000万医学文献。AI智能推荐,让科研检索更轻松。

立即免费搜索

文件翻译

保留排版,准确专业,支持PDF/Word/PPT等文件格式,支持 12+语言互译。

免费翻译文档

深度研究

AI帮你快速写综述,25分钟生成高质量综述,智能提取关键信息,辅助科研写作。

立即免费体验