Suppr超能文献

靶向Ropporin-1的T细胞受体工程化T细胞构成三阴性乳腺癌的安全有效治疗方法。

TCR-Engineered T Cells Directed against Ropporin-1 Constitute a Safe and Effective Treatment for Triple-Negative Breast Cancer.

作者信息

Kortleve Dian, Hammerl Dora, van Brakel Mandy, Wijers Rebecca, Roelofs Daphne, Kroese Kim, Timmermans Mieke M, Liao Chen-Yi, Huang Shaozhuo, Trapman-Jansen Anita, Foekens Renée, Michaux Justine, de Beijer Monique T A, Buschow Sonja I, Demmers Jeroen A A, Kok Marleen, Danen Erik H J, Bassani-Sternberg Michal, Martens John W M, Abbott Rachel J M, Debets Reno

机构信息

Laboratory of Tumor Immunology, Erasmus MC, Rotterdam, the Netherlands.

Department of Medical Oncology, Erasmus MC, Rotterdam, the Netherlands.

出版信息

Cancer Discov. 2024 Dec 2;14(12):2450-2470. doi: 10.1158/2159-8290.CD-24-0168.

Abstract

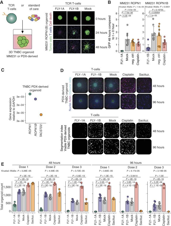
Triple-negative breast cancer (TNBC) has an urgent need for new therapies. We discovered Ropporin-1 (ROPN1) as a target to treat TNBC with T cells. ROPN1 showed high and homogenous expression in 90% of primary and metastatic TNBC but not in healthy tissues. Human leukocyte antigen-A2-binding peptides were detected via immunopeptidomics and predictions and used to retrieve T-cell receptors (TCR) from naïve repertoires. Following gene introduction into T cells and stringent selection, we retrieved a highly specific TCR directed against the epitope FLYTYIAKV that did not recognize noncognate epitopes from alternative source proteins. Notably, this TCR-mediated killing of three-dimensional (3D) tumoroids in vitro and tumor cells in vivo and outperformed standard-of-care drugs. Finally, the T-cell product expressing this TCR and manufactured using a clinical protocol fulfilled standard safety and efficacy assays. Collectively, we have identified and preclinically validated ROPN1 as a target and anti-ROPN1 TCR T cells as a treatment for the vast majority of patients with TNBC. Significance: Metastatic TNBC has a dismal prognosis. This study discovers Ropporin-1 as a target for T-cell therapy for most patients. The selected TCR is highly specific and sensitive in advanced models, and preclinical testing shows that the T-cell product expressing this TCR, manufactured according to good manufacturing practice, has favorable safety and potency.

摘要

三阴性乳腺癌(TNBC)迫切需要新的治疗方法。我们发现Ropporin-1(ROPN1)可作为用T细胞治疗TNBC的靶点。ROPN1在90%的原发性和转移性TNBC中呈高且均匀的表达,但在健康组织中不表达。通过免疫肽组学和预测检测到人白细胞抗原-A2结合肽,并用于从天然库中检索T细胞受体(TCR)。将基因导入T细胞并经过严格筛选后,我们获得了一种高度特异性的TCR,它针对表位FLYTYIAKV,不识别来自其他源蛋白的非同源表位。值得注意的是,这种TCR在体外介导对三维(3D)肿瘤类器官的杀伤以及在体内介导对肿瘤细胞的杀伤,并且优于标准治疗药物。最后,使用临床方案生产的表达这种TCR的T细胞产品通过了标准的安全性和有效性检测。总体而言,我们已将ROPN1鉴定为靶点并在临床前验证其有效性,同时将抗ROPN1 TCR T细胞作为绝大多数TNBC患者的一种治疗方法。意义:转移性TNBC预后不佳。本研究发现Ropporin-1可作为大多数患者T细胞治疗的靶点。所选的TCR在先进模型中具有高度特异性和敏感性,临床前测试表明,按照良好生产规范生产的表达这种TCR的T细胞产品具有良好的安全性和效力。

https://cdn.ncbi.nlm.nih.gov/pmc/blobs/5beb/11609630/9d4729c0963b/cd-24-0168fig1.jpg

文献检索

告别复杂PubMed语法,用中文像聊天一样搜索,搜遍4000万医学文献。AI智能推荐,让科研检索更轻松。

立即免费搜索

文件翻译

保留排版,准确专业,支持PDF/Word/PPT等文件格式,支持 12+语言互译。

免费翻译文档

深度研究

AI帮你快速写综述,25分钟生成高质量综述,智能提取关键信息,辅助科研写作。

立即免费体验