• 文献检索
  • 文档翻译
  • 深度研究
  • 学术资讯
  • Suppr Zotero 插件Zotero 插件
  • 邀请有礼
  • 套餐&价格
  • 历史记录
应用&插件
Suppr Zotero 插件Zotero 插件浏览器插件Mac 客户端Windows 客户端微信小程序
定价
高级版会员购买积分包购买API积分包
服务
文献检索文档翻译深度研究API 文档MCP 服务
关于我们
关于 Suppr公司介绍联系我们用户协议隐私条款
关注我们

Suppr 超能文献

核心技术专利:CN118964589B侵权必究
粤ICP备2023148730 号-1Suppr @ 2026

文献检索

告别复杂PubMed语法,用中文像聊天一样搜索,搜遍4000万医学文献。AI智能推荐,让科研检索更轻松。

立即免费搜索

文件翻译

保留排版,准确专业,支持PDF/Word/PPT等文件格式,支持 12+语言互译。

免费翻译文档

深度研究

AI帮你快速写综述,25分钟生成高质量综述,智能提取关键信息,辅助科研写作。

立即免费体验

替雷利珠单抗联合西妥昔单抗和伊立替康治疗难治性微卫星稳定和 RAS 野生型转移性结直肠癌的单臂 2 期研究。

Tislelizumab plus cetuximab and irinotecan in refractory microsatellite stable and RAS wild-type metastatic colorectal cancer: a single-arm phase 2 study.

机构信息

Department of Oncology, Zhongshan Hospital, Fudan University, 200032, Shanghai, China.

Cancer Center, Zhongshan Hospital, Fudan University, 200032, Shanghai, China.

出版信息

Nat Commun. 2024 Aug 23;15(1):7255. doi: 10.1038/s41467-024-51536-x.

DOI:10.1038/s41467-024-51536-x
PMID:39179622
原文链接:https://pmc.ncbi.nlm.nih.gov/articles/PMC11343749/
Abstract

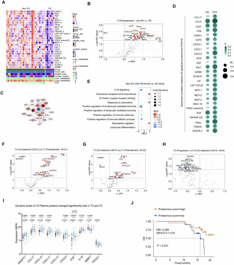
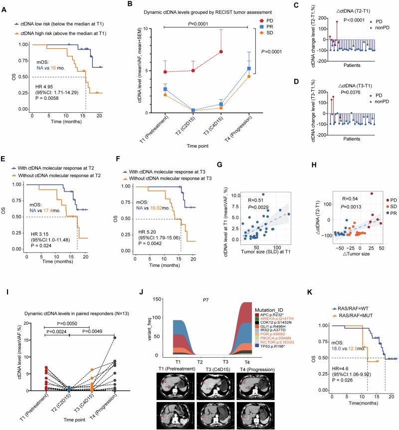
Immunotherapy confers little to no benefit in the treatment of microsatellite stable (MSS) metastatic colorectal cancer (mCRC). Mechanistic insights suggested that epidermal growth factor receptor (EGFR) antibody plus irinotecan might augment the tumor immune response in mCRC. Therefore, we conducted a proof-of-concept, single-arm, phase 2 study (ChiCTR identifier: ChiCTR2000035642) of a combination treatment regimen including tislelizumab (anti-PD-1), cetuximab (anti-EGFR) and irinotecan in 33 patients with MSS and RAS wild-type (WT) mCRC who were previously treated with ≥2 lines of therapy. The primary endpoint was met, with a confirmed objective response rate of 33%. As secondary endpoints, the disease control rate was 79%, and the median progression-free survival and overall survival were 7.3 and 17.4 months respectively. Among the 33 patients, 32 (97.0%) had treatment-related adverse events (AEs). Three (9.1%) reported grade ≥ 3 AEs, including rash (n = 1), neutropenia (n = 2). The post-hoc evaluation of dynamic circulating tumor DNA using next generation sequencing and the analysis of peripheral immune proteomics landscape using Olink revealed that lower variant allele frequency (VAF) at baseline, greater reduction in VAF on treatment, and a hot peripheral macroenvironment were associated with the treatment response independently. Our study showed the antitumor activity of tislelizumab, cetuximab, and irinotecan combination with a tolerable safety profile in previously treated MSS and RAS WT mCRC.

摘要

免疫疗法在治疗微卫星稳定(MSS)转移性结直肠癌(mCRC)方面几乎没有益处。机制研究表明,表皮生长因子受体(EGFR)抗体联合伊立替康可能增强 mCRC 的肿瘤免疫反应。因此,我们开展了一项概念验证、单臂、Ⅱ期研究(ChiCTR 标识符:ChiCTR2000035642),纳入了 33 例先前接受过≥2 线治疗的 MSS 和 RAS 野生型(WT)mCRC 患者,给予特瑞普利单抗(抗 PD-1)、西妥昔单抗(抗 EGFR)联合伊立替康的联合治疗方案。主要终点得到了满足,确认的客观缓解率为 33%。次要终点方面,疾病控制率为 79%,中位无进展生存期和总生存期分别为 7.3 个月和 17.4 个月。在 33 例患者中,有 32 例(97.0%)出现与治疗相关的不良事件(AE)。3 例(9.1%)报告了≥3 级的 AE,包括皮疹(n=1)、中性粒细胞减少(n=2)。采用下一代测序进行动态循环肿瘤 DNA 的事后评估,以及采用 Olink 分析外周免疫蛋白质组学图谱的结果显示,基线时较低的变异等位基因频率(VAF)、治疗时 VAF 的更大降幅、以及热的外周宏观环境与治疗反应独立相关。本研究显示,特瑞普利单抗、西妥昔单抗和伊立替康联合治疗方案在先前治疗过的 MSS 和 RAS WT mCRC 中具有抗肿瘤活性,且安全性可耐受。

https://cdn.ncbi.nlm.nih.gov/pmc/blobs/7537/11343749/1424dc868704/41467_2024_51536_Fig6_HTML.jpg
https://cdn.ncbi.nlm.nih.gov/pmc/blobs/7537/11343749/1973f5dda70f/41467_2024_51536_Fig1_HTML.jpg
https://cdn.ncbi.nlm.nih.gov/pmc/blobs/7537/11343749/8ad2cc32b5c3/41467_2024_51536_Fig2_HTML.jpg
https://cdn.ncbi.nlm.nih.gov/pmc/blobs/7537/11343749/95e5e0573c30/41467_2024_51536_Fig3_HTML.jpg
https://cdn.ncbi.nlm.nih.gov/pmc/blobs/7537/11343749/20eb5a4ccca1/41467_2024_51536_Fig4_HTML.jpg
https://cdn.ncbi.nlm.nih.gov/pmc/blobs/7537/11343749/dab5aeb45754/41467_2024_51536_Fig5_HTML.jpg
https://cdn.ncbi.nlm.nih.gov/pmc/blobs/7537/11343749/1424dc868704/41467_2024_51536_Fig6_HTML.jpg
https://cdn.ncbi.nlm.nih.gov/pmc/blobs/7537/11343749/1973f5dda70f/41467_2024_51536_Fig1_HTML.jpg
https://cdn.ncbi.nlm.nih.gov/pmc/blobs/7537/11343749/8ad2cc32b5c3/41467_2024_51536_Fig2_HTML.jpg
https://cdn.ncbi.nlm.nih.gov/pmc/blobs/7537/11343749/95e5e0573c30/41467_2024_51536_Fig3_HTML.jpg
https://cdn.ncbi.nlm.nih.gov/pmc/blobs/7537/11343749/20eb5a4ccca1/41467_2024_51536_Fig4_HTML.jpg
https://cdn.ncbi.nlm.nih.gov/pmc/blobs/7537/11343749/dab5aeb45754/41467_2024_51536_Fig5_HTML.jpg
https://cdn.ncbi.nlm.nih.gov/pmc/blobs/7537/11343749/1424dc868704/41467_2024_51536_Fig6_HTML.jpg

相似文献

1
Tislelizumab plus cetuximab and irinotecan in refractory microsatellite stable and RAS wild-type metastatic colorectal cancer: a single-arm phase 2 study.替雷利珠单抗联合西妥昔单抗和伊立替康治疗难治性微卫星稳定和 RAS 野生型转移性结直肠癌的单臂 2 期研究。
Nat Commun. 2024 Aug 23;15(1):7255. doi: 10.1038/s41467-024-51536-x.
2
Trastuzumab Plus Pertuzumab Versus Cetuximab Plus Irinotecan in Patients With Wild-Type, HER2-Positive, Metastatic Colorectal Cancer (S1613): A Randomized Phase II Trial.曲妥珠单抗联合帕妥珠单抗对比西妥昔单抗联合伊立替康治疗野生型、HER2阳性转移性结直肠癌患者(S1613):一项随机II期试验
J Clin Oncol. 2025 Apr 10;43(11):1348-1357. doi: 10.1200/JCO-24-01710. Epub 2025 Jan 6.
3
Biweekly cetuximab plus irinotecan as second-line chemotherapy for patients with irinotecan-refractory and KRAS wild-type metastatic colorectal cancer according to epidermal growth factor receptor expression status.根据表皮生长因子受体表达状态,对伊立替康耐药且 KRAS 野生型转移性结直肠癌患者进行每两周一次的西妥昔单抗联合伊立替康二线化疗。
Invest New Drugs. 2012 Aug;30(4):1607-13. doi: 10.1007/s10637-011-9703-8. Epub 2011 Jun 25.
4
Rechallenge for Patients With RAS and BRAF Wild-Type Metastatic Colorectal Cancer With Acquired Resistance to First-line Cetuximab and Irinotecan: A Phase 2 Single-Arm Clinical Trial.二线治疗接受过西妥昔单抗和伊立替康一线治疗的转移性结直肠癌患者:一项单臂、Ⅱ期临床研究。
JAMA Oncol. 2019 Mar 1;5(3):343-350. doi: 10.1001/jamaoncol.2018.5080.
5
Combining antivascular endothelial growth factor and anti-epidermal growth factor receptor antibodies: randomized phase II study of irinotecan and cetuximab with/without ramucirumab in second-line colorectal cancer (ECOG-ACRIN E7208).联合抗血管内皮生长因子和表皮生长因子受体抗体:在二线结直肠癌中伊立替康和西妥昔单抗联合/不联合雷莫芦单抗的随机 II 期研究(ECOG-ACRIN E7208)。
J Natl Cancer Inst. 2024 Sep 1;116(9):1487-1494. doi: 10.1093/jnci/djae114.
6
Modified FOLFOXIRI plus cetuximab versus bevacizumab in RAS wild-type metastatic colorectal cancer: a randomized phase II DEEPER trial.改良 FOLFOXIRI 联合西妥昔单抗对比贝伐珠单抗治疗 RAS 野生型转移性结直肠癌:一项随机 II 期 DEEPER 试验。
Nat Commun. 2024 Nov 25;15(1):10217. doi: 10.1038/s41467-024-54460-2.
7
Abituzumab combined with cetuximab plus irinotecan versus cetuximab plus irinotecan alone for patients with KRAS wild-type metastatic colorectal cancer: the randomised phase I/II POSEIDON trial.阿替珠单抗联合西妥昔单抗和伊立替康与西妥昔单抗和伊立替康单独用于 KRAS 野生型转移性结直肠癌患者:随机 I/II 期 POSEIDON 试验。
Ann Oncol. 2015 Jan;26(1):132-140. doi: 10.1093/annonc/mdu474. Epub 2014 Oct 15.
8
Extended RAS Analysis of the Phase III EPIC Trial: Irinotecan + Cetuximab Versus Irinotecan as Second-Line Treatment for Patients with Metastatic Colorectal Cancer.III 期 EPIC 试验的 RAS 扩展分析:西妥昔单抗联合伊立替康对比伊立替康二线治疗转移性结直肠癌患者。
Oncologist. 2021 Feb;26(2):e261-e269. doi: 10.1002/onco.13591. Epub 2020 Dec 14.
9
Cetuximab Rechallenge Plus Avelumab in Pretreated Patients With RAS Wild-type Metastatic Colorectal Cancer: The Phase 2 Single-Arm Clinical CAVE Trial.西妥昔单抗再挑战联合avelumab 治疗 RAS 野生型转移性结直肠癌预处理患者:单臂临床 CAVE 试验 2 期研究。
JAMA Oncol. 2021 Oct 1;7(10):1529-1535. doi: 10.1001/jamaoncol.2021.2915.
10
REMARRY and PURSUIT trials: liquid biopsy-guided rechallenge with anti-epidermal growth factor receptor (EGFR) therapy with panitumumab plus irinotecan for patients with plasma RAS wild-type metastatic colorectal cancer.REMARRY 和 PURSUIT 试验:针对血浆 RAS 野生型转移性结直肠癌患者,采用帕尼单抗联合伊立替康进行液体活检指导的抗表皮生长因子受体(EGFR)治疗的再挑战。
BMC Cancer. 2021 Jun 7;21(1):674. doi: 10.1186/s12885-021-08395-2.

引用本文的文献

1
Tislelizumab: Structural Innovations and Expanding Clinical Horizons in Next-Generation PD-1 Immunotherapy.替雷利珠单抗:下一代PD-1免疫疗法中的结构创新与临床视野拓展
Chronic Dis Transl Med. 2025 Aug 13;11(3):173-185. doi: 10.1002/cdt3.70017. eCollection 2025 Sep.
2
Combining Cetuximab and Immunotherapy for Treating MSS/pMMR Colorectal Cancer: Current Evidence and Challenges.西妥昔单抗联合免疫疗法治疗微卫星稳定/错配修复缺陷型结直肠癌:当前证据与挑战
Technol Cancer Res Treat. 2025 Jan-Dec;24:15330338251334209. doi: 10.1177/15330338251334209. Epub 2025 May 6.
3
Pembrolizumab versus bevacizumab plus modified FOLFOX6 in metastatic MSI-H/dMMR colorectal cancer: a multicenter retrospective study with CT evaluation.

本文引用的文献

1
Botensilimab plus balstilimab in relapsed/refractory microsatellite stable metastatic colorectal cancer: a phase 1 trial.博特西单抗联合巴替利单抗治疗复发/难治性微卫星稳定转移性结直肠癌:一项 1 期临床试验。
Nat Med. 2024 Sep;30(9):2558-2567. doi: 10.1038/s41591-024-03083-7. Epub 2024 Jun 13.
2
Lenvatinib Plus Pembrolizumab Versus Standard of Care for Previously Treated Metastatic Colorectal Cancer: Final Analysis of the Randomized, Open-Label, Phase III LEAP-017 Study.仑伐替尼联合帕博利珠单抗对比既往治疗的转移性结直肠癌标准治疗:LEAP-017 研究的随机、开放标签、III 期研究的最终分析。
J Clin Oncol. 2024 Aug 20;42(24):2918-2927. doi: 10.1200/JCO.23.02736. Epub 2024 Jun 4.
3
帕博利珠单抗对比贝伐单抗联合改良FOLFOX6治疗微卫星高度不稳定/错配修复缺陷转移性结直肠癌:一项采用CT评估的多中心回顾性研究
Front Oncol. 2025 Apr 4;15:1570457. doi: 10.3389/fonc.2025.1570457. eCollection 2025.
4
Value of ctDNA in surveillance of adjuvant chemosensitivity and regimen adjustment in stage III colon cancer: a protocol for phase II multicentre randomised controlled trial (REVISE trial).循环肿瘤DNA在Ⅲ期结肠癌辅助化疗敏感性监测及方案调整中的价值:一项Ⅱ期多中心随机对照试验方案(REVISE试验)
BMJ Open. 2025 Jan 2;15(1):e090394. doi: 10.1136/bmjopen-2024-090394.
5
Progress of Immune Checkpoint Inhibitors Therapy for pMMR/MSS Metastatic Colorectal Cancer.错配修复功能完整/微卫星稳定转移性结直肠癌免疫检查点抑制剂治疗的进展
Onco Targets Ther. 2024 Dec 24;17:1223-1253. doi: 10.2147/OTT.S500281. eCollection 2024.
China special issue on gastrointestinal tumors-Cetuximab retreatment plus camrelizumab and liposomal irinotecan in patients with RAS wild-type metastatic colorectal cancer: Cohort B of the phase II CRACK study.
中国胃肠道肿瘤特刊——西妥昔单抗再治疗联合卡瑞利珠单抗和伊立替康脂质体治疗 RAS 野生型转移性结直肠癌患者:CRACK 研究 II 期的队列 B。
Int J Cancer. 2023 Dec 1;153(11):1877-1884. doi: 10.1002/ijc.34531. Epub 2023 May 10.
4
Distinct Serum Immune Profiles Define the Spectrum of Acute and Chronic Pancreatitis From the Multicenter Prospective Evaluation of Chronic Pancreatitis for Epidemiologic and Translational Studies (PROCEED) Study.从多中心慢性胰腺炎的前瞻性评估用于流行病学和转化研究(PROCEED)研究中,明确的血清免疫谱定义了急性和慢性胰腺炎的范围。
Gastroenterology. 2023 Jul;165(1):173-186. doi: 10.1053/j.gastro.2023.03.236. Epub 2023 Apr 14.
5
A longitudinal circulating tumor DNA-based model associated with survival in metastatic non-small-cell lung cancer.基于循环肿瘤 DNA 的纵向模型与转移性非小细胞肺癌的生存相关。
Nat Med. 2023 Apr;29(4):859-868. doi: 10.1038/s41591-023-02226-6. Epub 2023 Mar 16.
6
Regorafenib, Ipilimumab, and Nivolumab for Patients With Microsatellite Stable Colorectal Cancer and Disease Progression With Prior Chemotherapy: A Phase 1 Nonrandomized Clinical Trial.regorafenib、ipilimumab 和 nivolumab 用于微卫星稳定型结直肠癌患者,以及既往化疗后疾病进展:一项 1 期非随机临床试验。
JAMA Oncol. 2023 May 1;9(5):627-634. doi: 10.1001/jamaoncol.2022.7845.
7
Immune response and barrier dysfunction-related proteomic signatures in preclinical phase of Crohn's disease highlight earliest events of pathogenesis.克罗恩病临床前期与免疫反应和屏障功能障碍相关的蛋白质组学特征凸显了发病机制的最早事件。
Gut. 2023 Aug;72(8):1462-1471. doi: 10.1136/gutjnl-2022-328421. Epub 2023 Feb 14.
8
Multiplex immune profiling reveals the role of serum immune proteomics in predicting response to preoperative chemotherapy of gastric cancer.多重免疫蛋白组学揭示了血清免疫蛋白质组学在预测胃癌术前化疗反应中的作用。
Cell Rep Med. 2023 Feb 21;4(2):100931. doi: 10.1016/j.xcrm.2023.100931. Epub 2023 Jan 31.
9
SN-38, an active metabolite of irinotecan, enhances anti-PD-1 treatment efficacy in head and neck squamous cell carcinoma.伊立替康的活性代谢物 SN-38 增强了抗 PD-1 治疗对头颈部鳞状细胞癌的疗效。
J Pathol. 2023 Apr;259(4):428-440. doi: 10.1002/path.6055. Epub 2023 Feb 24.
10
Rectal Cancer, Version 2.2022, NCCN Clinical Practice Guidelines in Oncology.《直肠癌(2022 年第 2 版)》,美国国家综合癌症网络(NCCN)肿瘤学临床实践指南。
J Natl Compr Canc Netw. 2022 Oct;20(10):1139-1167. doi: 10.6004/jnccn.2022.0051.