• 文献检索
  • 文档翻译
  • 深度研究
  • 学术资讯
  • Suppr Zotero 插件Zotero 插件
  • 邀请有礼
  • 套餐&价格
  • 历史记录
应用&插件
Suppr Zotero 插件Zotero 插件浏览器插件Mac 客户端Windows 客户端微信小程序
定价
高级版会员购买积分包购买API积分包
服务
文献检索文档翻译深度研究API 文档MCP 服务
关于我们
关于 Suppr公司介绍联系我们用户协议隐私条款
关注我们

Suppr 超能文献

核心技术专利:CN118964589B侵权必究
粤ICP备2023148730 号-1Suppr @ 2026

文献检索

告别复杂PubMed语法,用中文像聊天一样搜索,搜遍4000万医学文献。AI智能推荐,让科研检索更轻松。

立即免费搜索

文件翻译

保留排版,准确专业,支持PDF/Word/PPT等文件格式,支持 12+语言互译。

免费翻译文档

深度研究

AI帮你快速写综述,25分钟生成高质量综述,智能提取关键信息,辅助科研写作。

立即免费体验

ORF48 是卡波氏肉瘤相关疱疹病毒有效裂解复制所必需的。

ORF48 is required for optimal lytic replication of Kaposi's sarcoma-associated herpesvirus.

机构信息

Department of Molecular Genetics and Microbiology, College of Medicine, University of Florida, Gainesville, Florida, United States of America.

UF Health Cancer Center, Gainesville, Florida, United States of America.

出版信息

PLoS Pathog. 2024 Aug 26;20(8):e1012081. doi: 10.1371/journal.ppat.1012081. eCollection 2024 Aug.

DOI:10.1371/journal.ppat.1012081
PMID:39186813
原文链接:https://pmc.ncbi.nlm.nih.gov/articles/PMC11379392/
Abstract

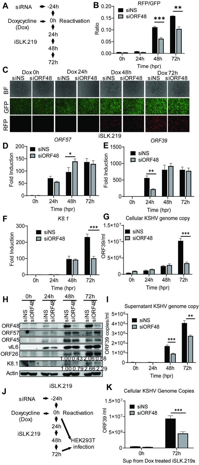
Kaposi's sarcoma-associated herpesvirus (KSHV) establishes persistent infection in the host by encoding a vast network of proteins that aid immune evasion. One of these targeted innate immunity pathways is the cGAS-STING pathway, which inhibits the reactivation of KSHV from latency. Previously, we identified multiple cGAS/STING inhibitors encoded by KSHV, suggesting that the counteractions of this pathway by viral proteins are critical for maintaining a successful KSHV life cycle. However, the detailed mechanisms of how these viral proteins block innate immunity and facilitate KSHV lytic replication remain largely unknown. In this study, we report that ORF48, a previously identified negative regulator of the cGAS/STING pathway, is required for optimal KSHV lytic replication. We used both siRNA and deletion-based systems to evaluate the importance of intact ORF48 in the KSHV lytic cycle. In both systems, loss of ORF48 resulted in defects in lytic gene transcription, lytic protein expression, viral genome replication and infectious virion production. ORF48 genome deletion caused more robust and global repression of the KSHV transcriptome, possibly due to the disruption of RTA promoter activity. Mechanistically, overexpressed ORF48 was found to colocalize and interact with endogenous STING in HEK293 cells. Endogenous ORF48 and STING interactions were also detected in reactivated iSLK.219 cells. Compared with the control cell line, HUVEC cells stably expressing ORF48 exhibited repressed STING-dependent innate immune signaling upon ISD or diABZI treatment. However, the loss of ORF48 in our iSLK-based lytic system failed to induce IFNβ production, suggesting a redundant role of ORF48 on STING signaling during the KSHV lytic phase. Thus, ORF48 is required for optimal KSHV lytic replication through additional mechanisms that need to be further explored.

摘要

卡波氏肉瘤相关疱疹病毒(KSHV)通过编码大量帮助免疫逃逸的蛋白质来在宿主中建立持续性感染。其中一条被靶向的先天免疫途径是 cGAS-STING 途径,它抑制潜伏状态下 KSHV 的重新激活。此前,我们鉴定了 KSHV 编码的多个 cGAS/STING 抑制剂,表明病毒蛋白对该途径的拮抗作用对于维持成功的 KSHV 生命周期至关重要。然而,这些病毒蛋白如何阻断先天免疫并促进 KSHV 裂解复制的详细机制在很大程度上仍然未知。在这项研究中,我们报告称,先前鉴定的 cGAS/STING 途径负调节剂 ORF48 是 KSHV 裂解复制的最佳需要。我们使用 siRNA 和缺失系统来评估完整 ORF48 在 KSHV 裂解周期中的重要性。在这两个系统中,ORF48 的缺失导致裂解基因转录、裂解蛋白表达、病毒基因组复制和感染性病毒粒子产生的缺陷。ORF48 基因组缺失导致 KSHV 转录组更强烈和更广泛的抑制,这可能是由于 RTA 启动子活性的破坏。从机制上讲,在 HEK293 细胞中发现过表达的 ORF48 与内源性 STING 共定位并相互作用。在重新激活的 iSLK.219 细胞中也检测到内源性 ORF48 和 STING 相互作用。与对照细胞系相比,稳定表达 ORF48 的 HUVEC 细胞在用 ISD 或 diABZI 处理后表现出抑制的 STING 依赖性先天免疫信号。然而,在我们基于 iSLK 的裂解系统中缺失 ORF48 未能诱导 IFNβ 的产生,这表明在 KSHV 裂解阶段,ORF48 在 STING 信号传导中具有冗余作用。因此,ORF48 通过需要进一步探索的其他机制来促进 KSHV 的最佳裂解复制。

https://cdn.ncbi.nlm.nih.gov/pmc/blobs/1a1c/11379392/04d6dbd6543a/ppat.1012081.g006.jpg
https://cdn.ncbi.nlm.nih.gov/pmc/blobs/1a1c/11379392/5f3b48b6cade/ppat.1012081.g001.jpg
https://cdn.ncbi.nlm.nih.gov/pmc/blobs/1a1c/11379392/8ce1fadfe8ec/ppat.1012081.g002.jpg
https://cdn.ncbi.nlm.nih.gov/pmc/blobs/1a1c/11379392/a6631fea3427/ppat.1012081.g003.jpg
https://cdn.ncbi.nlm.nih.gov/pmc/blobs/1a1c/11379392/751dab7a09f3/ppat.1012081.g004.jpg
https://cdn.ncbi.nlm.nih.gov/pmc/blobs/1a1c/11379392/d2fd5b41f0b3/ppat.1012081.g005.jpg
https://cdn.ncbi.nlm.nih.gov/pmc/blobs/1a1c/11379392/04d6dbd6543a/ppat.1012081.g006.jpg
https://cdn.ncbi.nlm.nih.gov/pmc/blobs/1a1c/11379392/5f3b48b6cade/ppat.1012081.g001.jpg
https://cdn.ncbi.nlm.nih.gov/pmc/blobs/1a1c/11379392/8ce1fadfe8ec/ppat.1012081.g002.jpg
https://cdn.ncbi.nlm.nih.gov/pmc/blobs/1a1c/11379392/a6631fea3427/ppat.1012081.g003.jpg
https://cdn.ncbi.nlm.nih.gov/pmc/blobs/1a1c/11379392/751dab7a09f3/ppat.1012081.g004.jpg
https://cdn.ncbi.nlm.nih.gov/pmc/blobs/1a1c/11379392/d2fd5b41f0b3/ppat.1012081.g005.jpg
https://cdn.ncbi.nlm.nih.gov/pmc/blobs/1a1c/11379392/04d6dbd6543a/ppat.1012081.g006.jpg

相似文献

1
ORF48 is required for optimal lytic replication of Kaposi's sarcoma-associated herpesvirus.ORF48 是卡波氏肉瘤相关疱疹病毒有效裂解复制所必需的。
PLoS Pathog. 2024 Aug 26;20(8):e1012081. doi: 10.1371/journal.ppat.1012081. eCollection 2024 Aug.
2
ORF48 is required for optimal lytic replication of Kaposi's Sarcoma-Associated Herpesvirus.卡波西肉瘤相关疱疹病毒的最佳裂解复制需要ORF48。
bioRxiv. 2024 Feb 29:2024.02.29.582672. doi: 10.1101/2024.02.29.582672.
3
ARID3B: a Novel Regulator of the Kaposi's Sarcoma-Associated Herpesvirus Lytic Cycle.ARID3B:卡波西肉瘤相关疱疹病毒裂解周期的新型调节因子
J Virol. 2016 Sep 29;90(20):9543-55. doi: 10.1128/JVI.03262-15. Print 2016 Oct 15.
4
The DNase Activity of Kaposi's Sarcoma-Associated Herpesvirus SOX Protein Serves an Important Role in Viral Genome Processing during Lytic Replication.卡波西肉瘤相关疱疹病毒 SOX 蛋白的 DNA 酶活性在裂解复制过程中对病毒基因组加工起着重要作用。
J Virol. 2019 Apr 3;93(8). doi: 10.1128/JVI.01983-18. Print 2019 Apr 15.
5
Complex Interactions between Cohesin and CTCF in Regulation of Kaposi's Sarcoma-Associated Herpesvirus Lytic Transcription.着丝粒蛋白与 CTCF 之间的复杂相互作用在调节卡波西肉瘤相关疱疹病毒裂解转录中的作用。
J Virol. 2020 Jan 6;94(2). doi: 10.1128/JVI.01279-19.
6
Sirtuin 6 Attenuates Kaposi's Sarcoma-Associated Herpesvirus Reactivation by Suppressing Ori-Lyt Activity and Expression of RTA.Sirtuin 6 通过抑制 Ori-Lyt 活性和 RTA 的表达来减轻卡波西肉瘤相关疱疹病毒的再激活。
J Virol. 2019 Mar 21;93(7). doi: 10.1128/JVI.02200-18. Print 2019 Apr 1.
7
Kaposi's Sarcoma-Associated Herpesvirus Lytic Replication Interferes with mTORC1 Regulation of Autophagy and Viral Protein Synthesis.卡波西肉瘤相关疱疹病毒裂解复制干扰 mTORC1 对自噬和病毒蛋白合成的调节。
J Virol. 2019 Oct 15;93(21). doi: 10.1128/JVI.00854-19. Print 2019 Nov 1.
8
Expression and Subcellular Localization of the Kaposi's Sarcoma-Associated Herpesvirus K15P Protein during Latency and Lytic Reactivation in Primary Effusion Lymphoma Cells.卡波西肉瘤相关疱疹病毒K15P蛋白在原发性渗出性淋巴瘤细胞潜伏和裂解再激活过程中的表达及亚细胞定位
J Virol. 2017 Oct 13;91(21). doi: 10.1128/JVI.01370-17. Print 2017 Nov 1.
9
Activation of Kaposi's sarcoma-associated herpesvirus (KSHV) by inhibitors of class III histone deacetylases: identification of sirtuin 1 as a regulator of the KSHV life cycle.III 类组蛋白去乙酰化酶抑制剂对卡波氏肉瘤相关疱疹病毒(KSHV)的激活:沉默调节蛋白 1 作为 KSHV 生命周期的调节剂的鉴定。
J Virol. 2014 Jun;88(11):6355-67. doi: 10.1128/JVI.00219-14. Epub 2014 Mar 26.
10
The Kaposi's sarcoma-associated herpesvirus (KSHV) non-structural membrane protein K15 is required for viral lytic replication and may represent a therapeutic target.卡波西肉瘤相关疱疹病毒(KSHV)的非结构膜蛋白K15是病毒裂解复制所必需的,可能是一个治疗靶点。
PLoS Pathog. 2017 Sep 22;13(9):e1006639. doi: 10.1371/journal.ppat.1006639. eCollection 2017 Sep.

本文引用的文献

1
KSHV RTA utilizes the host E3 ubiquitin ligase complex RNF20/40 to drive lytic reactivation.KSHV RTA 通过利用宿主 E3 泛素连接酶复合物 RNF20/40 来驱动裂解性再激活。
J Virol. 2023 Nov 30;97(11):e0138923. doi: 10.1128/jvi.01389-23. Epub 2023 Oct 27.
2
Today's Kaposi sarcoma is not the same as it was 40 years ago, or is it?如今的卡波西肉瘤与 40 年前已大不相同,不是吗?
J Med Virol. 2023 May;95(5):e28773. doi: 10.1002/jmv.28773.
3
PPM1G restricts innate immune signaling mediated by STING and MAVS and is hijacked by KSHV for immune evasion.
PPM1G 限制由 STING 和 MAVS 介导的先天免疫信号转导,并且被 KSHV 劫持用于免疫逃避。
Sci Adv. 2020 Nov 20;6(47). doi: 10.1126/sciadv.abd0276. Print 2020 Nov.
4
Regulation of KSHV Latency and Lytic Reactivation.调控卡波氏肉瘤相关疱疹病毒潜伏和裂解性再激活。
Viruses. 2020 Sep 17;12(9):1034. doi: 10.3390/v12091034.
5
PPP6C Negatively Regulates STING-Dependent Innate Immune Responses.PPP6C 负调控 STING 依赖性固有免疫应答。
mBio. 2020 Aug 4;11(4):e01728-20. doi: 10.1128/mBio.01728-20.
6
KSHV: Immune Modulation and Immunotherapy.卡波西肉瘤相关疱疹病毒:免疫调节与免疫治疗。
Front Immunol. 2020 Feb 7;10:3084. doi: 10.3389/fimmu.2019.03084. eCollection 2019.
7
STING signaling and host defense against microbial infection.STING 信号转导与宿主微生物感染防御
Exp Mol Med. 2019 Dec 11;51(12):1-10. doi: 10.1038/s12276-019-0333-0.
8
Kaposi's Sarcoma-Associated Herpesvirus Viral Interleukin-6 Signaling Upregulates Integrin β3 Levels and Is Dependent on STAT3.卡波西肉瘤相关疱疹病毒病毒白细胞介素 6 信号上调整合素 β3 水平,并依赖于 STAT3。
J Virol. 2020 Feb 14;94(5). doi: 10.1128/JVI.01384-19.
9
KSHV inhibits stress granule formation by viral ORF57 blocking PKR activation.卡波西肉瘤相关疱疹病毒通过病毒开放阅读框57阻断蛋白激酶R的激活来抑制应激颗粒的形成。
PLoS Pathog. 2017 Oct 30;13(10):e1006677. doi: 10.1371/journal.ppat.1006677. eCollection 2017 Oct.
10
Reactivation and Lytic Replication of Kaposi's Sarcoma-Associated Herpesvirus: An Update.卡波西肉瘤相关疱疹病毒的再激活与裂解性复制:最新进展
Front Microbiol. 2017 Apr 20;8:613. doi: 10.3389/fmicb.2017.00613. eCollection 2017.