• 文献检索
  • 文档翻译
  • 深度研究
  • 学术资讯
  • Suppr Zotero 插件Zotero 插件
  • 邀请有礼
  • 套餐&价格
  • 历史记录
应用&插件
Suppr Zotero 插件Zotero 插件浏览器插件Mac 客户端Windows 客户端微信小程序
定价
高级版会员购买积分包购买API积分包
服务
文献检索文档翻译深度研究API 文档MCP 服务
关于我们
关于 Suppr公司介绍联系我们用户协议隐私条款
关注我们

Suppr 超能文献

核心技术专利:CN118964589B侵权必究
粤ICP备2023148730 号-1Suppr @ 2026

文献检索

告别复杂PubMed语法,用中文像聊天一样搜索,搜遍4000万医学文献。AI智能推荐,让科研检索更轻松。

立即免费搜索

文件翻译

保留排版,准确专业,支持PDF/Word/PPT等文件格式,支持 12+语言互译。

免费翻译文档

深度研究

AI帮你快速写综述,25分钟生成高质量综述,智能提取关键信息,辅助科研写作。

立即免费体验

内皮自噬功能受损通过铁死亡和NLRP3炎性小体信号通路加速肾衰老,并破坏内皮屏障。

The Impairment of Endothelial Autophagy Accelerates Renal Senescence by Ferroptosis and NLRP3 Inflammasome Signaling Pathways with the Disruption of Endothelial Barrier.

作者信息

Kim Jin Won, Nam Sun Ah, Koh Eun-Sil, Kim Hyung Wook, Kim Sua, Woo Jin Ju, Kim Yong Kyun

机构信息

Department of Cell Death Disease Research Center, College of Medicine, The Catholic University of Korea, Seoul 06591, Republic of Korea.

Department of Internal Medicine, College of Medicine, The Catholic University of Korea, Seoul 06591, Republic of Korea.

出版信息

Antioxidants (Basel). 2024 Jul 23;13(8):886. doi: 10.3390/antiox13080886.

DOI:10.3390/antiox13080886
PMID:39199133
原文链接:https://pmc.ncbi.nlm.nih.gov/articles/PMC11351978/
Abstract

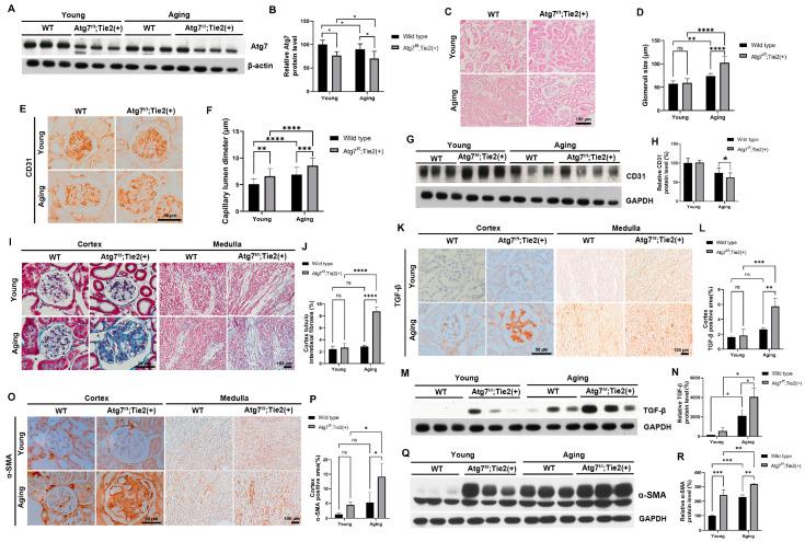
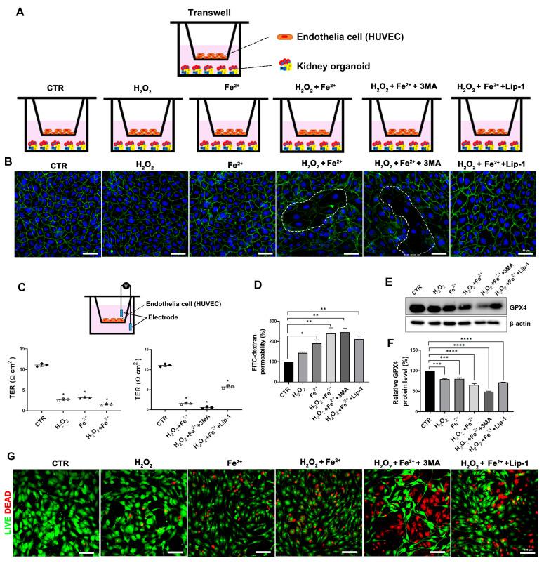
Autophagy is a cellular process that degrades damaged cytoplasmic components and regulates cell death. The homeostasis of endothelial cells (ECs) is crucial for the preservation of glomerular structure and function in aging. Here, we investigated the precise mechanisms of endothelial autophagy in renal aging. The genetic deletion of Atg7 in the ECs of Atg7;Tie2-Cre mice accelerated aging-related glomerulopathy and tubulointerstitial fibrosis. The EC-specific Atg7 deletion in aging mice induced the detachment of EC with the disruption of glomerular basement membrane (GBM) assembly and increased podocyte loss resulting in microalbuminuria. A Transwell co-culture system of ECs and kidney organoids showed that the iron and oxidative stress induce the disruption of the endothelial barrier and increase vascular permeability, which was accelerated by the inhibition of autophagy. This resulted in the leakage of iron through the endothelial barrier into kidney organoids and increased oxidative stress, which led to ferroptotic cell death. The ferritin accumulation was increased in the kidneys of the EC-specific Atg7-deficient aging mice and upregulated the NLRP3 inflammasome signaling pathway. The pharmacologic inhibition of ferroptosis with liproxstatin-1 recovered the disrupted endothelial barrier and reversed the decreased expression of GPX4, as well as NLRP3 and IL-1β, in endothelial autophagy-deficient aged mice, which attenuated aging-related renal injury including the apoptosis of renal cells, abnormal structures of GBM, and tubulointerstitial fibrosis. Our data showed that endothelial autophagy is essential for the maintenance of the endothelial barrier during renal aging and the impairment of endothelial autophagy accelerates renal senescence by ferroptosis and NLRP3 inflammasome signaling pathways. These processes may be attractive therapeutic targets to reduce cellular injury from renal aging.

摘要

自噬是一种细胞过程,可降解受损的细胞质成分并调节细胞死亡。内皮细胞(ECs)的稳态对于衰老过程中肾小球结构和功能的维持至关重要。在此,我们研究了肾脏衰老过程中内皮自噬的精确机制。Atg7;Tie2-Cre小鼠内皮细胞中Atg7的基因缺失加速了衰老相关的肾小球病和肾小管间质纤维化。衰老小鼠中内皮细胞特异性Atg7缺失导致内皮细胞脱离,肾小球基底膜(GBM)组装破坏,足细胞丢失增加,导致微量白蛋白尿。内皮细胞与肾脏类器官的Transwell共培养系统表明,铁和氧化应激诱导内皮屏障破坏并增加血管通透性,自噬抑制会加速这种情况。这导致铁通过内皮屏障泄漏到肾脏类器官中并增加氧化应激,从而导致铁死亡细胞死亡。内皮细胞特异性Atg7缺陷衰老小鼠的肾脏中铁蛋白积累增加,并上调了NLRP3炎性小体信号通路。用liproxstatin-1对铁死亡进行药理抑制可恢复内皮屏障破坏,并逆转内皮自噬缺陷老年小鼠中GPX4、NLRP3和IL-1β表达的降低,减轻衰老相关的肾脏损伤,包括肾细胞凋亡、GBM结构异常和肾小管间质纤维化。我们的数据表明,内皮自噬对于肾脏衰老过程中内皮屏障的维持至关重要,内皮自噬受损通过铁死亡和NLRP3炎性小体信号通路加速肾脏衰老。这些过程可能是减少肾脏衰老细胞损伤的有吸引力的治疗靶点。

https://cdn.ncbi.nlm.nih.gov/pmc/blobs/aa9b/11351978/a15290a038ca/antioxidants-13-00886-g008.jpg
https://cdn.ncbi.nlm.nih.gov/pmc/blobs/aa9b/11351978/1cda23135c0d/antioxidants-13-00886-g001.jpg
https://cdn.ncbi.nlm.nih.gov/pmc/blobs/aa9b/11351978/32df4a1e2eef/antioxidants-13-00886-g002.jpg
https://cdn.ncbi.nlm.nih.gov/pmc/blobs/aa9b/11351978/41bf39d5d3b1/antioxidants-13-00886-g003.jpg
https://cdn.ncbi.nlm.nih.gov/pmc/blobs/aa9b/11351978/4b81bcb611cf/antioxidants-13-00886-g004.jpg
https://cdn.ncbi.nlm.nih.gov/pmc/blobs/aa9b/11351978/4416233cd44e/antioxidants-13-00886-g005.jpg
https://cdn.ncbi.nlm.nih.gov/pmc/blobs/aa9b/11351978/c4c5149c58b3/antioxidants-13-00886-g006.jpg
https://cdn.ncbi.nlm.nih.gov/pmc/blobs/aa9b/11351978/7ec71bedc768/antioxidants-13-00886-g007.jpg
https://cdn.ncbi.nlm.nih.gov/pmc/blobs/aa9b/11351978/a15290a038ca/antioxidants-13-00886-g008.jpg
https://cdn.ncbi.nlm.nih.gov/pmc/blobs/aa9b/11351978/1cda23135c0d/antioxidants-13-00886-g001.jpg
https://cdn.ncbi.nlm.nih.gov/pmc/blobs/aa9b/11351978/32df4a1e2eef/antioxidants-13-00886-g002.jpg
https://cdn.ncbi.nlm.nih.gov/pmc/blobs/aa9b/11351978/41bf39d5d3b1/antioxidants-13-00886-g003.jpg
https://cdn.ncbi.nlm.nih.gov/pmc/blobs/aa9b/11351978/4b81bcb611cf/antioxidants-13-00886-g004.jpg
https://cdn.ncbi.nlm.nih.gov/pmc/blobs/aa9b/11351978/4416233cd44e/antioxidants-13-00886-g005.jpg
https://cdn.ncbi.nlm.nih.gov/pmc/blobs/aa9b/11351978/c4c5149c58b3/antioxidants-13-00886-g006.jpg
https://cdn.ncbi.nlm.nih.gov/pmc/blobs/aa9b/11351978/7ec71bedc768/antioxidants-13-00886-g007.jpg
https://cdn.ncbi.nlm.nih.gov/pmc/blobs/aa9b/11351978/a15290a038ca/antioxidants-13-00886-g008.jpg

相似文献

1
The Impairment of Endothelial Autophagy Accelerates Renal Senescence by Ferroptosis and NLRP3 Inflammasome Signaling Pathways with the Disruption of Endothelial Barrier.内皮自噬功能受损通过铁死亡和NLRP3炎性小体信号通路加速肾衰老,并破坏内皮屏障。
Antioxidants (Basel). 2024 Jul 23;13(8):886. doi: 10.3390/antiox13080886.
2
Autophagy in FOXD1 stroma-derived cells regulates renal fibrosis through TGF-β and NLRP3 inflammasome pathway.FOXD1 基质细胞中的自噬通过 TGF-β 和 NLRP3 炎性小体途径调节肾纤维化。
Biochem Biophys Res Commun. 2019 Jan 15;508(3):965-972. doi: 10.1016/j.bbrc.2018.11.090. Epub 2018 Dec 10.
3
Autophagy attenuates tubulointerstital fibrosis through regulating transforming growth factor-β and NLRP3 inflammasome signaling pathway.自噬通过调节转化生长因子-β和 NLRP3 炎性小体信号通路减轻肾小管间质纤维化。
Cell Death Dis. 2019 Jan 28;10(2):78. doi: 10.1038/s41419-019-1356-0.
4
Autophagy Deficiency in Renal Proximal Tubular Cells Leads to an Increase in Cellular Injury and Apoptosis under Normal Fed Conditions.正常进食条件下,近端肾小管细胞自噬缺陷导致细胞损伤和凋亡增加。
Int J Mol Sci. 2019 Dec 25;21(1):155. doi: 10.3390/ijms21010155.
5
Metformin alleviates hyperglycemia-induced endothelial impairment by downregulating autophagy via the Hedgehog pathway.二甲双胍通过 Hedgehog 通路下调自噬来缓解高血糖引起的内皮损伤。
Autophagy. 2019 May;15(5):843-870. doi: 10.1080/15548627.2019.1569913. Epub 2019 Jan 27.
6
Purple sweet potato color attenuated NLRP3 inflammasome by inducing autophagy to delay endothelial senescence.紫薯花色苷通过诱导自噬来减弱 NLRP3 炎性小体从而延缓血管内皮衰老。
J Cell Physiol. 2019 May;234(5):5926-5939. doi: 10.1002/jcp.28003. Epub 2018 Dec 26.
7
Hypoxic human proximal tubular epithelial cells undergo ferroptosis and elicit an NLRP3 inflammasome response in CD1c dendritic cells.缺氧的人近端肾小管上皮细胞发生铁死亡,并在树突状细胞 CD1c 中引发 NLRP3 炎性体反应。
Cell Death Dis. 2022 Aug 27;13(8):739. doi: 10.1038/s41419-022-05191-z.
8
Induction of Autophagy by Pterostilbene Contributes to the Prevention of Renal Fibrosis via Attenuating NLRP3 Inflammasome Activation and Epithelial-Mesenchymal Transition.紫檀芪诱导自噬通过减弱NLRP3炎性小体激活和上皮-间质转化有助于预防肾纤维化。
Front Cell Dev Biol. 2020 Jun 3;8:436. doi: 10.3389/fcell.2020.00436. eCollection 2020.
9
Complanatoside A targeting NOX4 blocks renal fibrosis in diabetic mice by suppressing NLRP3 inflammasome activation and autophagy.靶向NOX4的Complanatoside A通过抑制NLRP3炎性小体激活和自噬来阻断糖尿病小鼠的肾纤维化。
Phytomedicine. 2022 Sep;104:154310. doi: 10.1016/j.phymed.2022.154310. Epub 2022 Jul 5.
10
Autophagy gene Atg7 regulates the development of radiation-induced skin injury and fibrosis of skin.自噬基因 Atg7 调控放射性皮肤损伤和纤维化的发生发展。
Skin Res Technol. 2023 Jun;29(6):e13337. doi: 10.1111/srt.13337.

引用本文的文献

1
Mechanisms of NLRP3 inflammasome in chronic kidney disease and the effects of traditional Chinese medicines.NLRP3炎性小体在慢性肾脏病中的作用机制及中药的影响
Ren Fail. 2025 Dec;47(1):2538798. doi: 10.1080/0886022X.2025.2538798. Epub 2025 Aug 21.
2
Ferroptosis and renal fibrosis: mechanistic insights and emerging therapeutic targets.铁死亡与肾纤维化:机制洞察与新兴治疗靶点
Ren Fail. 2025 Dec;47(1):2498629. doi: 10.1080/0886022X.2025.2498629. Epub 2025 May 6.
3
Impact of adherence to the Mediterranean diet on stroke risk.

本文引用的文献

1
Trends in clinical outcomes of older hemodialysis patients: data from the 2023 Korean Renal Data System (KORDS).老年血液透析患者的临床结局趋势:来自2023年韩国肾脏数据系统(KORDS)的数据。
Kidney Res Clin Pract. 2024 May;43(3):263-273. doi: 10.23876/j.krcp.23.267. Epub 2024 May 28.
2
Association of Albuminuria With Chronic Kidney Disease Progression in Persons With Chronic Kidney Disease and Normoalbuminuria : A Cohort Study.白蛋白尿与慢性肾脏病和正常白蛋白尿患者慢性肾脏病进展的关系:一项队列研究。
Ann Intern Med. 2024 Apr;177(4):467-475. doi: 10.7326/M23-2814. Epub 2024 Apr 2.
3
Insights on E1-like enzyme ATG7: functional regulation and relationships with aging-related diseases.
坚持地中海饮食对中风风险的影响。
Geroscience. 2025 Jan 7. doi: 10.1007/s11357-024-01491-8.
E1 样酶 ATG7 的作用机制及其与衰老相关疾病的关系研究进展。
Commun Biol. 2024 Mar 29;7(1):382. doi: 10.1038/s42003-024-06080-1.
4
Crosstalk mechanisms between glomerular endothelial cells and podocytes in renal diseases and kidney transplantation.肾脏疾病和肾移植中肾小球内皮细胞与足细胞之间的串扰机制
Kidney Res Clin Pract. 2024 Jan;43(1):47-62. doi: 10.23876/j.krcp.23.071. Epub 2023 Dec 8.
5
Autophagy and kidney aging.自噬与肾脏衰老。
Prog Biophys Mol Biol. 2023 May;179:10-15. doi: 10.1016/j.pbiomolbio.2023.02.005. Epub 2023 Feb 26.
6
Deep learning predicts the differentiation of kidney organoids derived from human induced pluripotent stem cells.深度学习预测源自人类诱导多能干细胞的肾类器官的分化。
Kidney Res Clin Pract. 2023 Jan;42(1):75-85. doi: 10.23876/j.krcp.22.017. Epub 2022 Sep 8.
7
Healthy aging and chronic kidney disease.健康老龄化与慢性肾脏病
Kidney Res Clin Pract. 2022 Nov;41(6):644-656. doi: 10.23876/j.krcp.22.112. Epub 2022 Oct 25.
8
Emerging roles of ATG7 in human health and disease.ATG7 在人类健康和疾病中的新兴作用。
EMBO Mol Med. 2021 Dec 7;13(12):e14824. doi: 10.15252/emmm.202114824. Epub 2021 Nov 2.
9
Implication of ferroptosis in aging.铁死亡在衰老中的意义。
Cell Death Discov. 2021 Jun 28;7(1):149. doi: 10.1038/s41420-021-00553-6.
10
Developmental Consequences of Defective ATG7-Mediated Autophagy in Humans.人类 ATG7 介导的自噬缺陷的发育后果。
N Engl J Med. 2021 Jun 24;384(25):2406-2417. doi: 10.1056/NEJMoa1915722.