• 文献检索
  • 文档翻译
  • 深度研究
  • 学术资讯
  • Suppr Zotero 插件Zotero 插件
  • 邀请有礼
  • 套餐&价格
  • 历史记录
应用&插件
Suppr Zotero 插件Zotero 插件浏览器插件Mac 客户端Windows 客户端微信小程序
定价
高级版会员购买积分包购买API积分包
服务
文献检索文档翻译深度研究API 文档MCP 服务
关于我们
关于 Suppr公司介绍联系我们用户协议隐私条款
关注我们

Suppr 超能文献

核心技术专利:CN118964589B侵权必究
粤ICP备2023148730 号-1Suppr @ 2026

文献检索

告别复杂PubMed语法,用中文像聊天一样搜索,搜遍4000万医学文献。AI智能推荐,让科研检索更轻松。

立即免费搜索

文件翻译

保留排版,准确专业,支持PDF/Word/PPT等文件格式,支持 12+语言互译。

免费翻译文档

深度研究

AI帮你快速写综述,25分钟生成高质量综述,智能提取关键信息,辅助科研写作。

立即免费体验

RNA 监测因子 SMG5 对小鼠胚胎干细胞分化至关重要。

RNA Surveillance Factor SMG5 Is Essential for Mouse Embryonic Stem Cell Differentiation.

机构信息

State Key Laboratory of Microbial Technology, Shandong University, Qingdao Campus, Qingdao 266237, China.

School of Basic Medical Sciences, Hangzhou Normal University, Hangzhou 311121, China.

出版信息

Biomolecules. 2024 Aug 17;14(8):1023. doi: 10.3390/biom14081023.

DOI:10.3390/biom14081023
PMID:39199410
原文链接:https://pmc.ncbi.nlm.nih.gov/articles/PMC11352633/
Abstract

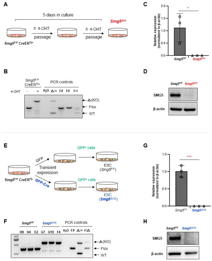
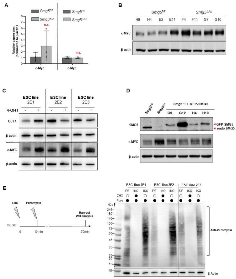
Nonsense-mediated mRNA decay (NMD) is a highly conserved post-transcriptional gene expression regulatory mechanism in eukaryotic cells. NMD eliminates aberrant mRNAs with premature termination codons to surveil transcriptome integrity. Furthermore, NMD fine-tunes gene expression by destabilizing RNAs with specific NMD features. Thus, by controlling the quality and quantity of the transcriptome, NMD plays a vital role in mammalian development, stress response, and tumorigenesis. Deficiencies of NMD factors result in early embryonic lethality, while the underlying mechanisms are poorly understood. SMG5 is a key NMD factor. In this study, we generated an conditional knockout mouse model and found that -null results in early embryonic lethality before E13.5. Furthermore, we produced multiple lines of knockout mouse embryonic stem cells (mESCs) and found that the deletion of in mESCs does not compromise cell viability. -null delays differentiation of mESCs. Mechanistically, our study reveals that the c-MYC protein, but not mRNA, is upregulated in SMG5-deficient mESCs. The overproduction of c-MYC protein could be caused by enhanced protein synthesis upon SMG5 loss. Furthermore, SMG5-null results in dysregulation of alternative splicing on multiple stem cell differentiation regulators. Overall, our findings underscore the importance of SMG5-NMD in regulating mESC cell-state transition.

摘要

无意义介导的 mRNA 降解(NMD)是真核细胞中一种高度保守的转录后基因表达调控机制。NMD 消除具有提前终止密码子的异常 mRNA,以监测转录组的完整性。此外,NMD 通过使具有特定 NMD 特征的 RNA 不稳定来精细调节基因表达。因此,通过控制转录组的质量和数量,NMD 在哺乳动物发育、应激反应和肿瘤发生中发挥着至关重要的作用。NMD 因子的缺乏会导致早期胚胎致死,但其潜在机制尚不清楚。SMG5 是一种关键的 NMD 因子。在这项研究中,我们生成了一个条件性敲除小鼠模型,发现 -/-导致 E13.5 之前的早期胚胎致死。此外,我们产生了多条 -/- 敲除小鼠胚胎干细胞(mESCs),并发现 mESCs 中 -/-并不影响细胞活力。-/- 延迟 mESCs 的分化。从机制上讲,我们的研究揭示了在 SMG5 缺陷型 mESCs 中,c-MYC 蛋白而不是 -/-mRNA 上调。SMG5 缺失后,c-MYC 蛋白的过度产生可能是由于蛋白质合成增强所致。此外,SMG5-/-导致多个干细胞分化调节剂的可变剪接失调。总的来说,我们的研究结果强调了 SMG5-NMD 在调节 mESC 细胞状态转变中的重要性。

https://cdn.ncbi.nlm.nih.gov/pmc/blobs/0162/11352633/c474af0a903c/biomolecules-14-01023-g007.jpg
https://cdn.ncbi.nlm.nih.gov/pmc/blobs/0162/11352633/273ce98b04f6/biomolecules-14-01023-g001.jpg
https://cdn.ncbi.nlm.nih.gov/pmc/blobs/0162/11352633/26b7e5acb222/biomolecules-14-01023-g002.jpg
https://cdn.ncbi.nlm.nih.gov/pmc/blobs/0162/11352633/aaba4c5410d2/biomolecules-14-01023-g003.jpg
https://cdn.ncbi.nlm.nih.gov/pmc/blobs/0162/11352633/fbedac805f02/biomolecules-14-01023-g004.jpg
https://cdn.ncbi.nlm.nih.gov/pmc/blobs/0162/11352633/dd2de2c3d826/biomolecules-14-01023-g005.jpg
https://cdn.ncbi.nlm.nih.gov/pmc/blobs/0162/11352633/7bdf4c27f97d/biomolecules-14-01023-g006.jpg
https://cdn.ncbi.nlm.nih.gov/pmc/blobs/0162/11352633/c474af0a903c/biomolecules-14-01023-g007.jpg
https://cdn.ncbi.nlm.nih.gov/pmc/blobs/0162/11352633/273ce98b04f6/biomolecules-14-01023-g001.jpg
https://cdn.ncbi.nlm.nih.gov/pmc/blobs/0162/11352633/26b7e5acb222/biomolecules-14-01023-g002.jpg
https://cdn.ncbi.nlm.nih.gov/pmc/blobs/0162/11352633/aaba4c5410d2/biomolecules-14-01023-g003.jpg
https://cdn.ncbi.nlm.nih.gov/pmc/blobs/0162/11352633/fbedac805f02/biomolecules-14-01023-g004.jpg
https://cdn.ncbi.nlm.nih.gov/pmc/blobs/0162/11352633/dd2de2c3d826/biomolecules-14-01023-g005.jpg
https://cdn.ncbi.nlm.nih.gov/pmc/blobs/0162/11352633/7bdf4c27f97d/biomolecules-14-01023-g006.jpg
https://cdn.ncbi.nlm.nih.gov/pmc/blobs/0162/11352633/c474af0a903c/biomolecules-14-01023-g007.jpg

相似文献

1
RNA Surveillance Factor SMG5 Is Essential for Mouse Embryonic Stem Cell Differentiation.RNA 监测因子 SMG5 对小鼠胚胎干细胞分化至关重要。
Biomolecules. 2024 Aug 17;14(8):1023. doi: 10.3390/biom14081023.
2
Dissecting the functions of SMG5, SMG7, and PNRC2 in nonsense-mediated mRNA decay of human cells.解析人细胞中无义介导的 mRNA 降解中 SMG5、SMG7 和 PNRC2 的功能。
RNA. 2018 Apr;24(4):557-573. doi: 10.1261/rna.063719.117. Epub 2018 Jan 18.
3
MicroRNA 433 regulates nonsense-mediated mRNA decay by targeting SMG5 mRNA.微小RNA 433通过靶向SMG5信使核糖核酸来调控无义介导的信使核糖核酸降解。
BMC Mol Biol. 2016 Jul 29;17(1):17. doi: 10.1186/s12867-016-0070-z.
4
Multiple Nonsense-Mediated mRNA Processes Require in .多个无意义介导的 mRNA 过程需要 。
Genetics. 2018 Aug;209(4):1073-1084. doi: 10.1534/genetics.118.301140. Epub 2018 Jun 14.
5
SMG5-SMG7 authorize nonsense-mediated mRNA decay by enabling SMG6 endonucleolytic activity.SMG5-SMG7 通过使 SMG6 内切核酸酶活性来授权无意义介导的 mRNA 降解。
Nat Commun. 2021 Jun 25;12(1):3965. doi: 10.1038/s41467-021-24046-3.
6
SMG5-PNRC2 is functionally dominant compared with SMG5-SMG7 in mammalian nonsense-mediated mRNA decay.与 SMG5-SMG7 相比,SMG5-PNRC2 在哺乳动物无意义介导的 mRNA 降解中具有功能优势。
Nucleic Acids Res. 2013 Jan;41(2):1319-28. doi: 10.1093/nar/gks1222. Epub 2012 Dec 11.
7
An unusual arrangement of two 14-3-3-like domains in the SMG5-SMG7 heterodimer is required for efficient nonsense-mediated mRNA decay.SMG5-SMG7 异二聚体中两个 14-3-3 样结构域的特殊排列对于有效的无意义介导的 mRNA 衰减是必需的。
Genes Dev. 2013 Jan 15;27(2):211-25. doi: 10.1101/gad.206672.112.
8
Beyond quality control: The role of nonsense-mediated mRNA decay (NMD) in regulating gene expression.超越质量控制:无意义介导的 mRNA 降解 (NMD) 在调节基因表达中的作用。
Semin Cell Dev Biol. 2018 Mar;75:78-87. doi: 10.1016/j.semcdb.2017.08.053. Epub 2017 Sep 1.
9
UPF3A is dispensable for nonsense-mediated mRNA decay in mouse pluripotent and somatic cells.UPF3A 在小鼠多能性和体细胞核mRNA 非依赖降解途径中是可有可无的。
Life Sci Alliance. 2023 Mar 30;6(6). doi: 10.26508/lsa.202201589. Print 2023 Jun.
10
Smg6/Est1 licenses embryonic stem cell differentiation via nonsense-mediated mRNA decay.Smg6/Est1通过无义介导的mRNA降解促进胚胎干细胞分化。
EMBO J. 2015 Jun 12;34(12):1630-47. doi: 10.15252/embj.201489947. Epub 2015 Mar 14.

引用本文的文献

1
Fine-tuning of Wnt signaling by RNA surveillance factor Smg5 in the mouse craniofacial development.RNA监测因子Smg5对小鼠颅面发育过程中Wnt信号通路的精细调控。
iScience. 2025 Feb 6;28(3):111972. doi: 10.1016/j.isci.2025.111972. eCollection 2025 Mar 21.

本文引用的文献

1
Molecular Mechanisms Underlying Pluripotency and Self-Renewal of Embryonic Stem Cells.胚胎干细胞多能性和自我更新的分子机制。
Int J Mol Sci. 2023 May 7;24(9):8386. doi: 10.3390/ijms24098386.
2
UPF3A is dispensable for nonsense-mediated mRNA decay in mouse pluripotent and somatic cells.UPF3A 在小鼠多能性和体细胞核mRNA 非依赖降解途径中是可有可无的。
Life Sci Alliance. 2023 Mar 30;6(6). doi: 10.26508/lsa.202201589. Print 2023 Jun.
3
Progression of the pluripotent epiblast depends upon the NMD factor UPF2.多能胚上皮的进展取决于 NMD 因子 UPF2。
Development. 2022 Nov 1;149(21). doi: 10.1242/dev.200764. Epub 2022 Nov 7.
4
No-nonsense: insights into the functional interplay of nonsense-mediated mRNA decay factors.毫不含糊:无义介导的 mRNA 衰变因子功能相互作用的见解。
Biochem J. 2022 May 13;479(9):973-993. doi: 10.1042/BCJ20210556.
5
NMD is required for timely cell fate transitions by fine-tuning gene expression and regulating translation.NMD 是通过精细调控基因表达和调节翻译来实现细胞命运及时转换所必需的。
Genes Dev. 2022 Mar 1;36(5-6):348-367. doi: 10.1101/gad.347690.120. Epub 2022 Mar 3.
6
Early human embryonic development: Blastocyst formation to gastrulation.早期人类胚胎发育:囊胚形成至原肠胚形成。
Dev Cell. 2022 Jan 24;57(2):152-165. doi: 10.1016/j.devcel.2021.12.022.
7
mRNA Stability Assay Using transcription inhibition by Actinomycin D in Mouse Pluripotent Stem Cells.使用放线菌素D抑制转录在小鼠多能干细胞中进行mRNA稳定性测定
Bio Protoc. 2018 Nov 5;8(21):e3072. doi: 10.21769/BioProtoc.3072.
8
SMG5-SMG7 authorize nonsense-mediated mRNA decay by enabling SMG6 endonucleolytic activity.SMG5-SMG7 通过使 SMG6 内切核酸酶活性来授权无意义介导的 mRNA 降解。
Nat Commun. 2021 Jun 25;12(1):3965. doi: 10.1038/s41467-021-24046-3.
9
Perspective in Alternative Splicing Coupled to Nonsense-Mediated mRNA Decay.可变剪接与无义介导的 mRNA 降解相偶联的观点。
Int J Mol Sci. 2020 Dec 10;21(24):9424. doi: 10.3390/ijms21249424.
10
The Branched Nature of the Nonsense-Mediated mRNA Decay Pathway.非编码 RNA 降解途径的分支性质。
Trends Genet. 2021 Feb;37(2):143-159. doi: 10.1016/j.tig.2020.08.010. Epub 2020 Sep 29.