Suppr超能文献

芳基烃受体信号对肠神经元中神经酰胺诱导凋亡的调控:揭示超越内质网应激的新途径。

Modulation of Ceramide-Induced Apoptosis in Enteric Neurons by Aryl Hydrocarbon Receptor Signaling: Unveiling a New Pathway beyond ER Stress.

机构信息

Department of Veterinary and Biomedical Sciences, The Pennsylvania State University, University Park, PA 16802, USA.

Department of Digestive Diseases, Emory University School of Medicine, Atlanta, GA 30322, USA.

出版信息

Int J Mol Sci. 2024 Aug 6;25(16):8581. doi: 10.3390/ijms25168581.

Abstract

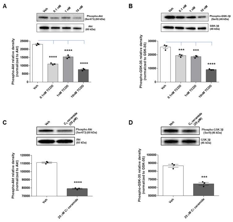
2,3,7,8-tetrachlorodibenzo--dioxin (TCDD), a persistent organic pollutant and a potent aryl hydrocarbon receptor (AHR) ligand, causes delayed intestinal motility and affects the survival of enteric neurons. In this study, we investigated the specific signaling pathways and molecular targets involved in TCDD-induced enteric neurotoxicity. Immortalized fetal enteric neuronal (IM-FEN) cells treated with 10 nM TCDD exhibited cytotoxicity and caspase 3/7 activation, indicating apoptosis. Increased cleaved caspase-3 expression with TCDD treatment, as assessed by immunostaining in enteric neuronal cells isolated from WT mice but not in neural crest cell-specific deletion mutant mice (), emphasized the pivotal role of AHR in this process. Importantly, the apoptosis in IM-FEN cells treated with TCDD was mediated through a ceramide-dependent pathway, independent of endoplasmic reticulum stress, as evidenced by increased ceramide synthesis and the reversal of cytotoxic effects with myriocin, a potent inhibitor of ceramide biosynthesis. We identified and as potential gene targets of AHR in ceramide regulation by a chromatin immunoprecipitation (ChIP) assay in IM-FEN cells. Additionally, TCDD downregulated phosphorylated Akt and phosphorylated Ser9-GSK-3β levels, implicating the PI3 kinase/AKT pathway in TCDD-induced neurotoxicity. Overall, this study provides important insights into the mechanisms underlying TCDD-induced enteric neurotoxicity and identifies potential targets for the development of therapeutic interventions.

摘要

2,3,7,8-四氯二苯并对二恶英(TCDD)是一种持久性有机污染物和强效芳香烃受体(AHR)配体,可导致肠道蠕动延迟,并影响肠神经元的存活。在这项研究中,我们研究了 TCDD 诱导的肠神经毒性所涉及的特定信号通路和分子靶点。用 10 nM TCDD 处理的永生化胎肠神经元(IM-FEN)细胞表现出细胞毒性和 caspase 3/7 激活,表明发生了细胞凋亡。免疫染色显示,用 TCDD 处理的 WT 小鼠而非神经嵴细胞特异性缺失突变小鼠()的肠神经元细胞中,cleaved caspase-3 的表达增加,这强调了 AHR 在该过程中的关键作用。重要的是,TCDD 处理的 IM-FEN 细胞中的细胞凋亡是通过依赖于神经酰胺的途径介导的,与内质网应激无关,这可通过神经酰胺合成增加以及使用神经酰胺生物合成的强效抑制剂 myriocin 逆转细胞毒性作用来证明。我们通过 IM-FEN 细胞中的染色质免疫沉淀(ChIP)分析鉴定了和 作为 AHR 在神经酰胺调节中的潜在基因靶点。此外,TCDD 下调了磷酸化 Akt 和磷酸化 Ser9-GSK-3β 水平,提示 PI3 激酶/AKT 通路参与了 TCDD 诱导的神经毒性。总体而言,这项研究为 TCDD 诱导的肠神经毒性的机制提供了重要的见解,并确定了潜在的治疗干预靶点。

https://cdn.ncbi.nlm.nih.gov/pmc/blobs/5080/11354200/f64527214d38/ijms-25-08581-g001a.jpg

文献检索

告别复杂PubMed语法,用中文像聊天一样搜索,搜遍4000万医学文献。AI智能推荐,让科研检索更轻松。

立即免费搜索

文件翻译

保留排版,准确专业,支持PDF/Word/PPT等文件格式,支持 12+语言互译。

免费翻译文档

深度研究

AI帮你快速写综述,25分钟生成高质量综述,智能提取关键信息,辅助科研写作。

立即免费体验