Suppr超能文献

犬与人类沃顿胶源间充质基质细胞免疫调节特性的比较。

The Comparison of Immunomodulatory Properties of Canine and Human Wharton Jelly-Derived Mesenchymal Stromal Cells.

机构信息

Department of Physiological Sciences, Institute of Veterinary Medicine, Warsaw University of Life Sciences, Nowoursynowska Str. 159, 02-776 Warsaw, Poland.

Department of Clinical Immunology, Medical University of Warsaw, Nowogrodzka Str. 59, 02-006 Warsaw, Poland.

出版信息

Int J Mol Sci. 2024 Aug 16;25(16):8926. doi: 10.3390/ijms25168926.

Abstract

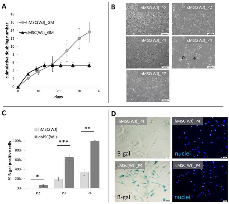
Although therapies based on mesenchymal stromal cells (MSCs) are being implemented in clinical settings, many aspects regarding these procedures require further optimization. Domestic dogs suffer from numerous immune-mediated diseases similar to those found in humans. This study aimed to assess the immunomodulatory activity of canine (c) Wharton jelly (WJ)-derived MSCs and refer them to human (h) MSCs isolated from the same tissue. Canine MSC(WJ)s appeared to be more prone to in vitro aging than their human counterparts. Both canine and human MSC(WJ)s significantly inhibited the activation as well as proliferation of CD4+ and CD8+ T cells. The treatment with IFNγ significantly upregulated indoleamine-2,3-dioxygenase 1 (IDO1) synthesis in human and canine MSC(WJ)s, and the addition of poly(I:C), TLR3 ligand, synergized this effect in cells from both species. Unstimulated human and canine MSC(WJ)s released TGFβ at the same level ( > 0.05). IFNγ significantly increased the secretion of TGFβ in cells from both species ( < 0.05); however, this response was significantly stronger in human cells than in canine cells. Although the properties of canine and human MSC(WJ)s differ in detail, cells from both species inhibit the proliferation of activated T cells to a very similar degree and respond to pro-inflammatory stimulation by enhancing their anti-inflammatory activity. These results suggest that testing MSC transplantation in naturally occurring immune-mediated diseases in dogs may have high translational value for human clinical trials.

摘要

尽管基于间充质基质细胞(MSCs)的治疗方法正在临床环境中实施,但这些程序的许多方面仍需要进一步优化。家犬患有许多与人类相似的免疫介导性疾病。本研究旨在评估犬(c)华通氏胶(WJ)来源的 MSC 的免疫调节活性,并将其与从同种组织分离的人(h)MSC 进行比较。犬 MSC(WJ)似乎比其人类对应物更容易发生体外衰老。犬和人 MSC(WJ)均能显著抑制 CD4+和 CD8+T 细胞的激活和增殖。用 IFNγ 处理可显著上调人源和犬源 MSC(WJ)中吲哚胺 2,3-双加氧酶 1(IDO1)的合成,而 TLR3 配体 poly(I:C)的添加则增强了两种细胞的这种作用。未刺激的人源和犬源 MSC(WJ)以相同水平(>0.05)释放 TGFβ。IFNγ 可显著增加两种细胞类型的 TGFβ分泌(<0.05);然而,这种反应在人源细胞中比犬源细胞中要强得多。尽管犬源和人源 MSC(WJ)的特性在细节上存在差异,但两种细胞均能非常相似地抑制激活 T 细胞的增殖,并通过增强抗炎活性对促炎刺激作出反应。这些结果表明,在犬中自然发生的免疫介导性疾病中测试 MSC 移植可能对人类临床试验具有很高的转化价值。

https://cdn.ncbi.nlm.nih.gov/pmc/blobs/83ce/11354339/ec89211e7ea3/ijms-25-08926-g001.jpg

文献检索

告别复杂PubMed语法,用中文像聊天一样搜索,搜遍4000万医学文献。AI智能推荐,让科研检索更轻松。

立即免费搜索

文件翻译

保留排版,准确专业,支持PDF/Word/PPT等文件格式,支持 12+语言互译。

免费翻译文档

深度研究

AI帮你快速写综述,25分钟生成高质量综述,智能提取关键信息,辅助科研写作。

立即免费体验