Suppr超能文献

甘蔗(spp.)高杂种优势F2生物量分离群体中的等位基因特异性激素动态。

Allele-Specific Hormone Dynamics in Highly Transgressive F2 Biomass Segregants in Sugarcane ( spp.).

作者信息

Ain Noor-Ul, Ming Ray

机构信息

Center for Genomics, Fujian Provincial Key Laboratory of Haixia Applied Plant Systems Biology, Fujian Agriculture and Forestry University, Fuzhou 350002, China.

Department of Biological Sciences, Lehman College, City University of New York, 250 Bedford Park Boulevard West, Bronx, NY 10468, USA.

出版信息

Plants (Basel). 2024 Aug 13;13(16):2247. doi: 10.3390/plants13162247.

Abstract

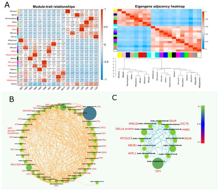
Sugarcane holds global promise as a biofuel feedstock, necessitating a deep understanding of factors that influence biomass yield. This study unravels the intricate dynamics of plant hormones that govern growth and development in sugarcane. Transcriptome analysis of F2 introgression hybrids, derived from the cross of "LA Purple" and wild "MOL5829", was conducted, utilizing the recently sequenced allele-specific genome of "LA Purple" as a reference. A total of 8059 differentially expressed genes were categorized into gene models (21.5%), alleles (68%), paralogs (10%), and tandemly duplicated genes (0.14%). KEGG analysis highlighted enrichment in auxin (IAA), jasmonic acid (JA), and abscisic acid (ABA) pathways, revealing regulatory roles of hormone repressor gene families (, , and ). Signaling pathways indicated that downregulation of and and upregulation of JAZ repressor genes in high biomass segregants act as key players in influencing downstream growth regulatory genes. Endogenous hormone levels revealed higher concentrations of IAA and ABA in high biomass, which contrasted with lower levels of JA. Weighted co-expression network analysis demonstrated strong connectivity between hormone-related key genes and cell wall structural genes in high biomass genotypes. Expression analysis confirmed the upregulation of genes involved in the synthesis of structural carbohydrates and the downregulation of inflorescence and senescence-related genes in high biomass, which suggested an extended vegetative growth phase. The study underscores the importance of cumulative gene expression, including gene models, dominant alleles, paralogs, and tandemly duplicated genes and activators and repressors of disparate hormone (IAA, JA, and ABA) signaling pathways are the points of hormone crosstalk in contrasting biomass F2 segregants and could be applied for engineering high biomass acquiring varieties.

摘要

甘蔗作为一种生物燃料原料具有全球前景,因此有必要深入了解影响生物量产量的因素。本研究揭示了控制甘蔗生长和发育的植物激素的复杂动态。利用最近测序的“LA Purple”等位基因特异性基因组作为参考,对由“LA Purple”与野生“MOL5829”杂交产生的F2渐渗杂种进行了转录组分析。总共8059个差异表达基因被分类为基因模型(21.5%)、等位基因(68%)、旁系同源基因(10%)和串联重复基因(0.14%)。KEGG分析突出了生长素(IAA)、茉莉酸(JA)和脱落酸(ABA)途径的富集,揭示了激素抑制基因家族(、和)的调控作用。信号通路表明,高生物量分离株中和的下调以及JAZ抑制基因的上调是影响下游生长调控基因的关键因素。内源激素水平显示高生物量中IAA和ABA浓度较高,而JA水平较低。加权共表达网络分析表明,高生物量基因型中激素相关关键基因与细胞壁结构基因之间存在强连接性。表达分析证实,高生物量中参与结构性碳水化合物合成的基因上调,而与花序和衰老相关的基因下调,这表明营养生长阶段延长。该研究强调了累积基因表达的重要性,包括基因模型、显性等位基因、旁系同源基因和串联重复基因,不同激素(IAA、JA和ABA)信号通路的激活剂和抑制剂是生物量对比F2分离株中激素相互作用的关键点,可应用于培育高生物量获得品种。

https://cdn.ncbi.nlm.nih.gov/pmc/blobs/1e77/11358940/ba74920fec5e/plants-13-02247-g001.jpg

文献检索

告别复杂PubMed语法,用中文像聊天一样搜索,搜遍4000万医学文献。AI智能推荐,让科研检索更轻松。

立即免费搜索

文件翻译

保留排版,准确专业,支持PDF/Word/PPT等文件格式,支持 12+语言互译。

免费翻译文档

深度研究

AI帮你快速写综述,25分钟生成高质量综述,智能提取关键信息,辅助科研写作。

立即免费体验