Suppr超能文献

MECP2 突变星形胶质细胞中线粒体功能障碍和活性氧产生增加及其对神经元的影响。

Mitochondrial dysfunction and increased reactive oxygen species production in MECP2 mutant astrocytes and their impact on neurons.

机构信息

Whitehead Institute for Biomedical Research, Cambridge, MA, USA.

Koch Institute for Integrative Cancer Research, Massachusetts Institute of Technology, Cambridge, MA, USA.

出版信息

Sci Rep. 2024 Sep 4;14(1):20565. doi: 10.1038/s41598-024-71040-y.

Abstract

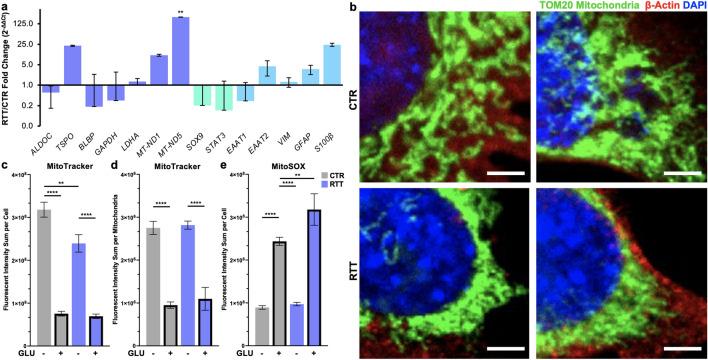
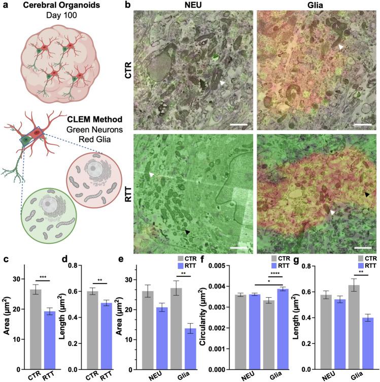
Studies on MECP2 function and its implications in Rett Syndrome (RTT) have traditionally centered on neurons. Here, using human embryonic stem cell (hESC) lines, we modeled MECP2 loss-of-function to explore its effects on astrocyte (AST) development and dysfunction in the brain. Ultrastructural analysis of RTT hESC-derived cerebral organoids revealed significantly smaller mitochondria compared to controls (CTRs), particularly pronounced in glia versus neurons. Employing a multiomics approach, we observed increased gene expression and accessibility of a subset of nuclear-encoded mitochondrial genes upon mutation of MECP2 in ASTs compared to neurons. Analysis of hESC-derived ASTs showed reduced mitochondrial respiration and altered key proteins in the tricarboxylic acid cycle and electron transport chain in RTT versus CTRs. Additionally, RTT ASTs exhibited increased cytosolic amino acids under basal conditions, which were depleted upon increased energy demands. Notably, mitochondria isolated from RTT ASTs exhibited increased reactive oxygen species and influenced neuronal activity when transferred to cortical neurons. These findings underscore MECP2 mutation's differential impact on mitochondrial and metabolic pathways in ASTs versus neurons, suggesting that dysfunctional AST mitochondria may contribute to RTT pathophysiology by affecting neuronal health.

摘要

关于 MECP2 功能及其在雷特综合征(RTT)中的意义的研究传统上集中在神经元上。在这里,我们使用人类胚胎干细胞(hESC)系来模拟 MECP2 功能丧失,以探索其对星形胶质细胞(AST)发育和大脑功能障碍的影响。对 RTT hESC 衍生的脑类器官的超微结构分析显示,与对照组(CTRs)相比,线粒体明显更小,特别是在胶质细胞中比神经元中更为明显。通过对 AST 中的 MECP2 突变与神经元相比,采用多组学方法观察到一组核编码线粒体基因的表达和可及性增加。对 hESC 衍生的 ASTs 的分析表明,在 RTT 中与 CTRs 相比,线粒体呼吸减少,三羧酸循环和电子传递链中的关键蛋白发生改变。此外,在基础条件下,RTT ASTs 中的细胞溶质氨基酸增加,而当能量需求增加时,这些氨基酸会被耗尽。值得注意的是,从 RTT ASTs 分离出的线粒体表现出增加的活性氧物种,并在转移到皮质神经元时影响神经元活动。这些发现强调了 MECP2 突变对 AST 与神经元中线粒体和代谢途径的不同影响,表明功能失调的 AST 线粒体可能通过影响神经元健康而导致 RTT 病理生理学。

https://cdn.ncbi.nlm.nih.gov/pmc/blobs/3bda/11374804/ced7434d8d3e/41598_2024_71040_Fig1_HTML.jpg

文献检索

告别复杂PubMed语法,用中文像聊天一样搜索,搜遍4000万医学文献。AI智能推荐,让科研检索更轻松。

立即免费搜索

文件翻译

保留排版,准确专业,支持PDF/Word/PPT等文件格式,支持 12+语言互译。

免费翻译文档

深度研究

AI帮你快速写综述,25分钟生成高质量综述,智能提取关键信息,辅助科研写作。

立即免费体验