• 文献检索
  • 文档翻译
  • 深度研究
  • 学术资讯
  • Suppr Zotero 插件Zotero 插件
  • 邀请有礼
  • 套餐&价格
  • 历史记录
应用&插件
Suppr Zotero 插件Zotero 插件浏览器插件Mac 客户端Windows 客户端微信小程序
定价
高级版会员购买积分包购买API积分包
服务
文献检索文档翻译深度研究API 文档MCP 服务
关于我们
关于 Suppr公司介绍联系我们用户协议隐私条款
关注我们

Suppr 超能文献

核心技术专利:CN118964589B侵权必究
粤ICP备2023148730 号-1Suppr @ 2026

文献检索

告别复杂PubMed语法,用中文像聊天一样搜索,搜遍4000万医学文献。AI智能推荐,让科研检索更轻松。

立即免费搜索

文件翻译

保留排版,准确专业,支持PDF/Word/PPT等文件格式,支持 12+语言互译。

免费翻译文档

深度研究

AI帮你快速写综述,25分钟生成高质量综述,智能提取关键信息,辅助科研写作。

立即免费体验

年轻的小细胞外囊泡通过重塑 Drp1 易位介导的线粒体动力学来恢复复制性衰老。

Young small extracellular vesicles rejuvenate replicative senescence by remodeling Drp1 translocation-mediated mitochondrial dynamics.

机构信息

Guangdong Provincial Key Laboratory of Stomatology, Guanghua School of Stomatology, Hospital of Stomatology, Sun Yat-Sen University, 56 Lingyuanxi Road, Guangzhou, 510055, People's Republic of China.

出版信息

J Nanobiotechnology. 2024 Sep 5;22(1):543. doi: 10.1186/s12951-024-02818-5.

DOI:10.1186/s12951-024-02818-5
PMID:39238005
原文链接:https://pmc.ncbi.nlm.nih.gov/articles/PMC11378612/
Abstract

BACKGROUND

Human mesenchymal stem cells have attracted interest in regenerative medicine and are being tested in many clinical trials. In vitro expansion is necessary to provide clinical-grade quantities of mesenchymal stem cells; however, it has been reported to cause replicative senescence and undefined dysfunction in mesenchymal stem cells. Quality control assessments of in vitro expansion have rarely been addressed in ongoing trials. Young small extracellular vesicles from the remnant pulp of human exfoliated deciduous teeth stem cells have demonstrated therapeutic potential for diverse diseases. However, it is still unclear whether young small extracellular vesicles can reverse senescence-related declines.

RESULTS

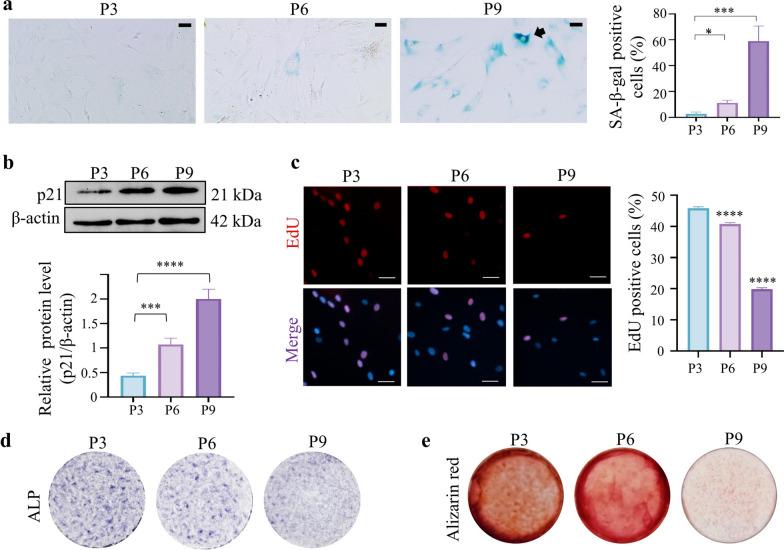
We demonstrated that mitochondrial structural disruption precedes cellular dysfunction during bone marrow-derived mesenchymal stem cell replication, indicating mitochondrial parameters as quality assessment indicators of mesenchymal stem cells. Dynamin-related protein 1-mediated mitochondrial dynamism is an upstream regulator of replicative senescence-induced dysfunction in bone marrow-derived mesenchymal stem cells. We observed that the application of young small extracellular vesicles could rescue the pluripotency dissolution, immunoregulatory capacities, and therapeutic effects of replicative senescent bone marrow-derived mesenchymal stem cells. Mechanistically, young small extracellular vesicles could promote Dynamin-related protein 1 translocation from the cytoplasm to the mitochondria and remodel mitochondrial disruption during replication history.

CONCLUSIONS

Our findings show that Dynamin-related protein 1-mediated mitochondrial disruption is associated with the replication history of bone marrow-derived mesenchymal stem cells. Young small extracellular vesicles from human exfoliated deciduous teeth stem cells alleviate replicative senescence by promoting Dynamin-related protein 1 translocation onto the mitochondria, providing evidence for a potential rejuvenation strategy.

摘要

背景

人类间充质干细胞在再生医学中受到关注,并且正在许多临床试验中进行测试。体外扩增是提供临床级数量间充质干细胞所必需的;然而,据报道,它会导致间充质干细胞的复制衰老和功能不明。正在进行的试验很少涉及对体外扩增的质量控制评估。来自人类脱落乳牙残余牙髓的年轻小细胞外囊泡已被证明对多种疾病具有治疗潜力。然而,目前尚不清楚年轻小细胞外囊泡是否可以逆转与衰老相关的衰退。

结果

我们证明了骨髓间充质干细胞复制过程中线粒体结构的破坏先于细胞功能障碍,表明线粒体参数作为间充质干细胞质量评估指标。与复制衰老诱导的骨髓间充质干细胞功能障碍相关的动力相关蛋白 1介导的线粒体动力学是一种上游调节剂。我们观察到,年轻小细胞外囊泡的应用可以挽救复制衰老的骨髓间充质干细胞的多能性溶解、免疫调节能力和治疗效果。从机制上讲,年轻小细胞外囊泡可以促进动力相关蛋白 1从细胞质向线粒体的易位,并在复制历史期间重塑线粒体破坏。

结论

我们的研究结果表明,动力相关蛋白 1介导的线粒体破坏与骨髓间充质干细胞的复制历史有关。来自人类脱落乳牙干细胞的年轻小细胞外囊泡通过促进动力相关蛋白 1易位到线粒体来减轻复制衰老,为潜在的年轻化策略提供了证据。

https://cdn.ncbi.nlm.nih.gov/pmc/blobs/3231/11378612/3c47a26a1b9a/12951_2024_2818_Fig6_HTML.jpg
https://cdn.ncbi.nlm.nih.gov/pmc/blobs/3231/11378612/b00b498d668e/12951_2024_2818_Fig1_HTML.jpg
https://cdn.ncbi.nlm.nih.gov/pmc/blobs/3231/11378612/ca7eef5753ed/12951_2024_2818_Fig2_HTML.jpg
https://cdn.ncbi.nlm.nih.gov/pmc/blobs/3231/11378612/1038ad370450/12951_2024_2818_Fig3_HTML.jpg
https://cdn.ncbi.nlm.nih.gov/pmc/blobs/3231/11378612/13cb31791858/12951_2024_2818_Fig4_HTML.jpg
https://cdn.ncbi.nlm.nih.gov/pmc/blobs/3231/11378612/7d3e4af321d8/12951_2024_2818_Fig5_HTML.jpg
https://cdn.ncbi.nlm.nih.gov/pmc/blobs/3231/11378612/3c47a26a1b9a/12951_2024_2818_Fig6_HTML.jpg
https://cdn.ncbi.nlm.nih.gov/pmc/blobs/3231/11378612/b00b498d668e/12951_2024_2818_Fig1_HTML.jpg
https://cdn.ncbi.nlm.nih.gov/pmc/blobs/3231/11378612/ca7eef5753ed/12951_2024_2818_Fig2_HTML.jpg
https://cdn.ncbi.nlm.nih.gov/pmc/blobs/3231/11378612/1038ad370450/12951_2024_2818_Fig3_HTML.jpg
https://cdn.ncbi.nlm.nih.gov/pmc/blobs/3231/11378612/13cb31791858/12951_2024_2818_Fig4_HTML.jpg
https://cdn.ncbi.nlm.nih.gov/pmc/blobs/3231/11378612/7d3e4af321d8/12951_2024_2818_Fig5_HTML.jpg
https://cdn.ncbi.nlm.nih.gov/pmc/blobs/3231/11378612/3c47a26a1b9a/12951_2024_2818_Fig6_HTML.jpg

相似文献

1
Young small extracellular vesicles rejuvenate replicative senescence by remodeling Drp1 translocation-mediated mitochondrial dynamics.年轻的小细胞外囊泡通过重塑 Drp1 易位介导的线粒体动力学来恢复复制性衰老。
J Nanobiotechnology. 2024 Sep 5;22(1):543. doi: 10.1186/s12951-024-02818-5.
2
Extracellular vesicles deviced from hypoxia-3D-GMSCs rescue the mitochondrial dysfunction of aging-GMSCs.由缺氧 3D-GMSCs 产生的细胞外囊泡可挽救衰老-GMSCs 的线粒体功能障碍。
Biochem Biophys Res Commun. 2024 Jul 12;717:150021. doi: 10.1016/j.bbrc.2024.150021. Epub 2024 Apr 27.
3
Melatonin suppresses senescence-derived mitochondrial dysfunction in mesenchymal stem cells via the HSPA1L-mitophagy pathway.褪黑素通过 HSPA1L-自噬途径抑制间充质干细胞衰老相关的线粒体功能障碍。
Aging Cell. 2020 Mar;19(3):e13111. doi: 10.1111/acel.13111. Epub 2020 Jan 22.
4
Extracellular Vesicles Derived from HO-Stimulated Adipose-Derived Stem Cells Alleviate Senescence in Diabetic Bone Marrow Mesenchymal Stem Cells and Restore Their Osteogenic Capacity.缺氧刺激脂肪来源干细胞衍生的细胞外囊泡减轻糖尿病骨髓间充质干细胞衰老并恢复其成骨能力。
Drug Des Devel Ther. 2024 Jun 10;18:2103-2124. doi: 10.2147/DDDT.S454509. eCollection 2024.
5
Embryonic stem cell-derived extracellular vesicles enhance the therapeutic effect of mesenchymal stem cells.胚胎干细胞衍生的细胞外囊泡增强间充质干细胞的治疗效果。
Theranostics. 2019 Sep 21;9(23):6976-6990. doi: 10.7150/thno.35305. eCollection 2019.
6
Comparative characterization of stem cells from human exfoliated deciduous teeth, dental pulp, and bone marrow-derived mesenchymal stem cells.人脱落乳牙、牙髓和骨髓间充质干细胞的比较特征分析。
Biochem Biophys Res Commun. 2018 Jun 18;501(1):193-198. doi: 10.1016/j.bbrc.2018.04.213. Epub 2018 May 8.
7
Comparison of the bone regeneration ability between stem cells from human exfoliated deciduous teeth, human dental pulp stem cells and human bone marrow mesenchymal stem cells.人脱落乳牙干细胞、人牙髓干细胞和人骨髓间充质干细胞之间骨再生能力的比较。
Biochem Biophys Res Commun. 2018 Mar 11;497(3):876-882. doi: 10.1016/j.bbrc.2018.02.156.
8
Diagnostic Cytokines and Comparative Analysis Secreted from Exfoliated Deciduous Teeth, Dental Pulp, and Bone Marrow Derived Mesenchymal Stem Cells for Functional Cell-Based Therapy.用于功能性细胞治疗的脱落乳牙、牙髓和骨髓间充质干细胞分泌的诊断细胞因子及比较分析。
Int J Mol Sci. 2019 Nov 24;20(23):5900. doi: 10.3390/ijms20235900.
9
Hepatocyte growth factor (HGF) and stem cell factor (SCF) maintained the stemness of human bone marrow mesenchymal stem cells (hBMSCs) during long-term expansion by preserving mitochondrial function via the PI3K/AKT, ERK1/2, and STAT3 signaling pathways.肝细胞生长因子 (HGF) 和干细胞因子 (SCF) 通过 PI3K/AKT、ERK1/2 和 STAT3 信号通路维持线粒体功能,从而在长期扩增过程中维持人骨髓间充质干细胞 (hBMSCs) 的干性。
Stem Cell Res Ther. 2020 Jul 31;11(1):329. doi: 10.1186/s13287-020-01830-4.
10
Small RNA sequencing of small extracellular vesicles secreted by umbilical cord mesenchymal stem cells following replicative senescence.复制性衰老后脐带间充质干细胞分泌的小细胞外囊泡的小RNA测序
Genes Genomics. 2023 Mar;45(3):347-358. doi: 10.1007/s13258-022-01297-y. Epub 2022 Aug 2.

引用本文的文献

1
Mitochondrial dysfunction in the regulation of aging and aging-related diseases.线粒体功能障碍在衰老及衰老相关疾病调控中的作用
Cell Commun Signal. 2025 Jun 19;23(1):290. doi: 10.1186/s12964-025-02308-7.
2
Isolation methods of exosomes derived from dental stem cells.从牙源性干细胞中提取外泌体的分离方法。
Int J Oral Sci. 2025 Jun 16;17(1):50. doi: 10.1038/s41368-025-00370-y.
3
MGST1 Inhibits Sevoflurane-Induced Ferroptosis and Activates the Wnt Pathway in HT22 Cells.MGST1抑制七氟醚诱导的铁死亡并激活HT22细胞中的Wnt信号通路。

本文引用的文献

1
Multifaceted functions of Drp1 in hypoxia/ischemia-induced mitochondrial quality imbalance: from regulatory mechanism to targeted therapeutic strategy.Drp1 在低氧/缺血诱导的线粒体质量失衡中的多方面功能:从调控机制到靶向治疗策略。
Mil Med Res. 2023 Oct 13;10(1):46. doi: 10.1186/s40779-023-00482-8.
2
Epigenetic modulation of Drp1-mediated mitochondrial fission by inhibition of S-adenosylhomocysteine hydrolase promotes vascular senescence and atherosclerosis.S- 腺苷同型半胱氨酸水解酶抑制物通过调控 Drp1 介导线粒体分裂促进血管衰老和动脉粥样硬化。
Redox Biol. 2023 Sep;65:102828. doi: 10.1016/j.redox.2023.102828. Epub 2023 Jul 25.
3
Mol Neurobiol. 2025 Mar 22. doi: 10.1007/s12035-025-04841-5.
From Teeth to Therapy: A Review of Therapeutic Potential within the Secretome of Stem Cells from Human Exfoliated Deciduous Teeth.
从牙齿到治疗:人脱落乳牙干细胞的分泌组中的治疗潜力综述。
Int J Mol Sci. 2023 Jul 21;24(14):11763. doi: 10.3390/ijms241411763.
4
Multi-omic rejuvenation and life span extension on exposure to youthful circulation.暴露于年轻循环中实现多组学年轻化和寿命延长。
Nat Aging. 2023 Aug;3(8):948-964. doi: 10.1038/s43587-023-00451-9. Epub 2023 Jul 27.
5
Embryonic stem cell-derived extracellular vesicles rejuvenate senescent cells and antagonize aging in mice.胚胎干细胞衍生的细胞外囊泡可使衰老细胞恢复活力并对抗小鼠衰老。
Bioact Mater. 2023 Jul 1;29:85-97. doi: 10.1016/j.bioactmat.2023.06.011. eCollection 2023 Nov.
6
DRP1-Mediated Mitophagy: Safeguarding Obese Hearts From Cardiomyopathy.动力相关蛋白1(DRP1)介导的线粒体自噬:保护肥胖心脏免受心肌病侵害。
Circ Res. 2023 Jun 23;133(1):22-24. doi: 10.1161/CIRCRESAHA.123.323013. Epub 2023 Jun 22.
7
Distinct Roles of DRP1 in Conventional and Alternative Mitophagy in Obesity Cardiomyopathy.DRP1 在肥胖性心肌病症中的常规和选择性线粒体自噬中的不同作用。
Circ Res. 2023 Jun 23;133(1):6-21. doi: 10.1161/CIRCRESAHA.123.322512. Epub 2023 May 26.
8
Mitochondrial dysfunction in aging.衰老中的线粒体功能障碍。
Ageing Res Rev. 2023 Jul;88:101955. doi: 10.1016/j.arr.2023.101955. Epub 2023 May 15.
9
ROS-Drp1-mediated mitochondria fission contributes to hippocampal HT22 cell apoptosis induced by silver nanoparticles.ROS-Drp1 介导线粒体分裂促进银纳米颗粒诱导的海马 HT22 细胞凋亡。
Redox Biol. 2023 Jul;63:102739. doi: 10.1016/j.redox.2023.102739. Epub 2023 May 9.
10
Young Exosome Bio-Nanoparticles Restore Aging-Impaired Tendon Stem/Progenitor Cell Function and Reparative Capacity.年轻的外泌体生物纳米颗粒恢复衰老损伤的肌腱干/祖细胞功能和修复能力。
Adv Mater. 2023 May;35(18):e2211602. doi: 10.1002/adma.202211602. Epub 2023 Mar 18.