Suppr超能文献

人类冠状病毒激活并劫持宿主转录因子 HSF1 以增强病毒复制。

Human coronaviruses activate and hijack the host transcription factor HSF1 to enhance viral replication.

机构信息

Department of Biology, University of Rome Tor Vergata, Rome, Italy.

MRC Laboratory of Molecular Biology, Francis Crick Avenue, Cambridge, CB2 0QH, UK.

出版信息

Cell Mol Life Sci. 2024 Sep 7;81(1):386. doi: 10.1007/s00018-024-05370-5.

Abstract

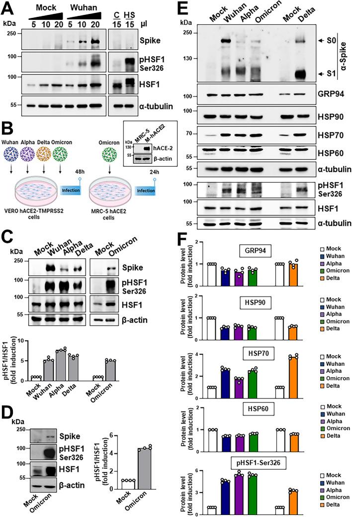
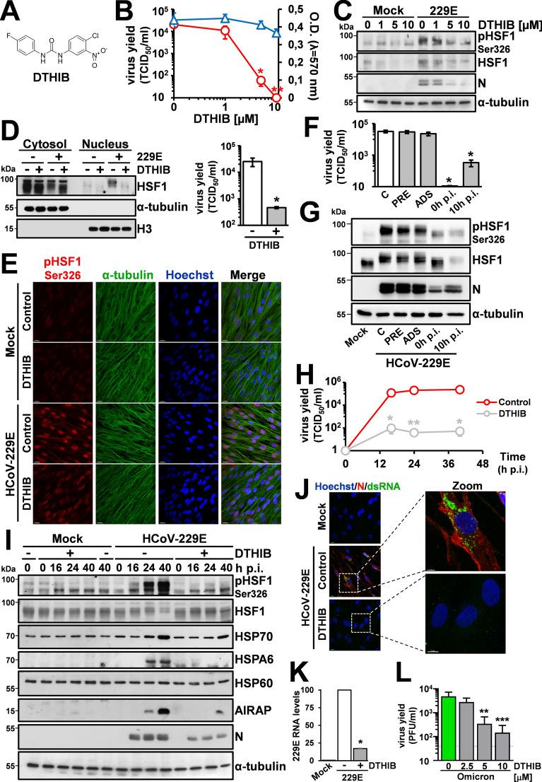
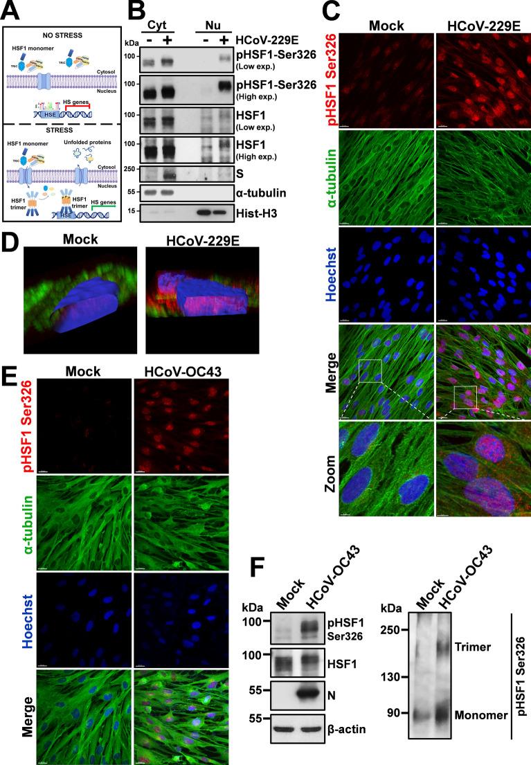
Organisms respond to proteotoxic-stress by activating the heat-shock response, a cellular defense mechanism regulated by a family of heat-shock factors (HSFs); among six human HSFs, HSF1 acts as a proteostasis guardian regulating severe stress-driven transcriptional responses. Herein we show that human coronaviruses (HCoV), both low-pathogenic seasonal-HCoVs and highly-pathogenic SARS-CoV-2 variants, are potent inducers of HSF1, promoting HSF1 serine-326 phosphorylation and triggering a powerful and distinct HSF1-driven transcriptional-translational response in infected cells. Despite the coronavirus-mediated shut-down of the host translational machinery, selected HSF1-target gene products, including HSP70, HSPA6 and AIRAP, are highly expressed in HCoV-infected cells. Using silencing experiments and a direct HSF1 small-molecule inhibitor we show that, intriguingly, HCoV-mediated activation of the HSF1-pathway, rather than representing a host defense response to infection, is hijacked by the pathogen and is essential for efficient progeny particles production. The results open new scenarios for the search of innovative antiviral strategies against coronavirus infections.

摘要

生物体通过激活热休克反应来应对蛋白毒性应激,这是一种由热休克因子(HSF)家族调控的细胞防御机制;在六种人类 HSF 中,HSF1 作为一种维持蛋白稳态的守护者,调节严重应激驱动的转录反应。本文中我们表明,人类冠状病毒(HCoV),包括低致病性季节性 HCoV 和高致病性 SARS-CoV-2 变体,是 HSF1 的强效诱导剂,可促进 HSF1 丝氨酸 326 磷酸化,并在感染细胞中引发强大而独特的 HSF1 驱动的转录-翻译反应。尽管冠状病毒介导了宿主翻译机制的关闭,但包括 HSP70、HSPA6 和 AIRAP 在内的选定 HSF1 靶基因产物在 HCoV 感染细胞中高度表达。通过沉默实验和直接的 HSF1 小分子抑制剂,我们表明,有趣的是,HCoV 介导的 HSF1 通路激活并非是宿主对感染的防御反应,而是被病原体劫持,并对有效产生子代颗粒至关重要。这些结果为寻找针对冠状病毒感染的创新抗病毒策略开辟了新的前景。

https://cdn.ncbi.nlm.nih.gov/pmc/blobs/27d2/11380654/020e41c51bb2/18_2024_5370_Fig1_HTML.jpg

文献检索

告别复杂PubMed语法,用中文像聊天一样搜索,搜遍4000万医学文献。AI智能推荐,让科研检索更轻松。

立即免费搜索

文件翻译

保留排版,准确专业,支持PDF/Word/PPT等文件格式,支持 12+语言互译。

免费翻译文档

深度研究

AI帮你快速写综述,25分钟生成高质量综述,智能提取关键信息,辅助科研写作。

立即免费体验