• 文献检索
  • 文档翻译
  • 深度研究
  • 学术资讯
  • Suppr Zotero 插件Zotero 插件
  • 邀请有礼
  • 套餐&价格
  • 历史记录
应用&插件
Suppr Zotero 插件Zotero 插件浏览器插件Mac 客户端Windows 客户端微信小程序
定价
高级版会员购买积分包购买API积分包
服务
文献检索文档翻译深度研究API 文档MCP 服务
关于我们
关于 Suppr公司介绍联系我们用户协议隐私条款
关注我们

Suppr 超能文献

核心技术专利:CN118964589B侵权必究
粤ICP备2023148730 号-1Suppr @ 2026

文献检索

告别复杂PubMed语法,用中文像聊天一样搜索,搜遍4000万医学文献。AI智能推荐,让科研检索更轻松。

立即免费搜索

文件翻译

保留排版,准确专业,支持PDF/Word/PPT等文件格式,支持 12+语言互译。

免费翻译文档

深度研究

AI帮你快速写综述,25分钟生成高质量综述,智能提取关键信息,辅助科研写作。

立即免费体验

基于脂质过氧化的生物活性纳米脂质体增强声动力学触发的二硫键动力学样癌细胞死亡。

Bioactive Nanoliposomes for Enhanced Sonodynamic-Triggered Disulfidptosis-Like Cancer Cell Death via Lipid Peroxidation.

机构信息

Department of Ultrasound, The Third Affiliated Hospital of Chongqing Medical University, Chongqing, People's Republic of China.

出版信息

Int J Nanomedicine. 2024 Sep 2;19:8929-8947. doi: 10.2147/IJN.S464178. eCollection 2024.

DOI:10.2147/IJN.S464178
PMID:39246429
原文链接:https://pmc.ncbi.nlm.nih.gov/articles/PMC11379027/
Abstract

INTRODUCTION

Cell death regulation holds a unique value in the field of cancer therapy. Recently, disulfidptosis has garnered substantial scientific attention. Previous studies have reported that sonodynamic therapy (SDT) based on reactive oxygen species (ROS) can regulate cancer cell death, achieving an limited anti-cancer effect. However, the integration of SDT with disulfidptosis as an anti-cancer strategy has not been extensively developed. In this study, we constructed an artificial membrane disulfidptosis sonosensitizer, specifically, a nanoliposome (SC@lip) coated with a combination of the chemotherapy medicine Sorafenib (Sora) and sonosensitizer Chlorin e6 (Ce6), to realize a one-stop enhanced SDT effect that induces disulfidptosis-like cancer cell death.

METHODS

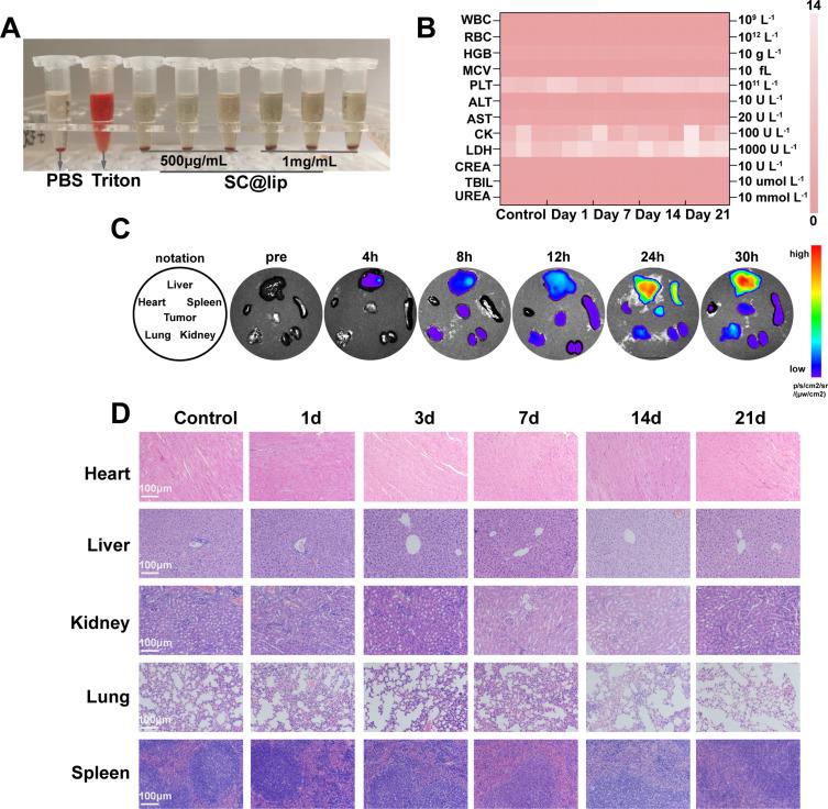
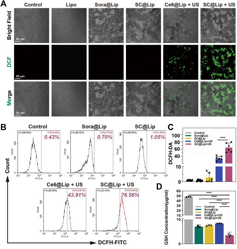
Sorafenib and Ce6 were co-encapsulated into PEG-modified liposomes, and SC@Lip was constructed using a simple rotary evaporation phacoemulsification method. The cell phagocytosis, ROS generation ability, glutathione (GSH) depletion ability, lipid peroxidation (LPO), and disulfidptosis-like death mediated by SC@Lip under ultrasound (US) irradiation were evaluated. Based on a 4T1 subcutaneous tumor model, both the in vivo biological safety assessment and the efficacy of SDT were assessed.

RESULTS

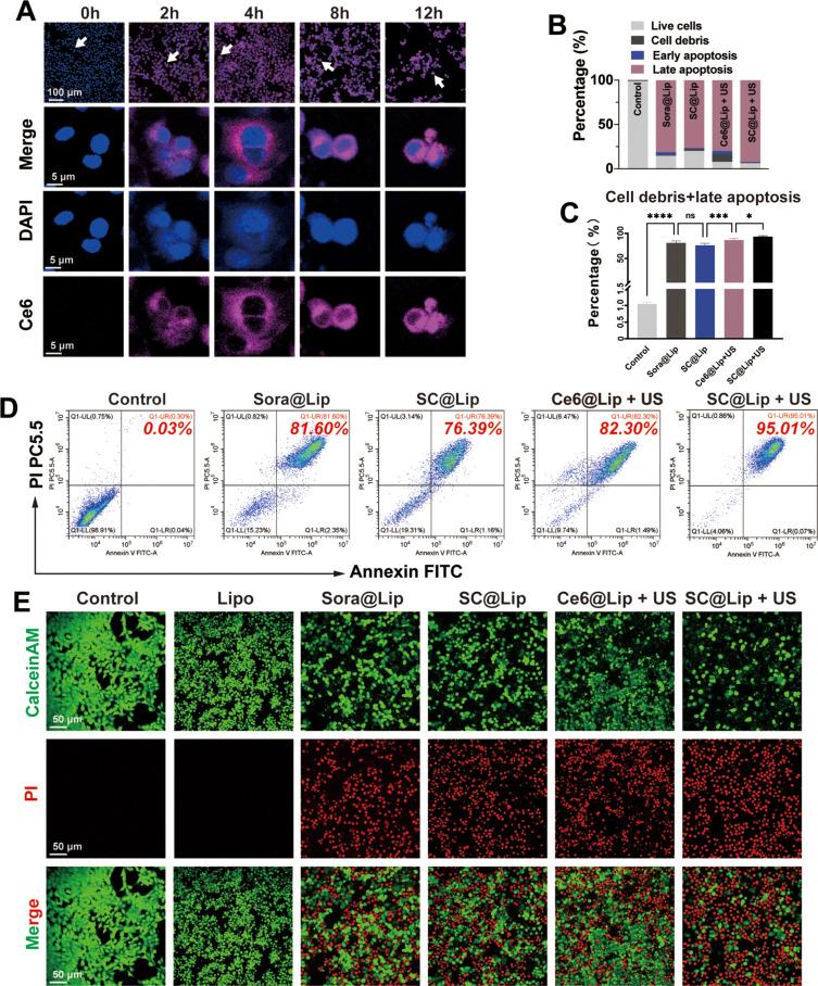
SC@Lip exhibits high efficiency in cellular phagocytosis. After being endocytosed by 4T1 cells, abundant ROS were produced under SDT activation, and the cell survival rates were below 5%. When applied to a 4T1 subcutaneous tumor model, the enhanced SDT mediated by SC@Lip inhibited tumor growth and prolonged the survival time of mice. In vitro and in vivo experiments show that SC@Lip can enhance the SDT effect and trigger disulfidptosis-like cancer cell death, thus achieving anti-tumor efficacy both in vitro and in vivo.

CONCLUSION

SC@Lip is a multifunctional nanoplatform with an artificial membrane, which can integrate the functions of sonosensitization and GSH depletion into a biocompatible nanoplatform, and can be used to enhance the SDT effect and promote disulfidptosis-like cancer cell death.

摘要

简介

细胞死亡调控在癌症治疗领域具有独特的价值。最近,二硫键凋亡引起了广泛的关注。先前的研究报告表明,基于活性氧(ROS)的声动力学疗法(SDT)可以调节癌细胞死亡,从而达到有限的抗癌效果。然而,将 SDT 与二硫键凋亡整合作为一种抗癌策略尚未得到广泛发展。在这项研究中,我们构建了一种人工膜二硫键凋亡声敏剂,即一种同时包裹化疗药物索拉非尼(Sora)和声敏剂氯乙酮 6(Ce6)的纳米脂质体(SC@lip),以实现一站式增强 SDT 效应,诱导二硫键凋亡样癌细胞死亡。

方法

将索拉非尼和 Ce6 共包封到聚乙二醇修饰的脂质体中,通过简单的旋转蒸发声乳化法构建 SC@Lip。评估了 SC@Lip 在超声(US)照射下的细胞吞噬作用、ROS 生成能力、谷胱甘肽(GSH)耗竭能力、脂质过氧化(LPO)和二硫键凋亡样死亡。基于 4T1 皮下肿瘤模型,评估了 SDT 的体内生物安全性和疗效。

结果

SC@Lip 具有高效的细胞吞噬作用。在被 4T1 细胞内吞后,在 SDT 激活下产生大量 ROS,细胞存活率低于 5%。当应用于 4T1 皮下肿瘤模型时,SC@Lip 增强的 SDT 抑制肿瘤生长并延长了小鼠的生存时间。体外和体内实验表明,SC@Lip 可以增强 SDT 效应并触发二硫键凋亡样癌细胞死亡,从而在体外和体内均实现抗肿瘤疗效。

结论

SC@Lip 是一种具有人工膜的多功能纳米平台,可将声敏化和 GSH 耗竭功能集成到一个生物相容的纳米平台中,用于增强 SDT 效应并促进二硫键凋亡样癌细胞死亡。

https://cdn.ncbi.nlm.nih.gov/pmc/blobs/d2da/11379027/c8d68ac09687/IJN-19-8929-g0008.jpg
https://cdn.ncbi.nlm.nih.gov/pmc/blobs/d2da/11379027/36472dc4934f/IJN-19-8929-g0001.jpg
https://cdn.ncbi.nlm.nih.gov/pmc/blobs/d2da/11379027/51724cc97989/IJN-19-8929-g0002.jpg
https://cdn.ncbi.nlm.nih.gov/pmc/blobs/d2da/11379027/cf56a466d3e3/IJN-19-8929-g0003.jpg
https://cdn.ncbi.nlm.nih.gov/pmc/blobs/d2da/11379027/475b8dc9aebc/IJN-19-8929-g0004.jpg
https://cdn.ncbi.nlm.nih.gov/pmc/blobs/d2da/11379027/908b1900d9ad/IJN-19-8929-g0005.jpg
https://cdn.ncbi.nlm.nih.gov/pmc/blobs/d2da/11379027/638d949f126c/IJN-19-8929-g0006.jpg
https://cdn.ncbi.nlm.nih.gov/pmc/blobs/d2da/11379027/be9b244e3124/IJN-19-8929-g0007.jpg
https://cdn.ncbi.nlm.nih.gov/pmc/blobs/d2da/11379027/c8d68ac09687/IJN-19-8929-g0008.jpg
https://cdn.ncbi.nlm.nih.gov/pmc/blobs/d2da/11379027/36472dc4934f/IJN-19-8929-g0001.jpg
https://cdn.ncbi.nlm.nih.gov/pmc/blobs/d2da/11379027/51724cc97989/IJN-19-8929-g0002.jpg
https://cdn.ncbi.nlm.nih.gov/pmc/blobs/d2da/11379027/cf56a466d3e3/IJN-19-8929-g0003.jpg
https://cdn.ncbi.nlm.nih.gov/pmc/blobs/d2da/11379027/475b8dc9aebc/IJN-19-8929-g0004.jpg
https://cdn.ncbi.nlm.nih.gov/pmc/blobs/d2da/11379027/908b1900d9ad/IJN-19-8929-g0005.jpg
https://cdn.ncbi.nlm.nih.gov/pmc/blobs/d2da/11379027/638d949f126c/IJN-19-8929-g0006.jpg
https://cdn.ncbi.nlm.nih.gov/pmc/blobs/d2da/11379027/be9b244e3124/IJN-19-8929-g0007.jpg
https://cdn.ncbi.nlm.nih.gov/pmc/blobs/d2da/11379027/c8d68ac09687/IJN-19-8929-g0008.jpg

相似文献

1
Bioactive Nanoliposomes for Enhanced Sonodynamic-Triggered Disulfidptosis-Like Cancer Cell Death via Lipid Peroxidation.基于脂质过氧化的生物活性纳米脂质体增强声动力学触发的二硫键动力学样癌细胞死亡。
Int J Nanomedicine. 2024 Sep 2;19:8929-8947. doi: 10.2147/IJN.S464178. eCollection 2024.
2
Nanosonosensitizer-Augmented Sonodynamic Therapy Combined with Checkpoint Blockade for Cancer Immunotherapy.纳米声敏剂增强的声动力学疗法联合免疫检查点阻断用于癌症免疫治疗。
Int J Nanomedicine. 2021 Mar 5;16:1889-1899. doi: 10.2147/IJN.S290796. eCollection 2021.
3
Manipulation of Mitophagy by "All-in-One" nanosensitizer augments sonodynamic glioma therapy.“一体化”纳米敏化剂对自噬的调控增强了声动力胶质瘤治疗。
Autophagy. 2020 Aug;16(8):1413-1435. doi: 10.1080/15548627.2019.1687210. Epub 2019 Nov 9.
4
Mitochondria-targeting sonosensitizer-loaded extracellular vesicles for chemo-sonodynamic therapy.用于化学-声动力疗法的负载线粒体靶向声敏剂的细胞外囊泡
J Control Release. 2023 Feb;354:651-663. doi: 10.1016/j.jconrel.2023.01.044. Epub 2023 Jan 25.
5
Chlorin e6-loaded sonosensitive magnetic nanoliposomes conjugated with the magnetic field for enhancing anti-tumor effect of sonodynamic therapy.载氯乙啶的声敏磁性纳米脂质体与磁场结合用于增强声动力学疗法的抗肿瘤效果。
Pharm Dev Technol. 2020 Dec;25(10):1249-1259. doi: 10.1080/10837450.2020.1810274. Epub 2020 Aug 30.
6
A functionalized cell membrane biomimetic nanoformulation based on layered double hydroxide for combined tumor chemotherapy and sonodynamic therapy.基于层状双氢氧化物的功能化细胞膜仿生纳米制剂用于联合肿瘤化疗和声动力治疗。
J Mater Chem B. 2024 Jul 31;12(30):7429-7439. doi: 10.1039/d4tb00813h.
7
Manganese porphyrin-based metal-organic framework for synergistic sonodynamic therapy and ferroptosis in hypoxic tumors.基于锰卟啉的金属有机骨架用于缺氧肿瘤的协同声动力学治疗和铁死亡。
Theranostics. 2021 Jan 1;11(4):1937-1952. doi: 10.7150/thno.45511. eCollection 2021.
8
Tumor Targeting with Apatinib-loaded Nanoparticles and Sonodynamic Combined Therapy.载阿帕替尼纳米粒与声动力联合治疗的肿瘤靶向
Curr Mol Med. 2024;24(5):648-666. doi: 10.2174/1566524023666230613140341.
9
Modulation of Tumor Hypoxia by pH-Responsive Liposomes to Inhibit Mitochondrial Respiration for Enhancing Sonodynamic Therapy.通过 pH 响应脂质体调节肿瘤缺氧以抑制线粒体呼吸增强声动力学治疗。
Int J Nanomedicine. 2020 Aug 6;15:5687-5700. doi: 10.2147/IJN.S256038. eCollection 2020.
10
Endogenous HO Self-Replenishment and Sustainable Cascades Enhance the Efficacy of Sonodynamic Therapy.内源性 HO 自我补充和可持续级联增强声动力学疗法的疗效。
Int J Nanomedicine. 2023 Nov 13;18:6667-6687. doi: 10.2147/IJN.S431221. eCollection 2023.

引用本文的文献

1
Cuproptosis: a novel therapeutic mechanism in lung cancer.铜死亡:肺癌中的一种新型治疗机制。
Cancer Cell Int. 2025 Jun 24;25(1):231. doi: 10.1186/s12935-025-03864-1.
2
A prognostic model for lung adenocarcinoma based on cuproptosis and disulfidptosis related genes revealing the key prognostic role of FURIN.一种基于铜死亡和二硫键化死亡相关基因的肺腺癌预后模型,揭示了弗林蛋白酶(FURIN)的关键预后作用。
Sci Rep. 2025 Feb 19;15(1):6057. doi: 10.1038/s41598-025-90653-5.
3
Phytosomes Loaded with Mastoparan-M Represent a Novel Strategy for Breast Cancer Treatment.

本文引用的文献

1
Molecular landmarks of tumor disulfidptosis across cancer types to promote disulfidptosis-target therapy.跨癌症类型的肿瘤二硫键凋亡分子标志物促进二硫键凋亡靶向治疗。
Redox Biol. 2023 Dec;68:102966. doi: 10.1016/j.redox.2023.102966. Epub 2023 Nov 19.
2
Regulation of antioxidants in cancer.癌症中抗氧化剂的调节。
Mol Cell. 2024 Jan 4;84(1):23-33. doi: 10.1016/j.molcel.2023.11.001. Epub 2023 Nov 28.
3
Glutaredoxin attenuates glutathione levels via deglutathionylation of Otub1 and subsequent destabilization of system x.谷氧还蛋白通过去谷胱甘肽化 Otub1 来降低谷胱甘肽水平,随后导致系统 x 的不稳定性。
负载马蜂肽-M的植物脂质体是一种乳腺癌治疗的新策略。
Int J Nanomedicine. 2025 Jan 9;20:109-124. doi: 10.2147/IJN.S481871. eCollection 2025.
Sci Adv. 2023 Sep 15;9(37):eadi5192. doi: 10.1126/sciadv.adi5192. Epub 2023 Sep 13.
4
The therapeutic potential of targeting regulated non-apoptotic cell death.靶向调控非细胞凋亡性细胞死亡的治疗潜力。
Nat Rev Drug Discov. 2023 Sep;22(9):723-742. doi: 10.1038/s41573-023-00749-8. Epub 2023 Aug 7.
5
Nanomedicine in cancer therapy.癌症治疗中的纳米医学。
Signal Transduct Target Ther. 2023 Aug 7;8(1):293. doi: 10.1038/s41392-023-01536-y.
6
Targeting endothelial permeability in the EPR effect.针对 EPR 效应中的血管内皮通透性。
J Control Release. 2023 Sep;361:212-235. doi: 10.1016/j.jconrel.2023.07.039. Epub 2023 Aug 8.
7
SLC7A11 expression level dictates differential responses to oxidative stress in cancer cells.SLC7A11 的表达水平决定了癌细胞对氧化应激的不同反应。
Nat Commun. 2023 Jun 21;14(1):3673. doi: 10.1038/s41467-023-39401-9.
8
Disulfidptosis: a new form of programmed cell death.二硫键凋亡:一种新的程序性细胞死亡形式。
J Exp Clin Cancer Res. 2023 May 31;42(1):137. doi: 10.1186/s13046-023-02712-2.
9
ATF4 suppresses hepatocarcinogenesis by inducing SLC7A11 (xCT) to block stress-related ferroptosis.转录激活因子 4 通过诱导 SLC7A11(xCT)抑制应激相关的铁死亡来抑制肝癌发生。
J Hepatol. 2023 Aug;79(2):362-377. doi: 10.1016/j.jhep.2023.03.016. Epub 2023 Mar 28.
10
Deadly actin collapse by disulfidptosis.二硫键介导的细胞焦亡导致致命的肌动蛋白塌陷
Nat Cell Biol. 2023 Mar;25(3):375-376. doi: 10.1038/s41556-023-01100-4.