• 文献检索
  • 文档翻译
  • 深度研究
  • 学术资讯
  • Suppr Zotero 插件Zotero 插件
  • 邀请有礼
  • 套餐&价格
  • 历史记录
应用&插件
Suppr Zotero 插件Zotero 插件浏览器插件Mac 客户端Windows 客户端微信小程序
定价
高级版会员购买积分包购买API积分包
服务
文献检索文档翻译深度研究API 文档MCP 服务
关于我们
关于 Suppr公司介绍联系我们用户协议隐私条款
关注我们

Suppr 超能文献

核心技术专利:CN118964589B侵权必究
粤ICP备2023148730 号-1Suppr @ 2026

文献检索

告别复杂PubMed语法,用中文像聊天一样搜索,搜遍4000万医学文献。AI智能推荐,让科研检索更轻松。

立即免费搜索

文件翻译

保留排版,准确专业,支持PDF/Word/PPT等文件格式,支持 12+语言互译。

免费翻译文档

深度研究

AI帮你快速写综述,25分钟生成高质量综述,智能提取关键信息,辅助科研写作。

立即免费体验

胰岛素和IGF-1受体对健康小鼠衰老的独特、共同及协同作用。

Distinct, common and synergistic effects of insulin and IGF-1 receptors on healthy murine ageing.

作者信息

Walker Andrew Mn, Watt Nicole T, Yuldasheva Nadira Y, Dalmia Sanjush, Conning-Rowland Marcella, Cheng Chew W, Warmke Nele, Bridge Katherine, Brown Oliver I, Luk Cheukyau, Drozd Michael, Haywood Natalie J, Skromna Anna, Makava Natasha, Wheatcroft Stephen B, Kearney Mark T, Cubbon Richard M

机构信息

Leeds Institute of Cardiovascular and Metabolic Medicine, LIGHT Laboratories, The University of Leeds, Clarendon Way, Leeds, LS2 9JT, United Kingdom.

出版信息

Heliyon. 2024 Aug 17;10(16):e36457. doi: 10.1016/j.heliyon.2024.e36457. eCollection 2024 Aug 30.

DOI:10.1016/j.heliyon.2024.e36457
PMID:39247377
原文链接:https://pmc.ncbi.nlm.nih.gov/articles/PMC11379992/
Abstract

OBJECTIVE

Reduced IGF-1 signalling is an evolutionarily conserved mediator of longevity, yet the magnitude of this effect is substantially larger in organisms retaining a common insulin and IGF-1 receptor. Whether this reflects the failure to simultaneously reduce IGF-1 and insulin signalling in mammalian model systems remains unexplored, as is the associated impact on markers of healthy ageing. We set out to address these uncertainties.

METHODS

We compared the duration of healthy life (healthspan) in male mice with haploinsufficiency of the insulin receptor (IRKO), IGF-1 receptor (IGF-1RKO), or both (DKO), versus wildtype (WT) littermates. Cognitive performance was defined using nesting studies at 3- and 24-months of age. Brain transcriptome was characterised at 3- and 18-months of age using RNA-seq.

RESULTS

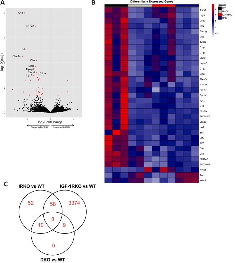
Healthspan was longer in DKO versus WT, with IRKO and IGF-1RKO being intermediate. At 2 years of age, DKO also exhibited preserved nesting behaviour in contrast with all other genotypes. Differential insulin sensitivity or weight gain during ageing did not explain the preserved healthspan of DKO, since these were comparable to IRKO littermates. Brain transcriptomics at 18 months of age revealed lower expression of canonical ageing-associated genes in DKO versus WT, although many of these findings were replicated in IRKO versus WT or IGF-1RKO vs WT.

CONCLUSIONS

Reduced insulin and IGF-1 receptor expression have both common and synergistic effects upon elements of healthy mammalian ageing, suggesting future ageing studies should consider targeting both insulin and IGF-1 signalling.

摘要

目的

胰岛素样生长因子-1(IGF-1)信号通路的减弱是寿命延长过程中一种在进化上保守的调节因子,然而在保留共同胰岛素和IGF-1受体的生物体中,这种作用的程度要大得多。在哺乳动物模型系统中,这是否反映了未能同时降低IGF-1和胰岛素信号通路,以及对健康衰老标志物的相关影响,目前仍未得到探索。我们着手解决这些不确定性问题。

方法

我们比较了胰岛素受体单倍体不足(IRKO)、IGF-1受体单倍体不足(IGF-1RKO)或两者均单倍体不足(DKO)的雄性小鼠与野生型(WT)同窝小鼠的健康寿命(健康期)。在3个月和24个月大时通过筑巢试验定义认知能力。在3个月和18个月大时使用RNA测序对脑转录组进行特征分析。

结果

与WT相比,DKO的健康期更长,IRKO和IGF-1RKO处于中间水平。在2岁时,与所有其他基因型相比,DKO还表现出保留的筑巢行为。衰老过程中胰岛素敏感性或体重增加的差异并不能解释DKO保留的健康期,因为这些与IRKO同窝小鼠相当。18个月大时的脑转录组学分析显示,与WT相比,DKO中典型衰老相关基因的表达较低,尽管其中许多发现也在IRKO与WT或IGF-1RKO与WT的比较中得到了重复。

结论

胰岛素和IGF-1受体表达的降低对健康哺乳动物衰老的各个方面具有共同和协同作用,这表明未来的衰老研究应考虑同时针对胰岛素和IGF-1信号通路。

https://cdn.ncbi.nlm.nih.gov/pmc/blobs/2de4/11379992/98faf1dac2f0/gr5.jpg
https://cdn.ncbi.nlm.nih.gov/pmc/blobs/2de4/11379992/e21b883ddd3e/gr1.jpg
https://cdn.ncbi.nlm.nih.gov/pmc/blobs/2de4/11379992/abdcd17aa8e5/gr2.jpg
https://cdn.ncbi.nlm.nih.gov/pmc/blobs/2de4/11379992/fb9dc8308c9c/gr3.jpg
https://cdn.ncbi.nlm.nih.gov/pmc/blobs/2de4/11379992/753955a7d530/gr4.jpg
https://cdn.ncbi.nlm.nih.gov/pmc/blobs/2de4/11379992/98faf1dac2f0/gr5.jpg
https://cdn.ncbi.nlm.nih.gov/pmc/blobs/2de4/11379992/e21b883ddd3e/gr1.jpg
https://cdn.ncbi.nlm.nih.gov/pmc/blobs/2de4/11379992/abdcd17aa8e5/gr2.jpg
https://cdn.ncbi.nlm.nih.gov/pmc/blobs/2de4/11379992/fb9dc8308c9c/gr3.jpg
https://cdn.ncbi.nlm.nih.gov/pmc/blobs/2de4/11379992/753955a7d530/gr4.jpg
https://cdn.ncbi.nlm.nih.gov/pmc/blobs/2de4/11379992/98faf1dac2f0/gr5.jpg

相似文献

1
Distinct, common and synergistic effects of insulin and IGF-1 receptors on healthy murine ageing.胰岛素和IGF-1受体对健康小鼠衰老的独特、共同及协同作用。
Heliyon. 2024 Aug 17;10(16):e36457. doi: 10.1016/j.heliyon.2024.e36457. eCollection 2024 Aug 30.
2
Single-gene mutations and healthy ageing in mammals.哺乳动物中单基因突变与健康衰老。
Philos Trans R Soc Lond B Biol Sci. 2011 Jan 12;366(1561):28-34. doi: 10.1098/rstb.2010.0281.
3
Insulin and insulin-like growth factor-1 receptors act as ligand-specific amplitude modulators of a common pathway regulating gene transcription.胰岛素和胰岛素样生长因子-1 受体作为配体特异性幅度调节剂,作用于调节基因转录的共同途径。
J Biol Chem. 2010 May 28;285(22):17235-45. doi: 10.1074/jbc.M110.118620. Epub 2010 Apr 1.
4
Differential roles of the insulin and insulin-like growth factor-I (IGF-I) receptors in response to insulin and IGF-I.胰岛素和胰岛素样生长因子-I(IGF-I)受体在对胰岛素和IGF-I反应中的不同作用。
J Biol Chem. 2004 Sep 3;279(36):38016-24. doi: 10.1074/jbc.M313201200. Epub 2004 Jul 7.
5
Essential roles of insulin and IGF-1 receptors during embryonic lineage development.胰岛素和 IGF-1 受体在胚胎谱系发育中的基本作用。
Mol Metab. 2021 May;47:101164. doi: 10.1016/j.molmet.2021.101164. Epub 2021 Jan 14.
6
Normal bone density obtained in the absence of insulin receptor expression in bone.在骨骼中缺乏胰岛素受体表达的情况下获得正常骨密度。
Endocrinology. 2006 Dec;147(12):5760-7. doi: 10.1210/en.2006-0700. Epub 2006 Sep 14.
7
The GH/IGF-I axis and longevity.生长激素/胰岛素样生长因子-I轴与长寿
Eur J Endocrinol. 2004 Aug;151 Suppl 1:S23-7. doi: 10.1530/eje.0.151s023.
8
Insulin resistance impairs circulating angiogenic progenitor cell function and delays endothelial regeneration.胰岛素抵抗会损害循环血管生成祖细胞的功能,从而延缓内皮细胞的再生。
Diabetes. 2011 Apr;60(4):1295-303. doi: 10.2337/db10-1080. Epub 2011 Feb 11.
9
Endothelial Insulin Receptor Restoration Rescues Vascular Function in Male Insulin Receptor Haploinsufficient Mice.内皮细胞胰岛素受体恢复可挽救雄性胰岛素受体杂合不足小鼠的血管功能。
Endocrinology. 2018 Aug 1;159(8):2917-2925. doi: 10.1210/en.2018-00215.
10
Insulin, IGF-1 and longevity.胰岛素、IGF-1 与长寿。
Aging Dis. 2010 Oct;1(2):147-57. Epub 2010 Aug 26.

本文引用的文献

1
Increased Caveolin-2 Expression in Brain Endothelial Cells Promotes Age-Related Neuroinflammation.脑内皮细胞中 Caveolin-2 表达增加促进与年龄相关的神经炎症。
Mol Cells. 2022 Dec 31;45(12):950-962. doi: 10.14348/molcells.2022.0045. Epub 2022 Dec 12.
2
A missense mutation in causes hippocampal learning deficits in mice.一个错义突变导致小鼠海马学习能力缺陷。
Proc Natl Acad Sci U S A. 2022 Aug 2;119(31):e2204901119. doi: 10.1073/pnas.2204901119. Epub 2022 Jul 26.
3
Insulin action in the brain regulates both central and peripheral functions.
胰岛素在大脑中的作用调节中枢和外周功能。
Am J Physiol Endocrinol Metab. 2021 Jul 1;321(1):E156-E163. doi: 10.1152/ajpendo.00642.2020. Epub 2021 May 31.
4
Ageing transcriptome meta-analysis reveals similarities and differences between key mammalian tissues.衰老转录组荟萃分析揭示了关键哺乳动物组织之间的相似性和差异性。
Aging (Albany NY). 2021 Feb 11;13(3):3313-3341. doi: 10.18632/aging.202648.
5
Facing up to the global challenges of ageing.直面全球老龄化挑战。
Nature. 2018 Sep;561(7721):45-56. doi: 10.1038/s41586-018-0457-8. Epub 2018 Sep 5.
6
Late-life targeting of the IGF-1 receptor improves healthspan and lifespan in female mice.老年期靶向 IGF-1 受体可改善雌性小鼠的健康寿命和寿命。
Nat Commun. 2018 Jun 19;9(1):2394. doi: 10.1038/s41467-018-04805-5.
7
Assessing Cognition in Mice.评估小鼠的认知能力。
Curr Protoc Mouse Biol. 2015 Dec 2;5(4):331-358. doi: 10.1002/9780470942390.mo150068.
8
Minireview: The Complexities of IGF/Insulin Signaling in Aging: Why Flies and Worms Are Not Humans.小型综述:衰老过程中IGF/胰岛素信号传导的复杂性:为何果蝇和线虫不同于人类。
Mol Endocrinol. 2015 Aug;29(8):1107-13. doi: 10.1210/me.2015-1074. Epub 2015 Jun 23.
9
InteractiVenn: a web-based tool for the analysis of sets through Venn diagrams.InteractiVenn:一款基于网络的通过维恩图进行集合分析的工具。
BMC Bioinformatics. 2015 May 22;16(1):169. doi: 10.1186/s12859-015-0611-3.
10
Sex Differences in Longevity and in Responses to Anti-Aging Interventions: A Mini-Review.长寿及抗衰老干预反应中的性别差异:一篇综述短文
Gerontology. 2015;62(1):40-6. doi: 10.1159/000381472. Epub 2015 May 6.