Suppr超能文献

mA 修饰增强了通过细胞周期促进食管胃结合部腺癌致瘤性的稳定性。

mA modification enhances the stability of promotes tumorigenicity of esophagogastric junction adenocarcinoma via cell cycle.

机构信息

Guangdong Cardiovascular Institute, Guangdong Provincial People's Hospital, Guangdong Academy of Medical Sciences, Guangzhou 510080, China.

Department of Gastrointestinal Surgery, Department of General Surgery, Guangdong Provincial People's Hospital (Guangdong Academy of Medical Sciences), Southern Medical University, Guangzhou 510080, China.

出版信息

Int J Biol Sci. 2024 Aug 6;20(11):4209-4221. doi: 10.7150/ijbs.98535. eCollection 2024.

Abstract

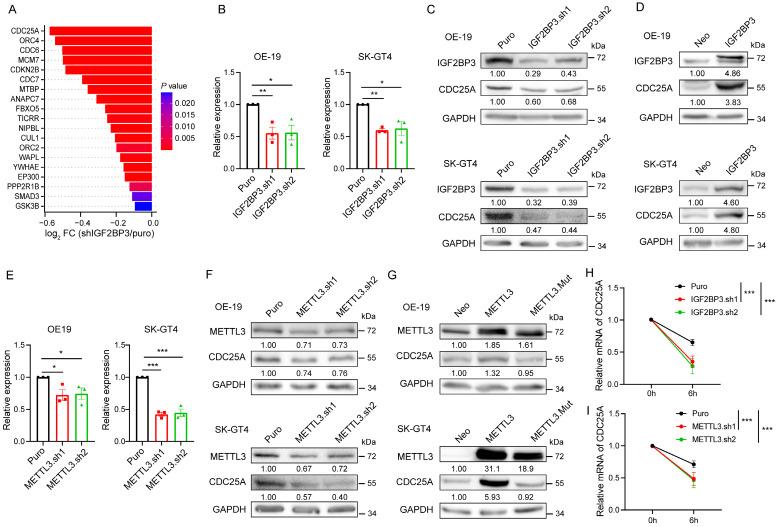
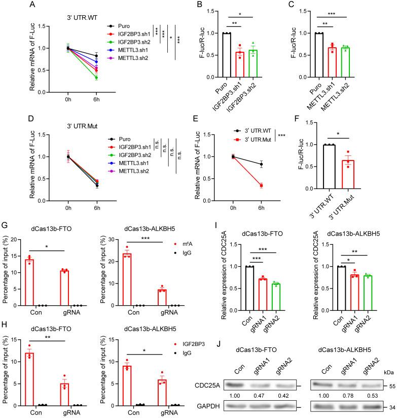
6-Methyladenosine (mA) modification and its regulators play critical roles in human cancers, but their functions and regulatory mechanisms in adenocarcinoma of the esophagogastric junction (AEG) remain unclear. Here, we identified that IGF2BP3 is the most significantly up-regulated mA regulator in AEG tumors versus paired normal adjacent tissues from the expression profile of mA regulators in a large cohort of AEG patients. Silencing IGF2BP3 inhibits AEG progression and . By profiling transcriptome-wide targets of IGF2BP3 and the mA methylome in AEG, we found that IGF2BP3-mediated stabilization and enhanced expression of mA-modified targets, including targets of the cell cycle pathway, such as , , and , are critical for AEG progression. Mechanistically, the increased mA modification of accelerates the G1-S transition. Clinically, up-regulated IGF2BP3, METTL3, and CDC25A show a strong positive correlation in TCGA pan-cancer, including AEG. In conclusion, our study highlights the role of post-transcriptional regulation in modulating AEG tumor progression and elucidates the functional importance of the mA/IGF2BP3/CDC25A axis in AEG cells.

摘要

6-甲基腺嘌呤(mA)修饰及其调控因子在人类癌症中发挥着关键作用,但它们在食管胃结合部腺癌(AEG)中的功能和调控机制尚不清楚。在这里,我们从大量 AEG 患者的 mA 调控因子表达谱中鉴定出,IGF2BP3 是 AEG 肿瘤与配对正常相邻组织中上调最显著的 mA 调控因子。沉默 IGF2BP3 可抑制 AEG 的进展。通过对 AEG 中 IGF2BP3 及 mA 甲基化组的全转录组靶标进行分析,我们发现 IGF2BP3 介导的 mA 修饰靶标的稳定和表达增强,包括细胞周期途径的靶标,如、和,对 AEG 的进展至关重要。从机制上讲,加速 G1-S 过渡。临床上,TCGA 泛癌种中包括 AEG 在内,上调的 IGF2BP3、METTL3 和 CDC25A 之间表现出强烈的正相关。总之,我们的研究强调了转录后调控在调节 AEG 肿瘤进展中的作用,并阐明了 mA/IGF2BP3/CDC25A 轴在 AEG 细胞中的功能重要性。

https://cdn.ncbi.nlm.nih.gov/pmc/blobs/b783/11379066/fd635e3dae23/ijbsv20p4209g001.jpg

文献检索

告别复杂PubMed语法,用中文像聊天一样搜索,搜遍4000万医学文献。AI智能推荐,让科研检索更轻松。

立即免费搜索

文件翻译

保留排版,准确专业,支持PDF/Word/PPT等文件格式,支持 12+语言互译。

免费翻译文档

深度研究

AI帮你快速写综述,25分钟生成高质量综述,智能提取关键信息,辅助科研写作。

立即免费体验