Suppr超能文献

LINC00461通过miR-518b/HNRNPUL1轴促进膀胱癌细胞上皮-间质转化。

LINC00461 promotes bladder cancer cells EMT through miR-518b/HNRNPUL1 axis.

作者信息

Zhou Yijie, Zhao Keyuan, Li Junlong, Peng Chao, Jin Jing, Chen Jiajun, Li Yulei, Xu Gang, Pan Shouhua

机构信息

Department of Urology, Shaoxing People's Hospital, Shaoxing, 312000, Zhejiang, China.

出版信息

Discov Oncol. 2024 Sep 10;15(1):419. doi: 10.1007/s12672-024-01294-5.

Abstract

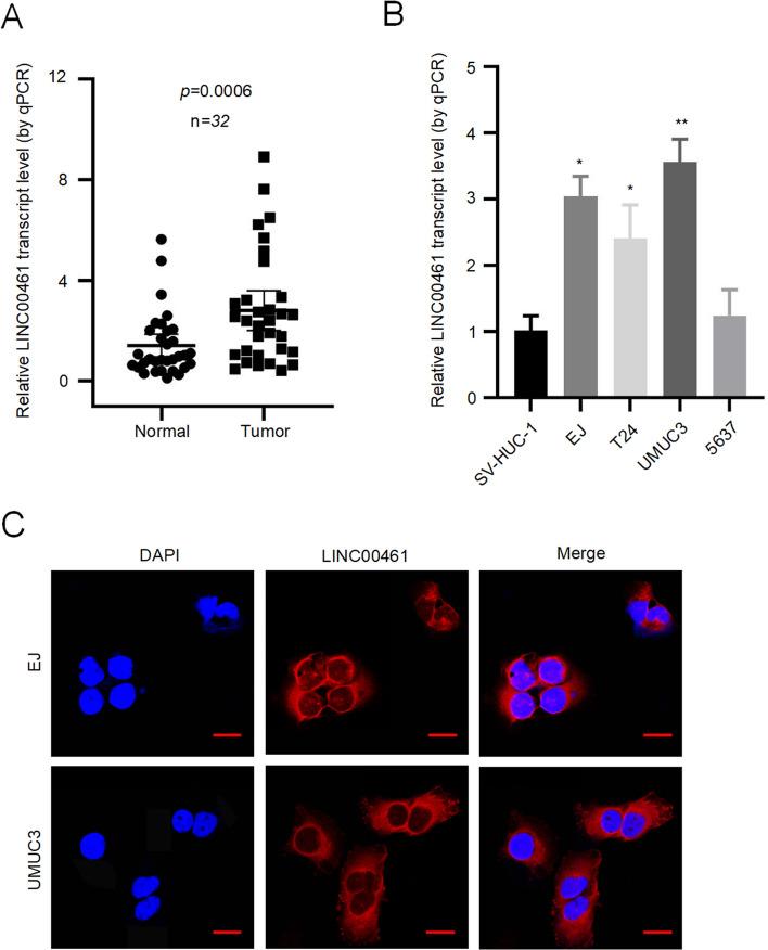
Bladder cancer (BC) is a prevalent type of tumor in the urinary system, and it has been discovered that long non-coding RNA (lncRNA) plays a significant role in its occurrence and development. However, thus far, no reports have been published on the involvement of LINC00461 in BC. Here, we found that LINC00461 levels were upregulated in BC tissues and cell lines. Besides, knockdown of LINC00461 inhibited BC cell proliferation, migration, invasion through epithelial-mesenchymal transition (EMT), and slowed down tumor growth in vivo. Moreover, we found that LINC00461 regulated HNRNPUL1 expression through miR-518b sponge activity, and the miR-518 inhibitor could reverse the inhibitory effects of LINC00461 knockdown on BC cell proliferation, migration, and EMT. Our results suggest that LINC00461 may serve as a potential biomarker and therapeutic target for BC.

摘要

膀胱癌(BC)是泌尿系统中一种常见的肿瘤类型,并且已经发现长链非编码RNA(lncRNA)在其发生和发展中起着重要作用。然而,迄今为止,尚无关于LINC00461参与膀胱癌的报道。在此,我们发现LINC00461在膀胱癌组织和细胞系中的水平上调。此外,敲低LINC00461可抑制膀胱癌细胞增殖、迁移、通过上皮-间质转化(EMT)的侵袭,并减缓体内肿瘤生长。此外,我们发现LINC00461通过miR-518b海绵活性调节HNRNPUL1表达,并且miR-518抑制剂可逆转LINC00461敲低对膀胱癌细胞增殖、迁移和EMT的抑制作用。我们的结果表明,LINC00461可能作为膀胱癌的潜在生物标志物和治疗靶点。

https://cdn.ncbi.nlm.nih.gov/pmc/blobs/bc04/11387575/013ec2c78d49/12672_2024_1294_Fig1_HTML.jpg

文献AI研究员

20分钟写一篇综述,助力文献阅读效率提升50倍。

立即体验

用中文搜PubMed

大模型驱动的PubMed中文搜索引擎

马上搜索

文档翻译

学术文献翻译模型,支持多种主流文档格式。

立即体验