Institut Pasteur, Université Paris Cité, Biologie des Bactéries Intracellulaires, CNRS UMR 6047, Paris, France.
Sorbonne Université, Collège Doctoral, Paris, France.
PLoS Pathog. 2024 Sep 11;20(9):e1012534. doi: 10.1371/journal.ppat.1012534. eCollection 2024 Sep.
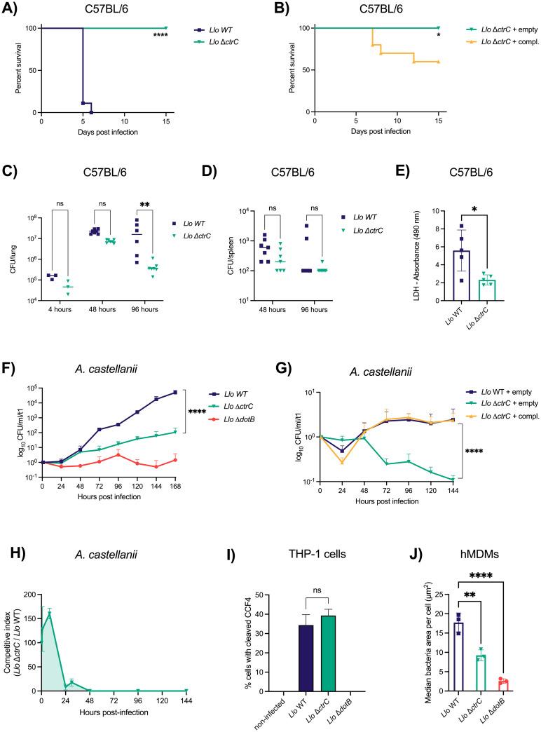
Legionella longbeachae and Legionella pneumophila are the most common causative agents of Legionnaires' disease. While the clinical manifestations caused by both species are similar, species-specific differences exist in environmental niches, disease epidemiology, and genomic content. One such difference is the presence of a genomic locus predicted to encode a capsule. Here, we show that L. longbeachae indeed expresses a capsule in post-exponential growth phase as evidenced by electron microscopy analyses, and that capsule expression is abrogated when deleting a capsule transporter gene. Capsule purification and its analysis via HLPC revealed the presence of a highly anionic polysaccharide that is absent in the capsule mutant. The capsule is important for replication and virulence in vivo in a mouse model of infection and in the natural host Acanthamoeba castellanii. It has anti-phagocytic function when encountering innate immune cells such as human macrophages and it is involved in the low cytokine responses in mice and in human monocyte derived macrophages, thus dampening the innate immune response. Thus, the here characterized L. longbeachae capsule is a novel virulence factor, unique among the known Legionella species, which may aid L. longbeachae to survive in its specific niches and which partly confers L. longbeachae its unique infection characteristics.
嗜肺军团菌和长滩军团菌是军团病的最常见病原体。虽然这两种物种引起的临床表现相似,但在环境小生境、疾病流行病学和基因组内容方面存在种特异性差异。其中一个差异是存在一个预测编码荚膜的基因组基因座。在这里,我们通过电子显微镜分析表明,长滩军团菌确实在指数生长后期表达荚膜,并且当删除荚膜转运蛋白基因时,荚膜表达被阻断。荚膜的纯化及其通过 HLPC 的分析表明存在一种高度阴离子多糖,而在荚膜突变体中不存在。荚膜在感染小鼠模型和天然宿主棘阿米巴中的体内复制和毒力中很重要。当遇到先天免疫细胞(如人巨噬细胞)时,它具有抗吞噬作用,并且参与了小鼠和人单核细胞衍生的巨噬细胞中的低细胞因子反应,从而抑制了先天免疫反应。因此,这里所描述的长滩军团菌荚膜是一种新型的毒力因子,在已知的军团菌属中是独特的,它可能有助于长滩军团菌在其特定小生境中存活,并部分赋予长滩军团菌其独特的感染特征。