Suppr超能文献

转位军团菌的小 RNA 模拟真核生物 microRNA 靶向宿主免疫反应。

Translocated Legionella pneumophila small RNAs mimic eukaryotic microRNAs targeting the host immune response.

机构信息

Institut Pasteur, Université de Paris, Biologie des Bactéries Intracellulaires and CNRS UMR 6047, 75724, Paris, France.

Université de Paris, INSERM ERL U1316, UMR 7057/CNRS, Paris, France.

出版信息

Nat Commun. 2022 Feb 9;13(1):762. doi: 10.1038/s41467-022-28454-x.

Abstract

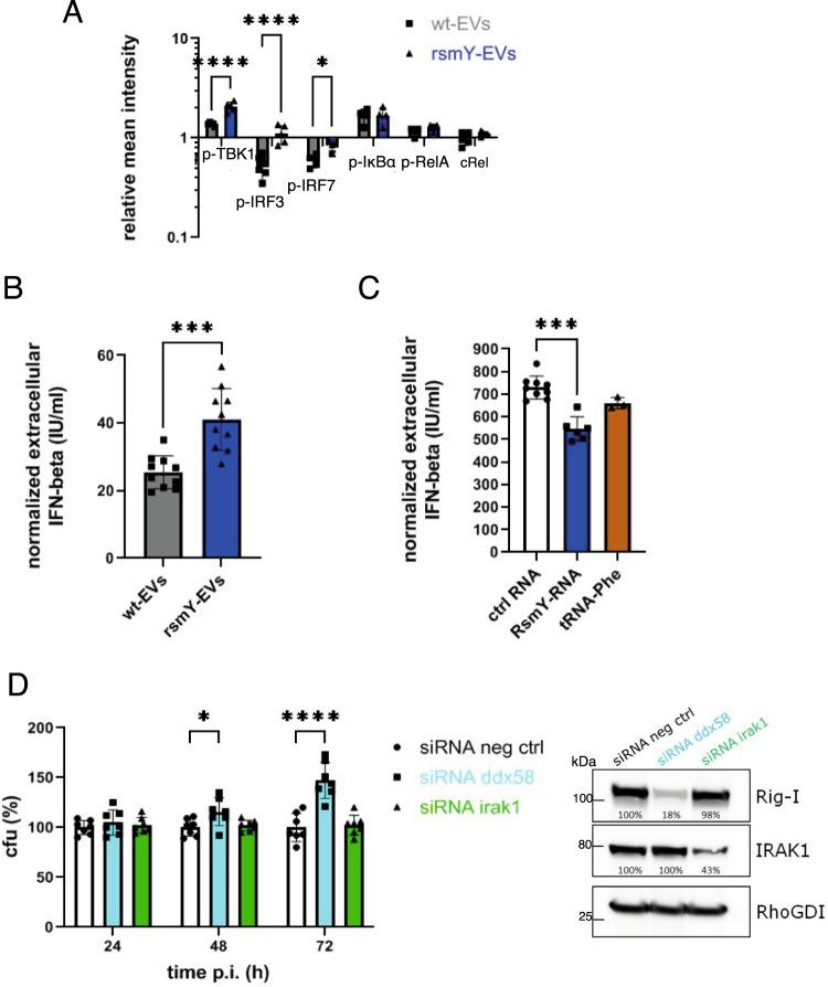
Legionella pneumophila is an intracellular bacterial pathogen that can cause a severe form of pneumonia in humans, a phenotype evolved through interactions with aquatic protozoa in the environment. Here, we show that L. pneumophila uses extracellular vesicles to translocate bacterial small RNAs (sRNAs) into host cells that act on host defence signalling pathways. The bacterial sRNA RsmY binds to the UTR of ddx58 (RIG-I encoding gene) and cRel, while tRNA-Phe binds ddx58 and irak1 collectively reducing expression of RIG-I, IRAK1 and cRel, with subsequent downregulation of IFN-β. Thus, RsmY and tRNA-Phe are bacterial trans-kingdom regulatory RNAs downregulating selected sensor and regulator proteins of the host cell innate immune response. This miRNA-like regulation of the expression of key sensors and regulators of immunity is a feature of L. pneumophila host-pathogen communication and likely represents a general mechanism employed by bacteria that interact with eukaryotic hosts.

摘要

嗜肺军团菌是一种细胞内细菌病原体,能够在人类中引发严重的肺炎,这种表型是通过与环境中的水生原生动物相互作用进化而来的。在这里,我们表明嗜肺军团菌利用细胞外囊泡将细菌小 RNA(sRNA)转运到宿主细胞中,这些 sRNA 作用于宿主防御信号通路。细菌 sRNA RsmY 与 ddx58(RIG-I 编码基因)和 cRel 的 UTR 结合,而 tRNA-Phe 则共同结合 ddx58 和 Irak1,从而降低 RIG-I、IRAK1 和 cRel 的表达,随后下调 IFN-β。因此,RsmY 和 tRNA-Phe 是细菌跨物种调节 RNA,下调宿主细胞先天免疫反应的选定传感器和调节剂蛋白。这种对免疫关键传感器和调节剂表达的 miRNA 样调节是嗜肺军团菌宿主-病原体通讯的一个特征,可能代表了与真核宿主相互作用的细菌普遍采用的一种机制。

https://cdn.ncbi.nlm.nih.gov/pmc/blobs/9275/8828724/ed3911ac1074/41467_2022_28454_Fig3_HTML.jpg

文献检索

告别复杂PubMed语法,用中文像聊天一样搜索,搜遍4000万医学文献。AI智能推荐,让科研检索更轻松。

立即免费搜索

文件翻译

保留排版,准确专业,支持PDF/Word/PPT等文件格式,支持 12+语言互译。

免费翻译文档

深度研究

AI帮你快速写综述,25分钟生成高质量综述,智能提取关键信息,辅助科研写作。

立即免费体验