Suppr超能文献

多形性胶质母细胞瘤的生物信息学分析以评估免疫特征并预测预后。

Bioinformatics analysis of in glioblastoma multiforme to evaluate immune features and predict prognosis.

作者信息

Yang Tian, Li Chujun, Xu Duo, Quan Rui, Wang Lansheng, Ren Yanhong, Zhang Zhengkui, Yu Rutong

机构信息

Institute of Nervous System Diseases, Xuzhou Medical University, Xuzhou, China.

Department of Neurosurgery, Affiliated Hospital of Xuzhou Medical University, Xuzhou, China.

出版信息

Transl Cancer Res. 2024 Aug 31;13(8):4242-4256. doi: 10.21037/tcr-23-2000. Epub 2024 Aug 23.

Abstract

BACKGROUND

Glioblastoma multiforme (GBM) is the most common and aggressive primary brain cancer in adults. This study aimed to obtain data on immune cell infiltration based on public datasets and to examine the prognostic significance of SH2 domain containing 4A () for GBM.

METHODS

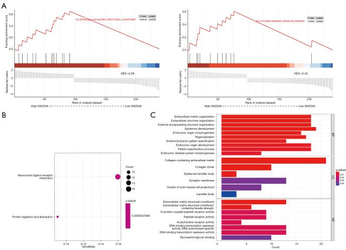
expression in GBM was analyzed using a Tumor Immunity Estimation Resource (TIMER) 2.0 dataset, and a gene expression profile interaction analysis (GEPIA), and the results were validated by quantitative reverse transcription polymerase chain reaction (qRT-PCR). The Chinese Glioma Genome Atlas (CGGA) dataset was used to assess the effect of on GBM patient survival. The co-expression network of the LinkedOmics dataset and GeneMANIA dataset was also investigated. Least absolute shrinkage and selection operator (LASSO) regression models and a nomogram were constructed to assess the prognosis of GBM patients. A Gene Set Enrichment Analysis (GSEA) was performed using The Cancer Genome Atlas (TCGA) dataset to find functional differences. The relationship between expression and tumor-infiltrating immune cells was analyzed using xCELL, the Cell Type Identification by Estimating Relative Subsets of RNA Transcripts (CIBERSORT) algorithm, and the TIMER dataset.

RESULTS

We discovered that expression was upregulated in GBM patients, and elevated SH2D4A expression was also substantially correlated with tumor grade. The survival curve analysis and multivariate Cox regression analysis showed that high expression was a significant independent predictor of poor overall survival (OS) in GBM patients. The immunoassay results suggested that altered expression may affect the immune infiltration of GBM tissues and thus the survival outcomes of GBM patients.

CONCLUSIONS

In addition to being a possible prognostic marker and therapeutic target for GBM, may also accelerate the progression of GBM.

摘要

背景

多形性胶质母细胞瘤(GBM)是成人中最常见且侵袭性最强的原发性脑癌。本研究旨在基于公共数据集获取免疫细胞浸润数据,并探讨含SH2结构域的4A蛋白(SH2D4A)对GBM的预后意义。

方法

使用肿瘤免疫评估资源(TIMER)2.0数据集和基因表达谱交互分析(GEPIA)分析GBM中SH2D4A的表达情况,并通过定量逆转录聚合酶链反应(qRT-PCR)验证结果。利用中国胶质瘤基因组图谱(CGGA)数据集评估SH2D4A对GBM患者生存的影响。还研究了LinkedOmics数据集和GeneMANIA数据集的SH2D4A共表达网络。构建最小绝对收缩和选择算子(LASSO)回归模型及列线图以评估GBM患者的预后。使用癌症基因组图谱(TCGA)数据集进行基因集富集分析(GSEA)以发现功能差异。使用xCELL、通过估计RNA转录本相对子集进行细胞类型鉴定(CIBERSORT)算法和TIMER数据集分析SH2D4A表达与肿瘤浸润免疫细胞之间的关系。

结果

我们发现GBM患者中SH2D4A表达上调,且SH2D4A表达升高也与肿瘤分级显著相关。生存曲线分析和多变量Cox回归分析表明,高SH2D4A表达是GBM患者总生存期(OS)差的显著独立预测因素。免疫分析结果表明,SH2D4A表达改变可能影响GBM组织的免疫浸润,从而影响GBM患者的生存结果。

结论

SH2D4A除了可能是GBM的预后标志物和治疗靶点外,还可能加速GBM的进展。

https://cdn.ncbi.nlm.nih.gov/pmc/blobs/c8de/11384316/38e1014b8341/tcr-13-08-4242-f1.jpg

文献AI研究员

20分钟写一篇综述,助力文献阅读效率提升50倍。

立即体验

用中文搜PubMed

大模型驱动的PubMed中文搜索引擎

马上搜索

文档翻译

学术文献翻译模型,支持多种主流文档格式。

立即体验