• 文献检索
  • 文档翻译
  • 深度研究
  • 学术资讯
  • Suppr Zotero 插件Zotero 插件
  • 邀请有礼
  • 套餐&价格
  • 历史记录
应用&插件
Suppr Zotero 插件Zotero 插件浏览器插件Mac 客户端Windows 客户端微信小程序
定价
高级版会员购买积分包购买API积分包
服务
文献检索文档翻译深度研究API 文档MCP 服务
关于我们
关于 Suppr公司介绍联系我们用户协议隐私条款
关注我们

Suppr 超能文献

核心技术专利:CN118964589B侵权必究
粤ICP备2023148730 号-1Suppr @ 2026

文献检索

告别复杂PubMed语法,用中文像聊天一样搜索,搜遍4000万医学文献。AI智能推荐,让科研检索更轻松。

立即免费搜索

文件翻译

保留排版,准确专业,支持PDF/Word/PPT等文件格式,支持 12+语言互译。

免费翻译文档

深度研究

AI帮你快速写综述,25分钟生成高质量综述,智能提取关键信息,辅助科研写作。

立即免费体验

基于生物信息学分析和孟德尔随机化的骨关节炎生物标志物及潜在药物靶点的鉴定

Identification of biomarkers and potential drug targets in osteoarthritis based on bioinformatics analysis and mendelian randomization.

作者信息

Cheng Feng, Li Mengying, Hua Haotian, Zhang Ruikun, Zhu Yiwen, Zhu Yingjia, Zhang Yang, Tong Peijian

机构信息

The First School of Clinical Medicine, Zhejiang Chinese Medical University, Hangzhou, Zhejiang, China.

Department of Orthopedics, The Third Affiliated Hospital of Zhejiang Chinese Medical University, Hangzhou, Zhejiang, China.

出版信息

Front Pharmacol. 2024 Aug 29;15:1439289. doi: 10.3389/fphar.2024.1439289. eCollection 2024.

DOI:10.3389/fphar.2024.1439289
PMID:39268462
原文链接:https://pmc.ncbi.nlm.nih.gov/articles/PMC11390638/
Abstract

BACKGROUND

Osteoarthritis (OA) can lead to chronic joint pain, and currently there are no methods available for complete cure. Utilizing the Gene Expression Omnibus (GEO) database for bioinformatics analysis combined with Mendelian randomization (MR) has been widely employed for drug repurposing and discovery of novel therapeutic targets. Therefore, our research focus is to identify new diagnostic markers and improved drug target sites.

METHODS

Gene expression data from different tissues of synovial membrane, cartilage and subchondral bone were collected through GEO data to screen out differential genes. Two-sample MR Analysis was used to estimate the causal effect of expression quantitative trait loci (eQTL) on OA. Through the intersection of the two, core genes were obtained, which were further screened by bioinformatics analysis for and molecular experimental verification. Finally, drug prediction and molecular docking further verified the medicinal value of drug targets.

RESULTS

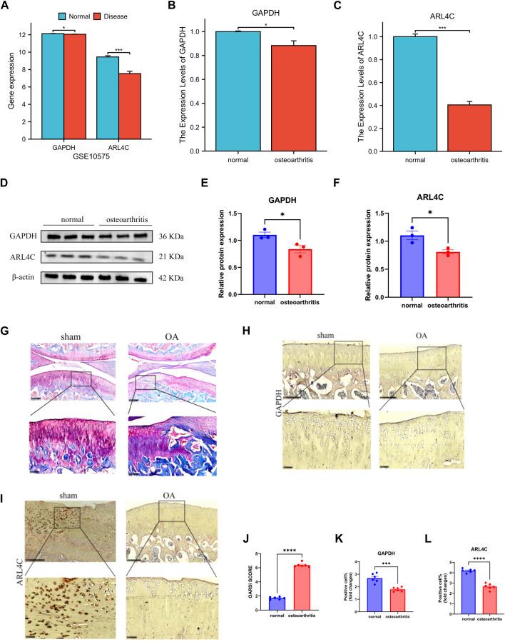
In the joint analysis utilizing the GEO database and MR approach, five genes exhibited significance across both analytical methods. These genes were subjected to bioinformatics analysis, revealing their close association with immunological functions. Further refinement identified two core genes (ARL4C and GAPDH), whose expression levels were found to decrease in OA pathology and exhibited a protective effect in the MR analysis, thus demonstrating consistent trends. Support from and molecular experiments was also obtained, while molecular docking revealed favorable interactions between the drugs and proteins, in line with existing structural data.

CONCLUSION

This study identified potential diagnostic biomarkers and drug targets for OA through the utilization of the GEO database and MR analysis. The findings suggest that the ARL4C and GAPDH genes may serve as therapeutic targets, offering promise for personalized treatment of OA.

摘要

背景

骨关节炎(OA)可导致慢性关节疼痛,目前尚无完全治愈的方法。利用基因表达综合数据库(GEO)进行生物信息学分析并结合孟德尔随机化(MR)已广泛应用于药物再利用和新治疗靶点的发现。因此,我们的研究重点是识别新的诊断标志物和改进药物靶点。

方法

通过GEO数据收集滑膜、软骨和软骨下骨不同组织的基因表达数据,以筛选差异基因。采用两样本MR分析估计表达数量性状位点(eQTL)对OA的因果效应。通过两者的交集获得核心基因,再通过生物信息学分析和分子实验验证进行进一步筛选。最后,药物预测和分子对接进一步验证了药物靶点的药用价值。

结果

在利用GEO数据库和MR方法的联合分析中,有五个基因在两种分析方法中均表现出显著性。对这些基因进行生物信息学分析,发现它们与免疫功能密切相关。进一步筛选确定了两个核心基因(ARL4C和GAPDH),其表达水平在OA病理过程中降低,且在MR分析中显示出保护作用,呈现出一致的趋势。同时也获得了分子实验的支持,而分子对接显示药物与蛋白质之间存在良好的相互作用,与现有结构数据相符。

结论

本研究通过利用GEO数据库和MR分析,确定了OA潜在的诊断生物标志物和药物靶点。研究结果表明,ARL4C和GAPDH基因可能作为治疗靶点,为OA的个性化治疗提供了希望。

https://cdn.ncbi.nlm.nih.gov/pmc/blobs/a7eb/11390638/ec2918ea89ce/fphar-15-1439289-g008.jpg
https://cdn.ncbi.nlm.nih.gov/pmc/blobs/a7eb/11390638/4eefc1046a53/fphar-15-1439289-g001.jpg
https://cdn.ncbi.nlm.nih.gov/pmc/blobs/a7eb/11390638/f9662b6be0e1/fphar-15-1439289-g002.jpg
https://cdn.ncbi.nlm.nih.gov/pmc/blobs/a7eb/11390638/2f31289b1d3a/fphar-15-1439289-g003.jpg
https://cdn.ncbi.nlm.nih.gov/pmc/blobs/a7eb/11390638/2f7728e3d601/fphar-15-1439289-g004.jpg
https://cdn.ncbi.nlm.nih.gov/pmc/blobs/a7eb/11390638/156764758f4e/fphar-15-1439289-g005.jpg
https://cdn.ncbi.nlm.nih.gov/pmc/blobs/a7eb/11390638/af2eb8e81079/fphar-15-1439289-g006.jpg
https://cdn.ncbi.nlm.nih.gov/pmc/blobs/a7eb/11390638/a7b4c5cd45a7/fphar-15-1439289-g007.jpg
https://cdn.ncbi.nlm.nih.gov/pmc/blobs/a7eb/11390638/ec2918ea89ce/fphar-15-1439289-g008.jpg
https://cdn.ncbi.nlm.nih.gov/pmc/blobs/a7eb/11390638/4eefc1046a53/fphar-15-1439289-g001.jpg
https://cdn.ncbi.nlm.nih.gov/pmc/blobs/a7eb/11390638/f9662b6be0e1/fphar-15-1439289-g002.jpg
https://cdn.ncbi.nlm.nih.gov/pmc/blobs/a7eb/11390638/2f31289b1d3a/fphar-15-1439289-g003.jpg
https://cdn.ncbi.nlm.nih.gov/pmc/blobs/a7eb/11390638/2f7728e3d601/fphar-15-1439289-g004.jpg
https://cdn.ncbi.nlm.nih.gov/pmc/blobs/a7eb/11390638/156764758f4e/fphar-15-1439289-g005.jpg
https://cdn.ncbi.nlm.nih.gov/pmc/blobs/a7eb/11390638/af2eb8e81079/fphar-15-1439289-g006.jpg
https://cdn.ncbi.nlm.nih.gov/pmc/blobs/a7eb/11390638/a7b4c5cd45a7/fphar-15-1439289-g007.jpg
https://cdn.ncbi.nlm.nih.gov/pmc/blobs/a7eb/11390638/ec2918ea89ce/fphar-15-1439289-g008.jpg

相似文献

1
Identification of biomarkers and potential drug targets in osteoarthritis based on bioinformatics analysis and mendelian randomization.基于生物信息学分析和孟德尔随机化的骨关节炎生物标志物及潜在药物靶点的鉴定
Front Pharmacol. 2024 Aug 29;15:1439289. doi: 10.3389/fphar.2024.1439289. eCollection 2024.
2
Proteome-Wide Mendelian Randomization and Colocalization Analysis Identify Therapeutic Targets for Knee and Hip Osteoarthritis.全蛋白质组孟德尔随机化和共定位分析鉴定膝关节和髋关节骨关节炎的治疗靶点。
Biomolecules. 2024 Mar 15;14(3):355. doi: 10.3390/biom14030355.
3
Mendelian randomization based on genome-wide association studies and expression quantitative trait loci, predicting gene targets for the complexity of osteoarthritis as well as the clinical prognosis of the condition.基于全基因组关联研究和表达数量性状位点的孟德尔随机化,预测骨关节炎复杂性的基因靶点以及该疾病的临床预后。
Front Med (Lausanne). 2024 Jun 26;11:1409439. doi: 10.3389/fmed.2024.1409439. eCollection 2024.
4
Utilizing systematic Mendelian randomization to identify potential therapeutic targets for mania.利用系统孟德尔随机化方法确定躁狂症的潜在治疗靶点。
Front Psychiatry. 2024 Mar 5;15:1375209. doi: 10.3389/fpsyt.2024.1375209. eCollection 2024.
5
Analysis of common differential gene expression in synovial cells of osteoarthritis and rheumatoid arthritis.分析骨关节炎和类风湿关节炎滑膜细胞中常见的差异基因表达。
PLoS One. 2024 May 21;19(5):e0303506. doi: 10.1371/journal.pone.0303506. eCollection 2024.
6
Study on the potential active components and molecular mechanism of Xiao Huoluo Pills in the treatment of cartilage degeneration of knee osteoarthritis based on bioinformatics analysis and molecular docking technology.基于生物信息学分析和分子对接技术探讨消络化癖丸治疗膝骨关节炎软骨退变的潜在活性成分及分子机制。
J Orthop Surg Res. 2021 Jul 17;16(1):460. doi: 10.1186/s13018-021-02552-w.
7
Identification of atrial fibrillation-related genes through transcriptome data analysis and Mendelian randomization.通过转录组数据分析和孟德尔随机化鉴定心房颤动相关基因。
Front Cardiovasc Med. 2024 Jul 11;11:1414974. doi: 10.3389/fcvm.2024.1414974. eCollection 2024.
8
Mendelian randomization analysis identifies druggable genes and drugs repurposing for chronic obstructive pulmonary disease.孟德尔随机化分析确定了可用于慢性阻塞性肺疾病的可成药基因和药物再利用。
Front Cell Infect Microbiol. 2024 Apr 10;14:1386506. doi: 10.3389/fcimb.2024.1386506. eCollection 2024.
9
Association of thyroid hormone with osteoarthritis: from mendelian randomization and RNA sequencing analysis.甲状腺激素与骨关节炎的关联:来自孟德尔随机化和 RNA 测序分析。
J Orthop Surg Res. 2024 Jul 25;19(1):429. doi: 10.1186/s13018-024-04939-x.
10
Exploring the potential causal relationship between gut microbiota and heart failure: A two-sample mendelian randomization study combined with the geo database.探讨肠道微生物群与心力衰竭之间潜在因果关系的研究:基于两样本孟德尔随机化研究并结合 geo 数据库。
Curr Probl Cardiol. 2024 Feb;49(2):102235. doi: 10.1016/j.cpcardiol.2023.102235. Epub 2023 Nov 30.

本文引用的文献

1
Burden of osteoarthritis in China, 1990-2017: findings from the Global Burden of Disease Study 2017.1990 - 2017年中国骨关节炎负担:全球疾病负担研究2017的结果
Lancet Rheumatol. 2020 Mar;2(3):e164-e172. doi: 10.1016/S2665-9913(19)30145-6.
2
Engineering approaches for RNA-based and cell-based osteoarthritis therapies.基于 RNA 和细胞的骨关节炎治疗的工程方法。
Nat Rev Rheumatol. 2024 Feb;20(2):81-100. doi: 10.1038/s41584-023-01067-4. Epub 2024 Jan 22.
3
A GAPDH serotonylation system couples CD8 T cell glycolytic metabolism to antitumor immunity.
一个 GAPDH 丝氨酸化系统将 CD8 T 细胞糖酵解代谢与抗肿瘤免疫联系起来。
Mol Cell. 2024 Feb 15;84(4):760-775.e7. doi: 10.1016/j.molcel.2023.12.015. Epub 2024 Jan 11.
4
The translational potential of miR-26 in atherosclerosis and development of agents for its target genes ACC1/2, COL1A1, CPT1A, FBP1, DGAT2, and SMAD7.miR-26 在动脉粥样硬化中的转译潜力及其靶基因 ACC1/2、COL1A1、CPT1A、FBP1、DGAT2 和 SMAD7 相关药物的研发。
Cardiovasc Diabetol. 2024 Jan 9;23(1):21. doi: 10.1186/s12933-024-02119-z.
5
The role of ARL4C in predicting prognosis and immunotherapy drug susceptibility in pan-cancer analysis.ARL4C在泛癌分析中预测预后和免疫治疗药物敏感性的作用。
Front Pharmacol. 2023 Dec 20;14:1288492. doi: 10.3389/fphar.2023.1288492. eCollection 2023.
6
Unmet need in rheumatology: reports from the Advances in Targeted Therapies meeting, 2023.风湿学中的未满足需求:2023 年靶向治疗进展会议报告。
Ann Rheum Dis. 2024 Mar 12;83(4):409-416. doi: 10.1136/ard-2023-224916.
7
Three decades of advancements in osteoarthritis research: insights from transcriptomic, proteomic, and metabolomic studies.三十年来骨关节炎研究的进展:来自转录组学、蛋白质组学和代谢组学研究的见解。
Osteoarthritis Cartilage. 2024 Apr;32(4):385-397. doi: 10.1016/j.joca.2023.11.019. Epub 2023 Dec 2.
8
NCBI GEO: archive for gene expression and epigenomics data sets: 23-year update.NCBI GEO:基因表达和表观基因组数据集的归档:23 年的更新。
Nucleic Acids Res. 2024 Jan 5;52(D1):D138-D144. doi: 10.1093/nar/gkad965.
9
Local glycolysis fuels actomyosin contraction during axonal retraction.局部糖酵解为轴突回缩过程中的肌球蛋白收缩供能。
J Cell Biol. 2023 Dec 4;222(12). doi: 10.1083/jcb.202206133. Epub 2023 Oct 30.
10
Systematic druggable genome-wide Mendelian randomisation identifies therapeutic targets for Alzheimer's disease.系统药物基因组全基因组孟德尔随机化鉴定阿尔茨海默病的治疗靶点。
J Neurol Neurosurg Psychiatry. 2023 Nov;94(11):954-961. doi: 10.1136/jnnp-2023-331142. Epub 2023 Jun 22.