• 文献检索
  • 文档翻译
  • 深度研究
  • 学术资讯
  • Suppr Zotero 插件Zotero 插件
  • 邀请有礼
  • 套餐&价格
  • 历史记录
应用&插件
Suppr Zotero 插件Zotero 插件浏览器插件Mac 客户端Windows 客户端微信小程序
定价
高级版会员购买积分包购买API积分包
服务
文献检索文档翻译深度研究API 文档MCP 服务
关于我们
关于 Suppr公司介绍联系我们用户协议隐私条款
关注我们

Suppr 超能文献

核心技术专利:CN118964589B侵权必究
粤ICP备2023148730 号-1Suppr @ 2026

文献检索

告别复杂PubMed语法,用中文像聊天一样搜索,搜遍4000万医学文献。AI智能推荐,让科研检索更轻松。

立即免费搜索

文件翻译

保留排版,准确专业,支持PDF/Word/PPT等文件格式,支持 12+语言互译。

免费翻译文档

深度研究

AI帮你快速写综述,25分钟生成高质量综述,智能提取关键信息,辅助科研写作。

立即免费体验

高聚合度菊粉对高脂饮食诱导的肥胖小鼠体重减轻的影响:与盲肠的相关性

The impact of high polymerization inulin on body weight reduction in high-fat diet-induced obese mice: correlation with cecal .

作者信息

Gan Liping, Zhao Yifeng, Zhang Zongbao, Zhao Chenkai, Li Jiake, Jia Qingyu, Shi Yusu, Wang Peng, Guo Linna, Qiao Hanzhen, Cui Yaoming, Wang Jinrong

机构信息

School of Bioengineering, Henan University of Technology, Zhengzhou, China.

出版信息

Front Microbiol. 2024 Aug 29;15:1428308. doi: 10.3389/fmicb.2024.1428308. eCollection 2024.

DOI:10.3389/fmicb.2024.1428308
PMID:39268531
原文链接:https://pmc.ncbi.nlm.nih.gov/articles/PMC11392436/
Abstract

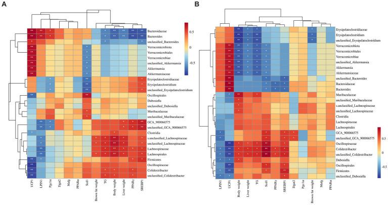
Obesity presents a significant public health challenge, demanding effective dietary interventions. This study employed a high-fat diet-induced obesity mouse model to explore the impacts of inulin with different polymerization degrees on obesity management. Our analysis reveals that high-degree polymerization inulin (HDI) exhibited a significantly higher oil binding capacity and smaller particle size compared to low-degree polymerization inulin (LDI) ( < 0.05). HDI was more effective than LDI in mitigating body weight gain in high-diet induced obese mice, although neither LDI nor HDI affected blood sugar levels when compared to the high-fat diet control group ( < 0.05). Both HDI and LDI administrations reduced liver weight and enhanced brown adipose tissue thermogenesis compared to the high-fat diet induced control group ( < 0.05). Additionally, HDI suppressed hepatic lipogenesis, resulting in a further reduction in liver triglycerides compared to the high-fat diet-induced obese mice ( < 0.05). Notably, HDI improved gut health by enhancing intestinal morphology and modulating gut microbiota structure. HDI administration notably increased the relative abundance of cecal , a gut microbe associated with improved metabolic health, while LDI showed limited efficacy ( < 0.05 and  > 0.05, respectively). These findings underscore the importance of the structural properties of inulin in its potential to combat obesity and highlight the strategic use of inulin with varying polymerization degrees as a promising dietary approach for obesity management, particularly in its influence on gut microbiota composition and hepatic lipid metabolism regulation.

摘要

肥胖是一项重大的公共卫生挑战,需要有效的饮食干预措施。本研究采用高脂饮食诱导的肥胖小鼠模型,以探讨不同聚合度的菊粉对肥胖管理的影响。我们的分析表明,与低聚合度菊粉(LDI)相比,高聚合度菊粉(HDI)表现出显著更高的油结合能力和更小的粒径(<0.05)。在高脂饮食诱导的肥胖小鼠中,HDI在减轻体重增加方面比LDI更有效,尽管与高脂饮食对照组相比,LDI和HDI均未影响血糖水平(<0.05)。与高脂饮食诱导的对照组相比,给予HDI和LDI均降低了肝脏重量并增强了棕色脂肪组织的产热(<0.05)。此外,与高脂饮食诱导的肥胖小鼠相比,HDI抑制了肝脏脂肪生成,导致肝脏甘油三酯进一步降低(<0.05)。值得注意的是,HDI通过改善肠道形态和调节肠道微生物群结构来改善肠道健康。给予HDI显著增加了盲肠中一种与改善代谢健康相关的肠道微生物的相对丰度,而LDI的效果有限(分别为<0.05和>0.05)。这些发现强调了菊粉的结构特性在其对抗肥胖潜力中的重要性,并突出了不同聚合度菊粉作为一种有前景的肥胖管理饮食方法的战略用途,特别是在其对肠道微生物群组成和肝脏脂质代谢调节的影响方面。

https://cdn.ncbi.nlm.nih.gov/pmc/blobs/27ee/11392436/00f3b3722b46/fmicb-15-1428308-g010.jpg
https://cdn.ncbi.nlm.nih.gov/pmc/blobs/27ee/11392436/f23b95f5446c/fmicb-15-1428308-g001.jpg
https://cdn.ncbi.nlm.nih.gov/pmc/blobs/27ee/11392436/34cb6d95c838/fmicb-15-1428308-g002.jpg
https://cdn.ncbi.nlm.nih.gov/pmc/blobs/27ee/11392436/32f665ea0c12/fmicb-15-1428308-g003.jpg
https://cdn.ncbi.nlm.nih.gov/pmc/blobs/27ee/11392436/d14618629275/fmicb-15-1428308-g004.jpg
https://cdn.ncbi.nlm.nih.gov/pmc/blobs/27ee/11392436/fccd3f5d7bc1/fmicb-15-1428308-g005.jpg
https://cdn.ncbi.nlm.nih.gov/pmc/blobs/27ee/11392436/efe6c4cd7d83/fmicb-15-1428308-g006.jpg
https://cdn.ncbi.nlm.nih.gov/pmc/blobs/27ee/11392436/d7444f638fcb/fmicb-15-1428308-g007.jpg
https://cdn.ncbi.nlm.nih.gov/pmc/blobs/27ee/11392436/fb929e8aec64/fmicb-15-1428308-g008.jpg
https://cdn.ncbi.nlm.nih.gov/pmc/blobs/27ee/11392436/0297bed32daa/fmicb-15-1428308-g009.jpg
https://cdn.ncbi.nlm.nih.gov/pmc/blobs/27ee/11392436/00f3b3722b46/fmicb-15-1428308-g010.jpg
https://cdn.ncbi.nlm.nih.gov/pmc/blobs/27ee/11392436/f23b95f5446c/fmicb-15-1428308-g001.jpg
https://cdn.ncbi.nlm.nih.gov/pmc/blobs/27ee/11392436/34cb6d95c838/fmicb-15-1428308-g002.jpg
https://cdn.ncbi.nlm.nih.gov/pmc/blobs/27ee/11392436/32f665ea0c12/fmicb-15-1428308-g003.jpg
https://cdn.ncbi.nlm.nih.gov/pmc/blobs/27ee/11392436/d14618629275/fmicb-15-1428308-g004.jpg
https://cdn.ncbi.nlm.nih.gov/pmc/blobs/27ee/11392436/fccd3f5d7bc1/fmicb-15-1428308-g005.jpg
https://cdn.ncbi.nlm.nih.gov/pmc/blobs/27ee/11392436/efe6c4cd7d83/fmicb-15-1428308-g006.jpg
https://cdn.ncbi.nlm.nih.gov/pmc/blobs/27ee/11392436/d7444f638fcb/fmicb-15-1428308-g007.jpg
https://cdn.ncbi.nlm.nih.gov/pmc/blobs/27ee/11392436/fb929e8aec64/fmicb-15-1428308-g008.jpg
https://cdn.ncbi.nlm.nih.gov/pmc/blobs/27ee/11392436/0297bed32daa/fmicb-15-1428308-g009.jpg
https://cdn.ncbi.nlm.nih.gov/pmc/blobs/27ee/11392436/00f3b3722b46/fmicb-15-1428308-g010.jpg

相似文献

1
The impact of high polymerization inulin on body weight reduction in high-fat diet-induced obese mice: correlation with cecal .高聚合度菊粉对高脂饮食诱导的肥胖小鼠体重减轻的影响:与盲肠的相关性
Front Microbiol. 2024 Aug 29;15:1428308. doi: 10.3389/fmicb.2024.1428308. eCollection 2024.
2
Nondigestible Fructans Alter Gastrointestinal Barrier Function, Gene Expression, Histomorphology, and the Microbiota Profiles of Diet-Induced Obese C57BL/6J Mice.不可消化性果聚糖改变饮食诱导肥胖的C57BL/6J小鼠的胃肠道屏障功能、基因表达、组织形态学及微生物群谱。
J Nutr. 2016 May;146(5):949-56. doi: 10.3945/jn.115.227504. Epub 2016 Apr 6.
3
Semaglutide alleviates gut microbiota dysbiosis induced by a high-fat diet.司美格鲁肽可缓解高脂肪饮食引起的肠道菌群失调。
Eur J Pharmacol. 2024 Apr 15;969:176440. doi: 10.1016/j.ejphar.2024.176440. Epub 2024 Feb 24.
4
The Degree of Inulin Polymerization Is Important for Short-Term Amelioration of High-Fat Diet (HFD)-Induced Metabolic Dysfunction and Gut Microbiota Dysbiosis in Rats.菊粉聚合度对短期改善高脂饮食(HFD)诱导的大鼠代谢功能障碍和肠道微生物群失调很重要。
Foods. 2024 Mar 28;13(7):1039. doi: 10.3390/foods13071039.
5
Supplementation of Inulin with Various Degree of Polymerization Ameliorates Liver Injury and Gut Microbiota Dysbiosis in High Fat-Fed Obese Mice.添加不同聚合度菊粉可改善高脂喂养肥胖小鼠的肝损伤和肠道微生物失调。
J Agric Food Chem. 2020 Jan 22;68(3):779-787. doi: 10.1021/acs.jafc.9b06571. Epub 2020 Jan 13.
6
Dietary supplementation with low and high polymerization inulin ameliorates adipose tissue inflammation via the TLR4/NF-κB pathway mediated by gut microbiota disturbance in obese dogs.低聚和高聚合菊粉的膳食补充可通过肠道微生物群紊乱介导的 TLR4/NF-κB 通路改善肥胖犬的脂肪组织炎症。
Res Vet Sci. 2022 Dec 20;152:624-632. doi: 10.1016/j.rvsc.2022.09.032. Epub 2022 Oct 3.
7
Inulin increases the beneficial effects of rhubarb supplementation on high-fat high-sugar diet-induced metabolic disorders in mice: impact on energy expenditure, brown adipose tissue activity, and microbiota.菊粉增加大黄补充剂对高脂肪高糖饮食诱导的小鼠代谢紊乱的有益作用:对能量消耗、棕色脂肪组织活性和微生物群的影响。
Gut Microbes. 2023 Jan-Dec;15(1):2178796. doi: 10.1080/19490976.2023.2178796.
8
Differential effects of coconut versus soy oil on gut microbiota composition and predicted metabolic function in adult mice.椰子油与豆油对成年小鼠肠道微生物组成和预测代谢功能的差异影响。
BMC Genomics. 2018 Nov 7;19(1):808. doi: 10.1186/s12864-018-5202-z.
9
Chain length-dependent inulin alleviates diet-induced obesity and metabolic disorders in mice.链长依赖性菊粉可减轻小鼠饮食诱导的肥胖和代谢紊乱。
Food Sci Nutr. 2021 May 7;9(7):3470-3482. doi: 10.1002/fsn3.2283. eCollection 2021 Jul.
10
Yeast β-glucan reduces obesity-associated abundance and modulates bile acid metabolism in healthy and high-fat diet mouse models.酵母 β-葡聚糖可减少健康和高脂肪饮食小鼠模型中与肥胖相关的细菌丰度,并调节胆汁酸代谢。
Am J Physiol Gastrointest Liver Physiol. 2021 Dec 1;321(6):G639-G655. doi: 10.1152/ajpgi.00226.2021. Epub 2021 Oct 13.

本文引用的文献

1
Comprehensive insights: unraveling the mechanisms of gut commensals in glucose metabolism regulation.全面洞察:揭示肠道共生菌在葡萄糖代谢调节中的机制
Sci China Life Sci. 2024 Feb;67(2):414-417. doi: 10.1007/s11427-023-2455-y. Epub 2023 Dec 19.
2
Four key questions on the new wave of anti-obesity drugs.关于新一代抗肥胖药物的四个关键问题。
Nature. 2023 Aug;620(7972):28-30. doi: 10.1038/d41586-023-02445-4.
3
Effects of Hot Arid Environments on the Production Performance, Carcass Traits, and Fatty Acids Composition of Breast Meat in Broiler Chickens.
炎热干旱环境对肉鸡生产性能、胴体性状及胸肉脂肪酸组成的影响
Life (Basel). 2023 May 24;13(6):1239. doi: 10.3390/life13061239.
4
Effects of an inulin fiber diet on the gut microbiome, colon, and inflammatory biomarkers in aged mice.菊粉纤维饮食对老年小鼠肠道微生物组、结肠和炎症生物标志物的影响。
Exp Gerontol. 2023 Jun 1;176:112164. doi: 10.1016/j.exger.2023.112164. Epub 2023 Apr 7.
5
Dietary fibers obtained from prevent high-fat diet-induced obesity in mice by regulating the gut microbiota and metabolite profiles.从 中获得的膳食纤维通过调节肠道微生物群和代谢物谱来预防高脂肪饮食诱导的肥胖。
Food Funct. 2022 Oct 31;13(21):11262-11272. doi: 10.1039/d2fo01632j.
6
Cerenkov luminescence imaging of interscapular brown adipose tissue using a TSPO-targeting PET probe in the UCP1 ThermoMouse.利用 TSPO 靶向 PET 探针在 UCP1 热鼠中对肩胛间棕色脂肪组织进行契伦科夫发光成像。
Theranostics. 2022 Aug 29;12(14):6380-6394. doi: 10.7150/thno.74828. eCollection 2022.
7
Effects of inulin supplementation on body composition and metabolic outcomes in children with obesity.菊粉补充对肥胖儿童身体成分和代谢结果的影响。
Sci Rep. 2022 Jul 29;12(1):13014. doi: 10.1038/s41598-022-17220-0.
8
Effects of active, inactive, and derivatives of Akkermansia muciniphila on the expression of the endocannabinoid system and PPARs genes.阿克曼氏菌黏液亚种的活性、非活性及其衍生物对内源性大麻素系统和过氧化物酶体增殖物激活受体基因表达的影响。
Sci Rep. 2022 Jun 15;12(1):10031. doi: 10.1038/s41598-022-13840-8.
9
Inulin Improves Diet-Induced Hepatic Steatosis and Increases Intestinal Genus Level.菊粉改善饮食诱导的肝脂肪变性并增加肠道属水平。
Int J Mol Sci. 2022 Jan 17;23(2):991. doi: 10.3390/ijms23020991.
10
The association of weight loss with changes in the gut microbiota diversity, composition, and intestinal permeability: a systematic review and meta-analysis.体重减轻与肠道微生物多样性、组成和肠道通透性变化的关联:系统评价和荟萃分析。
Gut Microbes. 2022 Jan-Dec;14(1):2020068. doi: 10.1080/19490976.2021.2020068.