The Conservation Fund Freshwater Institute, Shepherdstown, WV 25443, USA.
Sensors (Basel). 2024 Sep 7;24(17):5816. doi: 10.3390/s24175816.
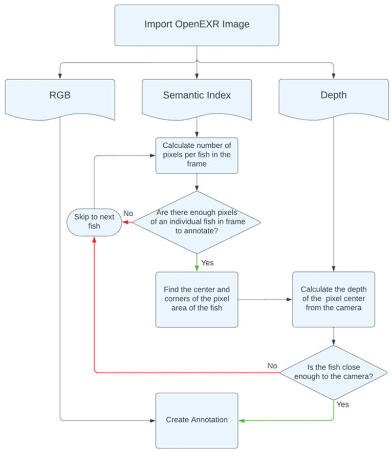
Artificial Intelligence (AI) and Machine Learning (ML) can assist producers to better manage recirculating aquaculture systems (RASs). ML is a data-intensive process, and model performance primarily depends on the quality of training data. Relatively higher fish density and water turbidity in intensive RAS culture produce major challenges in acquiring high-quality underwater image data. Additionally, the manual image annotation involved in model training can be subjective, time-consuming, and labor-intensive. Therefore, the presented study aimed to simulate fish schooling behavior for RAS conditions and investigate the feasibility of using computer-simulated virtual images to train a robust fish detection model. Additionally, to expedite the model training and automate the virtual image annotation, a process flow was developed. The 'virtual model' performances were compared with models trained on real-world images and combinations of real and virtual images. The results of the study indicate that the virtual model trained solely with computer-simulated images could not perform satisfactorily (mAP = 62.8%, F1 score = 0.61) to detect fish in a real RAS environment; however, replacing a small number of the virtual images with real images in the training dataset significantly improved the model's performance. The M6 mixed model trained with 630 virtual and 70 real images (virtual-to-real image ratio: 90:10) achieved mAP and F1 scores of 91.8% and 0.87, respectively. Furthermore, the training time cost for the M6 model was seven times shorter than that for the 'real model'. Overall, the virtual simulation approach exhibited great promise in rapidly training a reliable fish detection model for RAS operations.
人工智能 (AI) 和机器学习 (ML) 可以帮助生产者更好地管理循环水产养殖系统 (RAS)。ML 是一个数据密集型过程,模型性能主要取决于训练数据的质量。在密集型 RAS 养殖中,相对较高的鱼类密度和水浊度给获取高质量水下图像数据带来了重大挑战。此外,模型训练中涉及的手动图像标注可能具有主观性、耗时且劳动强度大。因此,本研究旨在模拟 RAS 条件下的鱼类洄游行为,并研究使用计算机模拟虚拟图像来训练强大的鱼类检测模型的可行性。此外,为了加快模型训练并实现虚拟图像标注的自动化,开发了一个流程。将“虚拟模型”的性能与基于真实世界图像和真实与虚拟图像组合训练的模型进行了比较。研究结果表明,仅使用计算机模拟图像训练的虚拟模型在真实 RAS 环境中检测鱼类的表现并不理想(mAP=62.8%,F1 得分=0.61);然而,在训练数据集中用少量真实图像替换一些虚拟图像显著提高了模型的性能。使用 630 张虚拟图像和 70 张真实图像(虚拟与真实图像的比例为 90:10)训练的 M6 混合模型,其 mAP 和 F1 得分分别达到 91.8%和 0.87。此外,M6 模型的训练时间成本比“真实模型”缩短了七倍。总体而言,虚拟仿真方法在快速训练可靠的 RAS 操作鱼类检测模型方面显示出巨大的潜力。