Suppr超能文献

体外培养的单核细胞质量和数量与间充质干细胞疗法对缺血后肢模型小鼠的协同作用。

Synergistic effect of ex-vivo quality and quantity cultured mononuclear cells and mesenchymal stem cell therapy in ischemic hind limb model mice.

作者信息

Fukuta Taro, Furukawa Satomi, Hirano Rie, Mizuno Hiroshi

机构信息

Division of Regenerative Therapy, Juntendo University Graduates School of Medicine, Tokyo, Japan.

Department of Plastic and Reconstructive Surgery, Juntendo University School of Medicine, Tokyo, Japan.

出版信息

Regen Ther. 2024 Aug 29;26:663-670. doi: 10.1016/j.reth.2024.08.013. eCollection 2024 Jun.

Abstract

INTRODUCTION

Chronic limb-threatening ischemia (CLTI) is a condition characterized by peripheral arterial disease and tissue damage caused by reduced blood flow. New therapies using various cell types, such as mesenchymal stem cells (MSCs) and mononuclear cells (MNCs), have been developed for the patients unresponsive to conventional therapies. MSCs are promising because of their ability to secrete growth factors essential for vascularization, whereas MNCs contain endothelial progenitor cells that are important for blood vessel formation. However, conventional methods for isolating these cells have limitations, especially in patients with diabetes with dysfunctional cells. To overcome this problem, a culture method called quality and quantity cultured peripheral blood MNCs (MNC-QQ) was developed to efficiently produce high-quality cells from small amounts of peripheral blood. Combining MSCs with MNC-QQs has been hypothesized to enhance therapeutic outcomes. This study aimed to examine the angiogenic efficacy of MSCs with MNC-QQs in models with severe lower limb ischemia.

METHODS

MNC-QQ was manufactured from the peripheral blood of healthy volunteers, while human bone marrow derived MSCs were purchased. To verify the effects of the MSC and MNC-QQs combination in angiogenesis, we conducted the HUVEC tube formation assay. For in vivo experiments, we created an ischemic limb model using BALB/c nude mice. Saline, MSCs alone, and a combination of MSCs and MNC-QQs were administered intramuscularly into the ischemic limbs. Blood flow was measured over time using laser doppler, and the ischemic limbs were harvested 21 days later for HE staining and immunostaining for histological assessment.

RESULTS

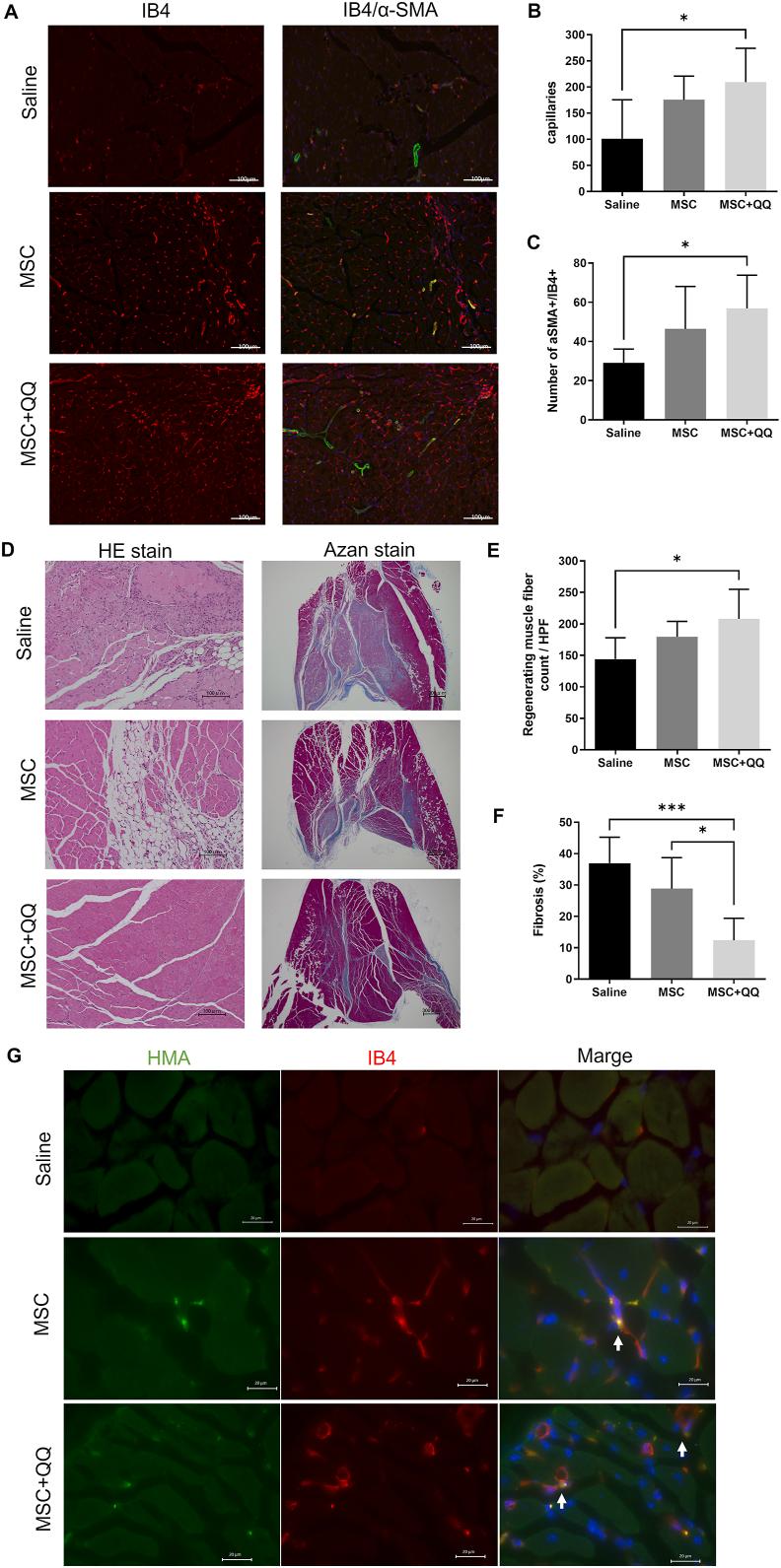
In-vitro studies demonstrated increased angiogenesis when MSCs were combined with MNC-QQs compared with MSCs alone. In vivo experiments using a mouse model of severe lower limb ischemia showed that combination therapy significantly improved blood flow recovery and limb salvage compared with MSCs alone or saline treatment. Histological analysis revealed enhanced vessel density, arteriogenesis, muscle regeneration, and reduced fibrosis in the MSC + MNC-QQ group compared with those in the saline group. Although the specific interactions between MSCs and MNC-QQs have not been fully elucidated, combined therapy leverages the benefits of both cell types, resulting in improved outcomes for vascular regeneration.

CONCLUSIONS

This study highlights the potential of the simultaneous transplantation of MSCs and MNC-QQs as a promising therapeutic approach for CLTI, offering sustained long-term benefits for patients.

摘要

引言

慢性肢体威胁性缺血(CLTI)是一种由外周动脉疾病和血流减少导致组织损伤所特征的病症。针对对传统疗法无反应的患者,已经开发出了使用多种细胞类型的新疗法,如间充质干细胞(MSCs)和单核细胞(MNCs)。MSCs因其分泌血管生成所必需的生长因子的能力而具有前景,而MNCs含有对血管形成很重要的内皮祖细胞。然而,分离这些细胞的传统方法存在局限性,尤其是在细胞功能失调的糖尿病患者中。为克服这一问题,开发了一种称为高质量和高数量培养外周血MNCs(MNC-QQ)的培养方法,以从少量外周血中高效生产高质量细胞。将MSCs与MNC-QQs联合使用被认为可以提高治疗效果。本研究旨在检查在严重下肢缺血模型中MSCs与MNC-QQs联合使用的血管生成功效。

方法

MNC-QQ由健康志愿者的外周血制成,而人骨髓来源的MSCs则购自商业渠道。为验证MSCs与MNC-QQs联合使用在血管生成中的作用,我们进行了人脐静脉内皮细胞(HUVEC)管形成试验。对于体内实验,我们使用BALB/c裸鼠创建了缺血肢体模型。将生理盐水、单独的MSCs以及MSCs与MNC-QQs的组合肌肉注射到缺血肢体中。使用激光多普勒随时间测量血流量,并在21天后收获缺血肢体进行苏木精-伊红(HE)染色和免疫染色以进行组织学评估。

结果

体外研究表明,与单独使用MSCs相比,MSCs与MNC-QQs联合使用时血管生成增加。使用严重下肢缺血小鼠模型的体内实验表明,与单独使用MSCs或生理盐水治疗相比,联合治疗显著改善了血流恢复和肢体挽救情况。组织学分析显示,与生理盐水组相比,MSCs + MNC-QQ组的血管密度增加、动脉生成增强、肌肉再生以及纤维化减少。尽管MSCs与MNC-QQs之间的具体相互作用尚未完全阐明,但联合治疗利用了两种细胞类型的优势,从而改善了血管再生的结果。

结论

本研究强调了同时移植MSCs和MNC-QQs作为CLTI一种有前景的治疗方法的潜力,为患者提供持续的长期益处。

https://cdn.ncbi.nlm.nih.gov/pmc/blobs/e66e/11401098/719994651607/gr1.jpg

文献检索

告别复杂PubMed语法,用中文像聊天一样搜索,搜遍4000万医学文献。AI智能推荐,让科研检索更轻松。

立即免费搜索

文件翻译

保留排版,准确专业,支持PDF/Word/PPT等文件格式,支持 12+语言互译。

免费翻译文档

深度研究

AI帮你快速写综述,25分钟生成高质量综述,智能提取关键信息,辅助科研写作。

立即免费体验