Suppr超能文献

从孟加拉国一只家鸭中分离出的多重耐药ST669菌株的首次鉴定及基因组特征

First identification and genomic features of multidrug-resistant ST669 strain isolated from a domesticated duck in Bangladesh.

作者信息

Ahmed Tarana, Islam Md Saiful, Nuruzzaman Mohammad, Sadekuzzaman Mohammad, Kabir S M Lutful, Rahman Md Tanvir, Rahman Khan Md Shahidur

机构信息

Department of Microbiology and Hygiene, Faculty of Veterinary Science, Bangladesh Agricultural University, Mymensingh, 2202, Bangladesh.

Department of Livestock Services, Ministry of Fisheries & Livestock, Government of the Peoples Republic of Bangladesh, Krishi Khamar Sarak, Farmgate, Dhaka, 1215, Bangladesh.

出版信息

Heliyon. 2024 Aug 23;10(17):e36828. doi: 10.1016/j.heliyon.2024.e36828. eCollection 2024 Sep 15.

Abstract

OBJECTIVES

is a prevalent source of nosocomial infections and a well-known cause of diarrheal diseases. In recent years, it has also become increasingly resistant to various antimicrobials. In this study, we screened and characterized a multidrug-resistant (MDR) isolate obtained from a domesticated diseased duck to better understand the genetic features, molecular epidemiology, and underlying factors linked to the antimicrobial resistance genes (ARGs) and virulence factor genes (VFGs) of the isolate.

METHODS

The BAU_TM8 strain was isolated using culturing, staining, biochemical, polymerase chain reaction, and Matrix-assisted laser desorption/ionization-time of flight methods. The MDR properties of the strain were determined by a disk diffusion test. The genomic sequence of BAU_TM8 was performed using the Illumina NextSeq2000 platform. The ARGs, VFGs, and genomic functional characteristics of the BAU_TM8 strain were identified using several open-source databases.

RESULTS

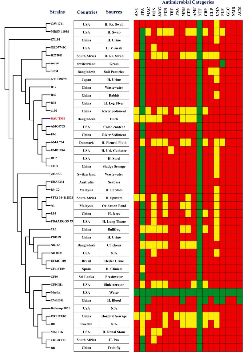
The sequence type of this strain was ST669, and the pathogenicity index of the strain was 0.919. Moreover, the strain had an estimated genome length of 5,797,806 bp, harboring 62 contigs, a G + C content of 54.32 %, and five contig L50s with an N50 value of 443,947 bp. Using phylogenetic analysis, this strain was closely related to two strains isolated from human and environmental samples in the USA and China despite huge geographical distances. The BAU_TM8 strain consisted of 40 AGRs encoding resistance to 19 antimicrobial categories, e.g., fluoroquinolones, macrolides, folate pathway antagonists, aminoglycosides, tetracyclines, cephalosporins, and others. According to the phenotypic assay and genome sequence, the sensitivity and specificity of resistance profiles of the strain were 100 % and 20 %, respectively. Moreover, the virulence factor database detected 66 VFGs in this strain. This strain contained 1581 subsystems, having 33 % subsystem coverage and 2275 genes encoding amino acid derivatives, carbohydrate metabolism, protein metabolism, cofactors, vitamins, prosthetic groups, pigments, respiration, motility and chemotaxis, stress response, DNA metabolism, nucleosides and nucleotides, and others.

CONCLUSIONS

To the best of our knowledge, this is the first WGS report of from a domesticated duck in Bangladesh. The ubiquitous occurrence of ARGs and VFGs in the BAU_TM8 strain detected in this study highlights the growing concern about antimicrobial resistance in humans, animals, and environments.

摘要

目的

是医院感染的常见来源,也是腹泻疾病的知名病因。近年来,它对各种抗菌药物的耐药性也日益增强。在本研究中,我们筛选并鉴定了一株从家养病鸭中分离出的多重耐药(MDR)菌株,以更好地了解该菌株的遗传特征、分子流行病学以及与抗菌药物耐药基因(ARGs)和毒力因子基因(VFGs)相关的潜在因素。

方法

使用培养、染色、生化、聚合酶链反应和基质辅助激光解吸/电离飞行时间方法分离出BAU_TM8菌株。通过纸片扩散试验确定该菌株的MDR特性。使用Illumina NextSeq2000平台对BAU_TM8进行基因组测序。使用多个开源数据库鉴定BAU_TM8菌株的ARGs、VFGs和基因组功能特征。

结果

该菌株的序列类型为ST669,菌株的致病性指数为0.919。此外,该菌株的估计基因组长度为5,797,806 bp,包含62个重叠群,G + C含量为54.32%,五个重叠群L50,N50值为443,947 bp。通过系统发育分析,尽管地理距离遥远,但该菌株与在美国和中国从人类和环境样本中分离出的两株菌株密切相关。BAU_TM8菌株由40个ARGs组成,编码对19类抗菌药物的耐药性,例如氟喹诺酮类、大环内酯类、叶酸途径拮抗剂、氨基糖苷类、四环素类、头孢菌素类等。根据表型分析和基因组序列,该菌株耐药谱的敏感性和特异性分别为100%和20%。此外,毒力因子数据库在该菌株中检测到66个VFGs。该菌株包含1581个子系统,子系统覆盖率为33%,有2275个基因编码氨基酸衍生物、碳水化合物代谢、蛋白质代谢、辅因子、维生素、辅基、色素、呼吸、运动和趋化性、应激反应、DNA代谢、核苷和核苷酸等。

结论

据我们所知,这是孟加拉国家养鸭中该菌的首份全基因组测序报告。本研究中检测到的BAU_TM8菌株中ARGs和VFGs的普遍存在凸显了对人类、动物和环境中抗菌药物耐药性日益增长的关注。

https://cdn.ncbi.nlm.nih.gov/pmc/blobs/ea9b/11400972/34907015af44/gr1.jpg

文献检索

告别复杂PubMed语法,用中文像聊天一样搜索,搜遍4000万医学文献。AI智能推荐,让科研检索更轻松。

立即免费搜索

文件翻译

保留排版,准确专业,支持PDF/Word/PPT等文件格式,支持 12+语言互译。

免费翻译文档

深度研究

AI帮你快速写综述,25分钟生成高质量综述,智能提取关键信息,辅助科研写作。

立即免费体验