Suppr超能文献

调控骨骼肌生长发育基因的功能研究

Functional study of the gene regulating skeletal muscle growth and development.

作者信息

Wang Tao, Ran Bo, Luo Yingyu, Ma Jideng, Li Jing, Li Penghao, Li Mingzhou, Li Diyan

机构信息

School of Pharmacy, Chengdu University, Chengdu, 610106, China.

Sichuan Animal Science Academy, Chengdu, 610066, China.

出版信息

Heliyon. 2024 Sep 1;10(17):e37311. doi: 10.1016/j.heliyon.2024.e37311. eCollection 2024 Sep 15.

Abstract

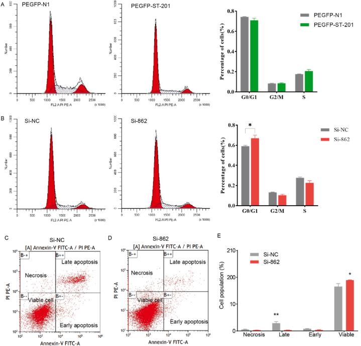
ST6GAL2, a member of the sialoglycosyltransferase family, primarily localizes within the cellular Golgi apparatus. However, the role of the gene in skeletal muscle growth and development remains elusive. In this study, the impact of the gene on the proliferation, differentiation, and apoptosis of primary chicken myoblasts at the cellular level was investigated. Quantitative fluorescent PCR was used to measure the expression levels of genes. Subsequently, using gene knockout mice, we assessed its effects on skeletal muscle growth and development . Our findings reveal that the gene promotes the expression of cell cycle and proliferation-related genes, including and , and apoptosis-related genes, such as and . At the individual level, double knockout of inhibited the formation of both fast and slow muscle fibers in the quadriceps, extensor digitorum longus, and tibial anterior muscle, while promoting their formation in the gastrocnemius and soleus. These results collectively demonstrate that the gene facilitates the proliferation, apoptosis, and fusion processes of primary chicken myoblasts. Additionally, it promotes the enlargement of cross-sectional muscle fiber areas and regulates the formation of fast and slow muscle fibers at the individual level, albeit inhibiting muscle fusion. This study provides valuable insights into the role of the gene in promoting proliferation of skeletal muscle.

摘要

ST6GAL2是唾液酸糖基转移酶家族的一员,主要定位于细胞的高尔基体。然而,该基因在骨骼肌生长发育中的作用仍不清楚。在本研究中,在细胞水平上研究了该基因对原代鸡成肌细胞增殖、分化和凋亡的影响。使用定量荧光PCR来测量基因的表达水平。随后,利用基因敲除小鼠,我们评估了其对骨骼肌生长发育的影响。我们的研究结果表明,该基因促进细胞周期和增殖相关基因的表达,包括[具体基因1]和[具体基因2],以及凋亡相关基因,如[具体基因3]和[具体基因4]。在个体水平上,[基因名称]的双敲除抑制了股四头肌、趾长伸肌和胫骨前肌中快肌纤维和慢肌纤维的形成,同时促进了腓肠肌和比目鱼肌中它们的形成。这些结果共同表明,该基因促进原代鸡成肌细胞的增殖、凋亡和融合过程。此外,它促进肌肉纤维横截面积的增大,并在个体水平上调节快肌纤维和慢肌纤维的形成,尽管抑制了肌肉融合。本研究为该基因在促进骨骼肌增殖中的作用提供了有价值的见解。

https://cdn.ncbi.nlm.nih.gov/pmc/blobs/ea3d/11407927/6b1cc3d79e8e/gr1.jpg

文献检索

告别复杂PubMed语法,用中文像聊天一样搜索,搜遍4000万医学文献。AI智能推荐,让科研检索更轻松。

立即免费搜索

文件翻译

保留排版,准确专业,支持PDF/Word/PPT等文件格式,支持 12+语言互译。

免费翻译文档

深度研究

AI帮你快速写综述,25分钟生成高质量综述,智能提取关键信息,辅助科研写作。

立即免费体验