Suppr超能文献

癌相关成纤维细胞衍生的外泌体瘦素通过 miR-224-3p 调控 ABL2 促进胰腺导管腺癌中的恶性生物学谱系。

Cancer-associated fibroblast-derived exosome Leptin promotes malignant biological lineage in pancreatic ductal adenocarcinoma by regulating ABL2 via miR-224-3p.

机构信息

Department of Hepatopancreatobiliary Surgery, The First People's Hospital of Yunnan Province, the Affiliated Hospital of Kunming University of Science and Technology, Kunming, Yunnan, 650034, China.

出版信息

Mol Biol Rep. 2024 Sep 19;51(1):995. doi: 10.1007/s11033-024-09928-1.

Abstract

BACKGROUND

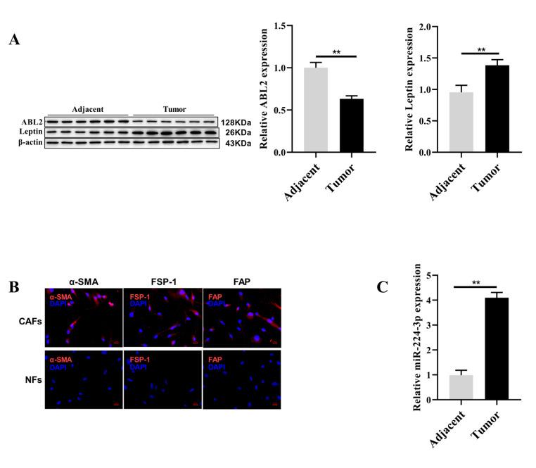
Cancer-associated fibroblasts, as a major component of the tumor microenvironment, have been shown to exhibit protumorigenic effects in pancreatic ductal adenocarcinoma. Moreover, cancer-associated fibroblasts-derived exosomes have been reported to promote tumor development, but exact mechanisms have not been elucidated. The purpose of this study was to investigate the processes by which exosomes generated from cancer-associated fibroblasts promote tumor growth.

METHODS

twenty-one patients with pancreatic ductal adenocarcinoma who evaluated preoperatively as potentially surgically resectable without distant metastasis and pathologically examined postoperatively as pancreatic ductal cell carcinoma were included. We determined the expression of Leptin as well as downstream proteins at the clinical and cellular levels. Cancer-associated fibroblast-derived exosomes were characterised by nanoparticle transmission electron microscopy and tracking analysis. To ascertain the mechanism mediating the action of exosomal Leptin in pancreatic ductal adenocarcinoma, we performed CCK-8 assay, colony formation assays, transwell and wound healing assays in PSN1 cells to evaluate cell proliferation, migration and invasion. Western blotting was used to detect the level of Leptin, ABL2 and exosome markers. qRT-PCR was employed to evaluate miR-224-3p. Cancer-associated fibroblasts markers and exosome uptake were verified by immunofluorescence.

RESULTS

Western blotting assays show that Leptin is present inside tissues and cancer-associated fibroblasts in pancreatic ductal adenocarcinoma. Cancer-associated fibroblasts stimulated PSN1 cells growth, migration and invasion in vitro by secreting the exosomal Leptin. Exosomal Leptin could regulate miR-224-3p, which targets negative regulation of ABL2. Inhibiting Leptin significantly limited PSN1 cells growth, migration and invasion. In vitro analyses revealed that miR-224-3p mimics mitigate the inhibitory effect of cancer-associated fibroblasts knockdown of Leptin on PSN1 cells development, but overexpression of ABL2 partly abolished the tumor-promoting phenotype of miR-224-3p mimics.

CONCLUSION

Our results revealed that cancer-associated fibroblasts mediate pancreatic ductal adenocarcinoma development by regulating the miR-224-3p/ABL2 molecular axis through the secretion of the exosomal Leptin.

摘要

背景

癌症相关成纤维细胞作为肿瘤微环境的主要组成部分,已被证明在胰腺导管腺癌中具有促肿瘤生成作用。此外,已有报道称癌症相关成纤维细胞衍生的外泌体促进肿瘤的发展,但确切的机制尚未阐明。本研究旨在探讨癌症相关成纤维细胞来源的外泌体促进肿瘤生长的过程。

方法

纳入 21 例术前评估为无远处转移且可手术切除的胰腺导管腺癌患者,术后病理检查均为胰腺导管细胞癌。我们在临床和细胞水平上测定了瘦素及其下游蛋白的表达。通过纳米颗粒透射电子显微镜和示踪分析对癌症相关成纤维细胞衍生的外泌体进行了表征。为了确定外泌体瘦素在胰腺导管腺癌中作用的介导机制,我们在 PSN1 细胞中进行了 CCK-8 检测、集落形成检测、Transwell 和划痕愈合检测,以评估细胞增殖、迁移和侵袭。Western blot 用于检测瘦素、ABL2 和外泌体标记物的水平。qRT-PCR 用于评估 miR-224-3p。通过免疫荧光验证了癌症相关成纤维细胞标志物和外泌体摄取。

结果

Western blot 检测结果表明,瘦素存在于胰腺导管腺癌组织和癌症相关成纤维细胞中。癌症相关成纤维细胞通过分泌外泌体瘦素,在体外刺激 PSN1 细胞的生长、迁移和侵袭。外泌体瘦素可以调节 miR-224-3p,后者负调控 ABL2。抑制瘦素显著限制了 PSN1 细胞的生长、迁移和侵袭。体外分析表明,miR-224-3p 模拟物减轻了癌症相关成纤维细胞敲低瘦素对 PSN1 细胞发育的抑制作用,但 ABL2 的过表达部分消除了 miR-224-3p 模拟物的促肿瘤表型。

结论

我们的研究结果表明,癌症相关成纤维细胞通过调节 miR-224-3p/ABL2 分子轴,通过分泌外泌体瘦素来介导胰腺导管腺癌的发展。

https://cdn.ncbi.nlm.nih.gov/pmc/blobs/cc15/11413153/09b50747dc8c/11033_2024_9928_Fig1_HTML.jpg

文献检索

告别复杂PubMed语法,用中文像聊天一样搜索,搜遍4000万医学文献。AI智能推荐,让科研检索更轻松。

立即免费搜索

文件翻译

保留排版,准确专业,支持PDF/Word/PPT等文件格式,支持 12+语言互译。

免费翻译文档

深度研究

AI帮你快速写综述,25分钟生成高质量综述,智能提取关键信息,辅助科研写作。

立即免费体验