Hanson Britt, Vorobieva Ioulia, Zheng Wenyi, Conceição Mariana, Lomonosova Yulia, Mäger Imre, Puri Pier Lorenzo, El Andaloussi Samir, Wood Matthew J A, Roberts Thomas C
Department of Paediatrics, University of Oxford, South Parks Road, Oxford OX1 3QX, UK.
Department of Physiology, Anatomy and Genetics, University of Oxford, South Parks Road, Oxford OX1 3QX, UK.
Mol Ther Nucleic Acids. 2023 Jul 15;33:511-528. doi: 10.1016/j.omtn.2023.07.005. eCollection 2023 Sep 12.
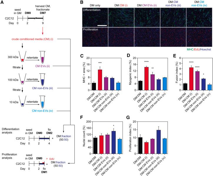
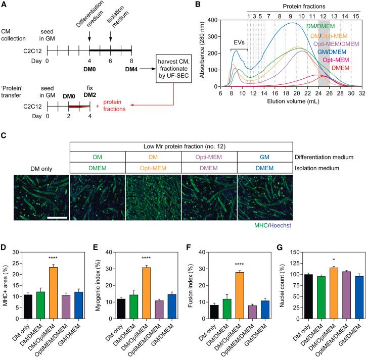
Extracellular vesicles (EVs) have been implicated in the regulation of myogenic differentiation. C2C12 murine myoblast differentiation was reduced following treatment with GW4869 or heparin (to inhibit exosome biogenesis and EV uptake, respectively). Conversely, treatment with C2C12 myotube-conditioned medium enhanced myogenic differentiation. Ultrafiltration-size exclusion liquid chromatography (UF-SEC) was used to isolate EVs and non-EV extracellular protein in parallel from C2C12 myoblast- and myotube-conditioned medium. UF-SEC-purified EVs promoted myogenic differentiation at low doses (≤2 × 10 particles/mL) and were inhibitory at the highest dose tested (2 × 10 particles/mL). Conversely, extracellular protein fractions had no effect on myogenic differentiation. While the transfer of muscle-enriched miRNAs (myomiRs) has been proposed to mediate the pro-myogenic effects of EVs, we observed that they are scarce in EVs (e.g., 1 copy of miR-133a-3p per 195 EVs). Furthermore, we observed pro-myogenic effects with undifferentiated myoblast-derived EVs, in which myomiR concentrations are even lower, suggestive of a myomiR-independent mechanism underlying the observed pro-myogenic effects. During these investigations we identified technical factors with profound confounding effects on myogenic differentiation. Specifically, co-purification of insulin (a component of Opti-MEM) in non-EV LC fractions and polymer precipitated EV preparations. These findings provide further evidence that polymer-based precipitation techniques should be avoided in EV research.
细胞外囊泡(EVs)与肌源性分化的调节有关。用GW4869或肝素处理后,C2C12小鼠成肌细胞的分化减少(分别用于抑制外泌体生物发生和EV摄取)。相反,用C2C12肌管条件培养基处理可增强肌源性分化。采用超滤尺寸排阻液相色谱法(UF-SEC)从C2C12成肌细胞和肌管条件培养基中并行分离EVs和非EV细胞外蛋白。UF-SEC纯化的EVs在低剂量(≤2×10颗粒/mL)时促进肌源性分化,而在测试的最高剂量(2×10颗粒/mL)时具有抑制作用。相反,细胞外蛋白组分对肌源性分化没有影响。虽然有人提出富含肌肉的微小RNA(myomiRs)的转移介导了EVs的促肌源性作用,但我们观察到它们在EVs中很少见(例如,每195个EVs中有1个miR-133a-3p拷贝)。此外,我们观察到未分化的成肌细胞来源的EVs具有促肌源性作用,其中myomiR浓度更低,这表明观察到的促肌源性作用存在不依赖myomiR的机制。在这些研究中,我们确定了对肌源性分化有深远混杂影响的技术因素。具体而言,胰岛素(Opti-MEM的一种成分)在非EV LC组分和聚合物沉淀的EV制剂中共同纯化。这些发现进一步证明,在EV研究中应避免使用基于聚合物的沉淀技术。