• 文献检索
  • 文档翻译
  • 深度研究
  • 学术资讯
  • Suppr Zotero 插件Zotero 插件
  • 邀请有礼
  • 套餐&价格
  • 历史记录
应用&插件
Suppr Zotero 插件Zotero 插件浏览器插件Mac 客户端Windows 客户端微信小程序
定价
高级版会员购买积分包购买API积分包
服务
文献检索文档翻译深度研究API 文档MCP 服务
关于我们
关于 Suppr公司介绍联系我们用户协议隐私条款
关注我们

Suppr 超能文献

核心技术专利:CN118964589B侵权必究
粤ICP备2023148730 号-1Suppr @ 2026

文献检索

告别复杂PubMed语法,用中文像聊天一样搜索,搜遍4000万医学文献。AI智能推荐,让科研检索更轻松。

立即免费搜索

文件翻译

保留排版,准确专业,支持PDF/Word/PPT等文件格式,支持 12+语言互译。

免费翻译文档

深度研究

AI帮你快速写综述,25分钟生成高质量综述,智能提取关键信息,辅助科研写作。

立即免费体验

外泌体SOX21-AS1通过吸附miR-451a调控EREG并促进胰腺导管腺癌的恶性进展。

Exosomal SOX21-AS1 Regulates EREG by Sponging miR-451a and Promotes the Malignancy of Pancreatic Ductal Adenocarcinoma.

作者信息

Yan Yong, Wang Jinyi, Xu Bin, Ni Jianming, Dai Tu, Wang Liying, Wang Hao, Hua Zhiyuan, Li Kuan, Zhou Yongping

机构信息

Department of Hepatobiliary Surgery, The Affiliated Wuxi No. 2 People's Hospital of Nanjing Medical University, Wuxi, China.

Hepatobiliary Center, The First Affiliated Hospital of Nanjing Medical University, Nanjing, China.

出版信息

J Cancer. 2024 Apr 23;15(11):3321-3337. doi: 10.7150/jca.95014. eCollection 2024.

DOI:10.7150/jca.95014
PMID:38817864
原文链接:https://pmc.ncbi.nlm.nih.gov/articles/PMC11134441/
Abstract

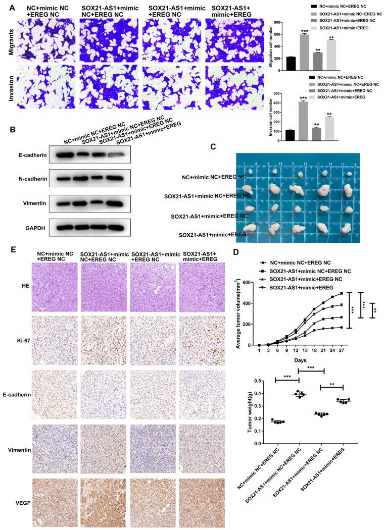
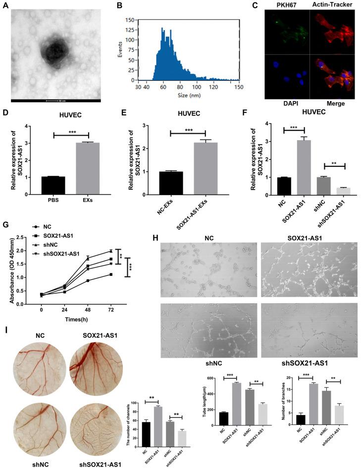
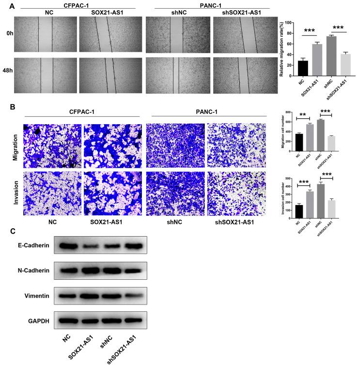
The incidence and mortality of pancreatic ductal adenocarcinoma (PDAC) have increased. Exosomes, as a regulatory mode of intercellular communication, contain lncRNAs. SOX21-AS1 has been studied in other cancers, and its expression is elevated in PDAC, but its role in PDAC remains unclear. First, we analyzed the expression of lncRNAs in PDAC tissues and nontumor tissues through the TCGA database. Next, the results of the RT-qPCR experiment confirmed the prediction that the expression of SOX21-AS1 was elevated in PDAC tissues. and cell function assays confirmed that the degree of malignancy of PDAC was proportional to the expression of SOX21-AS1. In addition, through exosome isolation and uptake experiments, we first found that PDAC could secrete exosomal SOX21-AS1 and play an angiogenic role in HUVECs. Subsequently, the relationship between SOX21-AS1, miR-451a and epiregulin (EREG) was verified through database prediction and analysis and RIP assays. Finally, functional recovery assays and verified that SOX21-AS1 regulates the expression of EREG through combination with miR-451a and thus promotes the malignancy of PDAC. SOX21-AS1 was upregulated in PDAC. The upregulation of SOX21-AS1 can stimulate the proliferation, migration, invasion, stemness and epithelial-mesenchymal transition (EMT) progression of PDAC cells. Furthermore, PDAC cells secrete exosomal SOX21-AS1, which is absorbed by HUVECs and promotes angiogenesis. Our study first identified that SOX21-AS1 promotes the malignancy of PDAC through the SOX21-AS1/miR-451a/EREG axis, and also that exosomal SOX21-AS1 promotes angiogenesis in PDAC.

摘要

胰腺导管腺癌(PDAC)的发病率和死亡率有所上升。外泌体作为一种细胞间通讯的调节方式,含有长链非编码RNA(lncRNAs)。SOX21-AS1已在其他癌症中得到研究,其在PDAC中表达升高,但其在PDAC中的作用仍不清楚。首先,我们通过TCGA数据库分析了PDAC组织和非肿瘤组织中lncRNAs的表达。接下来,RT-qPCR实验结果证实了SOX21-AS1在PDAC组织中表达升高的预测。细胞功能实验证实,PDAC的恶性程度与SOX21-AS1的表达成正比。此外,通过外泌体分离和摄取实验,我们首次发现PDAC能够分泌外泌体SOX21-AS1,并在人脐静脉内皮细胞(HUVECs)中发挥促血管生成作用。随后,通过数据库预测分析和RNA免疫沉淀(RIP)实验验证了SOX21-AS1、miR-451a和表皮调节素(EREG)之间的关系。最后,功能恢复实验证实,SOX21-AS1通过与miR-451a结合来调节EREG的表达,从而促进PDAC的恶性进展。SOX21-AS1在PDAC中上调。SOX21-AS1的上调可刺激PDAC细胞的增殖、迁移、侵袭、干性和上皮-间质转化(EMT)进程。此外,PDAC细胞分泌外泌体SOX21-AS1,其被HUVECs吸收并促进血管生成。我们的研究首次确定SOX21-AS1通过SOX21-AS1/miR-451a/EREG轴促进PDAC的恶性进展,并且外泌体SOX21-AS1促进PDAC中的血管生成。

https://cdn.ncbi.nlm.nih.gov/pmc/blobs/d0f3/11134441/7b6aee81a852/jcav15p3321g009.jpg
https://cdn.ncbi.nlm.nih.gov/pmc/blobs/d0f3/11134441/519dd30c3548/jcav15p3321g001.jpg
https://cdn.ncbi.nlm.nih.gov/pmc/blobs/d0f3/11134441/512f4791381b/jcav15p3321g002.jpg
https://cdn.ncbi.nlm.nih.gov/pmc/blobs/d0f3/11134441/08f590af07f3/jcav15p3321g003.jpg
https://cdn.ncbi.nlm.nih.gov/pmc/blobs/d0f3/11134441/3863bff0d69b/jcav15p3321g004.jpg
https://cdn.ncbi.nlm.nih.gov/pmc/blobs/d0f3/11134441/a7a9758aff89/jcav15p3321g005.jpg
https://cdn.ncbi.nlm.nih.gov/pmc/blobs/d0f3/11134441/7ea482fba776/jcav15p3321g006.jpg
https://cdn.ncbi.nlm.nih.gov/pmc/blobs/d0f3/11134441/ab0d242ffd85/jcav15p3321g007.jpg
https://cdn.ncbi.nlm.nih.gov/pmc/blobs/d0f3/11134441/8db02e8a40ff/jcav15p3321g008.jpg
https://cdn.ncbi.nlm.nih.gov/pmc/blobs/d0f3/11134441/7b6aee81a852/jcav15p3321g009.jpg
https://cdn.ncbi.nlm.nih.gov/pmc/blobs/d0f3/11134441/519dd30c3548/jcav15p3321g001.jpg
https://cdn.ncbi.nlm.nih.gov/pmc/blobs/d0f3/11134441/512f4791381b/jcav15p3321g002.jpg
https://cdn.ncbi.nlm.nih.gov/pmc/blobs/d0f3/11134441/08f590af07f3/jcav15p3321g003.jpg
https://cdn.ncbi.nlm.nih.gov/pmc/blobs/d0f3/11134441/3863bff0d69b/jcav15p3321g004.jpg
https://cdn.ncbi.nlm.nih.gov/pmc/blobs/d0f3/11134441/a7a9758aff89/jcav15p3321g005.jpg
https://cdn.ncbi.nlm.nih.gov/pmc/blobs/d0f3/11134441/7ea482fba776/jcav15p3321g006.jpg
https://cdn.ncbi.nlm.nih.gov/pmc/blobs/d0f3/11134441/ab0d242ffd85/jcav15p3321g007.jpg
https://cdn.ncbi.nlm.nih.gov/pmc/blobs/d0f3/11134441/8db02e8a40ff/jcav15p3321g008.jpg
https://cdn.ncbi.nlm.nih.gov/pmc/blobs/d0f3/11134441/7b6aee81a852/jcav15p3321g009.jpg

相似文献

1
Exosomal SOX21-AS1 Regulates EREG by Sponging miR-451a and Promotes the Malignancy of Pancreatic Ductal Adenocarcinoma.外泌体SOX21-AS1通过吸附miR-451a调控EREG并促进胰腺导管腺癌的恶性进展。
J Cancer. 2024 Apr 23;15(11):3321-3337. doi: 10.7150/jca.95014. eCollection 2024.
2
LncRNA OIP5-AS1 promotes the malignancy of pancreatic ductal adenocarcinoma via regulating miR-429/FOXD1/ERK pathway.长链非编码RNA OIP5-AS1通过调控miR-429/FOXD1/ERK通路促进胰腺导管腺癌的恶性进展。
Cancer Cell Int. 2020 Jul 9;20:296. doi: 10.1186/s12935-020-01366-w. eCollection 2020.
3
Long noncoding RNA SOX21-AS1 promotes cervical cancer progression by competitively sponging miR-7/VDAC1.长链非编码 RNA SOX21-AS1 通过竞争性吸附 miR-7/VDAC1 促进宫颈癌进展。
J Cell Physiol. 2019 Aug;234(10):17494-17504. doi: 10.1002/jcp.28371. Epub 2019 Mar 25.
4
Long non-coding RNA SOX21-AS1 promotes cell proliferation and invasion through upregulating PAK7 expression by sponging miR-144-3p in glioma cells.长链非编码 RNA SOX21-AS1 通过海绵吸附 miR-144-3p 上调 PAK7 表达促进胶质瘤细胞增殖和侵袭。
Neoplasma. 2020 Mar;67(2):333-343. doi: 10.4149/neo_2020_190509N412. Epub 2020 Jan 21.
5
Long noncoding RNA SOX21-AS1 regulates the progression of triple-negative breast cancer through regulation of miR-520a-5p/ORMDL3 axis.长链非编码 RNA SOX21-AS1 通过调控 miR-520a-5p/ORMDL3 轴调控三阴性乳腺癌的进展。
J Cell Biochem. 2020 Nov;121(11):4601-4611. doi: 10.1002/jcb.29674. Epub 2020 Apr 10.
6
LncRNA SOX21-AS1 Promotes the Growth and Invasiveness of Osteosarcoma Cells Through miR-7-5p/IRS2 Regulatory Network.长链非编码 RNA SOX21-AS1 通过 miR-7-5p/IRS2 调控网络促进骨肉瘤细胞的生长和侵袭。
Arch Med Res. 2021 Apr;52(3):294-303. doi: 10.1016/j.arcmed.2020.11.007. Epub 2020 Dec 17.
7
NNT-AS1 in CAFs-derived exosomes promotes progression and glucose metabolism through miR-889-3p/HIF-1α in pancreatic adenocarcinoma.CAFs 来源的外泌体中的 NNT-AS1 通过 miR-889-3p/HIF-1α 促进胰腺腺癌的进展和葡萄糖代谢。
Sci Rep. 2024 Mar 24;14(1):6979. doi: 10.1038/s41598-024-57769-6.
8
LncRNA FAM83H-AS1 promotes the malignant progression of pancreatic ductal adenocarcinoma by stabilizing FAM83H mRNA to protect β-catenin from degradation.长链非编码 RNA FAM83H-AS1 通过稳定 FAM83H mRNA 来保护 β-连环蛋白免于降解,从而促进胰腺导管腺癌的恶性进展。
J Exp Clin Cancer Res. 2022 Sep 29;41(1):288. doi: 10.1186/s13046-022-02491-2.
9
Usefulness of exosome-encapsulated microRNA-451a as a minimally invasive biomarker for prediction of recurrence and prognosis in pancreatic ductal adenocarcinoma.外泌体包裹的 microRNA-451a 作为预测胰腺导管腺癌复发和预后的微创生物标志物的效用。
J Hepatobiliary Pancreat Sci. 2018 Feb;25(2):155-161. doi: 10.1002/jhbp.524. Epub 2018 Jan 16.
10
Silencing of long non-coding RNA SOX21-AS1 inhibits lung adenocarcinoma invasion and migration by impairing TSPAN8 via transcription factor GATA6.长链非编码 RNA SOX21-AS1 的沉默通过转录因子 GATA6 损害 TSPAN8 抑制肺腺癌侵袭和迁移。
Int J Biol Macromol. 2020 Dec 1;164:1294-1303. doi: 10.1016/j.ijbiomac.2020.07.172. Epub 2020 Jul 19.

引用本文的文献

1
LINC00968 accelerates osteogenic differentiation of bone marrow mesenchymal stem cells via the miR-17-5p/STAT3 axis.LINC00968通过miR-17-5p/STAT3轴加速骨髓间充质干细胞的成骨分化。
J Orthop Surg Res. 2025 Mar 6;20(1):242. doi: 10.1186/s13018-025-05627-0.
2
Role of the SOX family in cancer immune evasion: Emerging player and promising therapeutic opportunities.SOX家族在癌症免疫逃逸中的作用:新兴角色与潜在治疗机遇
Medicine (Baltimore). 2025 Jan 31;104(5):e41393. doi: 10.1097/MD.0000000000041393.
3
Cancer-associated fibroblast-derived exosome Leptin promotes malignant biological lineage in pancreatic ductal adenocarcinoma by regulating ABL2 via miR-224-3p.

本文引用的文献

1
Long non-coding RNA SOX21-AS1: A potential tumor oncogene in human cancers.长链非编码 RNA SOX21-AS1:人类癌症中的一种潜在肿瘤癌基因。
Pathol Res Pract. 2023 Sep;249:154774. doi: 10.1016/j.prp.2023.154774. Epub 2023 Aug 19.
2
Exosome Metabolic Patterns on Aptamer-Coupled Polymorphic Carbon for Precise Detection of Early Gastric Cancer.适配体偶联多晶碳上的外泌体代谢模式用于早期胃癌的精准检测
ACS Nano. 2022 Aug 23;16(8):12952-12963. doi: 10.1021/acsnano.2c05355. Epub 2022 Aug 10.
3
P301S-hTau acetylates KEAP1 to trigger synaptic toxicity via inhibiting NRF2/ARE pathway: A novel mechanism underlying hTau-induced synaptic toxicities.
癌相关成纤维细胞衍生的外泌体瘦素通过 miR-224-3p 调控 ABL2 促进胰腺导管腺癌中的恶性生物学谱系。
Mol Biol Rep. 2024 Sep 19;51(1):995. doi: 10.1007/s11033-024-09928-1.
P301S-hTau 通过乙酰化 KEAP1 抑制 NRF2/ARE 通路触发突触毒性:hTau 诱导的突触毒性的新机制。
Clin Transl Med. 2022 Aug;12(8):e1003. doi: 10.1002/ctm2.1003.
4
Digitoxin Affects Metabolism, ROS Production and Proliferation in Pancreatic Cancer Cells Differently Depending on the Cell Phenotype.洋地黄毒苷根据细胞表型的不同,对胰腺癌细胞的代谢、ROS 产生和增殖的影响也不同。
Int J Mol Sci. 2022 Jul 26;23(15):8237. doi: 10.3390/ijms23158237.
5
Exosomes from mmu_circ_0001052-modified adipose-derived stem cells promote angiogenesis of DFU via miR-106a-5p and FGF4/p38MAPK pathway.脂肪间充质干细胞来源外泌体通过 miR-106a-5p 和 FGF4/p38MAPK 通路促进糖尿病足溃疡的血管生成。
Stem Cell Res Ther. 2022 Jul 23;13(1):336. doi: 10.1186/s13287-022-03015-7.
6
Oxidative stress-induced endothelial cells-derived exosomes accelerate skin flap survival through Lnc NEAT1-mediated promotion of endothelial progenitor cell function.氧化应激诱导的内皮细胞衍生外泌体通过 Lnc NEAT1 介导促进内皮祖细胞功能加速皮瓣存活。
Stem Cell Res Ther. 2022 Jul 18;13(1):325. doi: 10.1186/s13287-022-03013-9.
7
Emerging Role of Exosomal-Derived Long Noncoding RNAs in Human PDAC.外泌体来源的长链非编码RNA在人类胰腺导管腺癌中的新作用
Visc Med. 2022 Feb;38(1):30-36. doi: 10.1159/000520947. Epub 2021 Dec 20.
8
PPARγ/SOD2 Protects Against Mitochondrial ROS-Dependent Apoptosis via Inhibiting ATG4D-Mediated Mitophagy to Promote Pancreatic Cancer Proliferation.PPARγ/SOD2通过抑制ATG4D介导的线粒体自噬来保护细胞免受线粒体活性氧依赖性凋亡,从而促进胰腺癌增殖。
Front Cell Dev Biol. 2022 Feb 2;9:745554. doi: 10.3389/fcell.2021.745554. eCollection 2021.
9
Role of long intergenic non-protein coding RNA 01857 in hepatocellular carcinoma malignancy via the regulation of the microRNA-197-3p/anterior GRadient 2 axis.长链非编码 RNA 01857 通过调控 microRNA-197-3p/前梯度 2 轴在肝癌恶性进展中的作用。
PLoS One. 2021 Nov 18;16(11):e0258312. doi: 10.1371/journal.pone.0258312. eCollection 2021.
10
The biology, function, and applications of exosomes in cancer.外泌体在癌症中的生物学特性、功能及应用
Acta Pharm Sin B. 2021 Sep;11(9):2783-2797. doi: 10.1016/j.apsb.2021.01.001. Epub 2021 Jan 7.